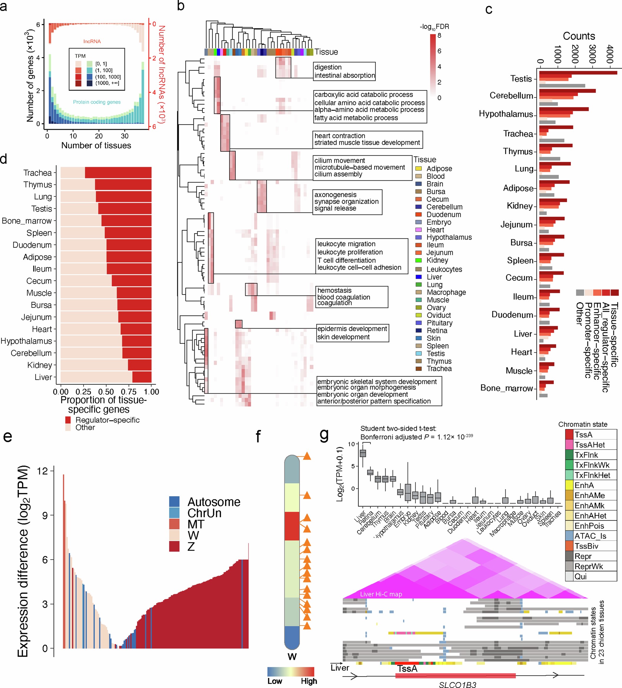
Extended Data Fig. 1: Characterization of gene expressions.
From: Genetic regulation of gene expression across multiple tissues in chickens

(a) Gene expression levels categorized by the number of tissues in which genes are expressed (defined as > 0.1 TPM in >80% of RNA-Seq samples). TPM: Transcripts per Million. (b) Functional enrichment analysis of tissue-specific genes using the Gene Ontology (GO) database. (c) Number of tissue-specific genes associated with at least one epigenetic regulator in the respective tissue. The annotation of epigenetic regulators was retrieved from Pan et al.14. (d) Proportion of tissue-specific genes linked to at least one regulator (Regulator-specific) across tissues. (e) Differentially expressed liver genes (n = 327, shown at x-axis) by sex. Genes were identified according to expression differences between males and females. Each bar represents a gene being tested. (f) Ideogram depicting the chromosomal locations of 17 genes (triangles) exhibiting sex-biased expression across 18 tissues. The color scale represents gene density within a 1 Mb window. (g) An example illustrating the expression of SLCO1B3 across 27 tissues (n = 5,273 samples) and the chromatin states surrounding it across 23 tissues14. SLCO1B3 expression in the liver (n = 903) is significantly higher than in the retina (Student’s two-sided t-test, Bonferroni-adjusted P = 1.12 × 10-239). In the boxplot, the central band represents the median, the box boundaries represent the 25th to 75th percentiles, and the whiskers extend 1.5 × the interquartile range. The middle panel displays the chromatin interaction map retrieved from the UCSC genome browser (http://genome.ucsc.edu/s/zhypan/galGal6_FAANG_V1)14. Colors ranging from light to dark indicate increasing chromatin interaction strength. TssA: strongly active promoters/transcripts, TssAHet: flanking active TSS without ATAC, TxFlnk: transcribed at gene, TxFlnkWk: weak transcribed at gene, TxFlnkHet: transcribed region without ATAC, EnhA: strong active enhancer, EnhAMe: medium enhancer with ATAC, EnhAWk: weak active enhancer, EnhAHet: active enhancer no ATAC (hetero), EnhPois: poised enhancer, ATAC_Is: ATAC island, TssBiv: bivalent/poised TSS, Repr: repressed polycomb, ReprWk: weak repressed polycomb.