Extended Data Fig. 2: Genotype imputation.
From: Genetic regulation of gene expression across multiple tissues in chickens

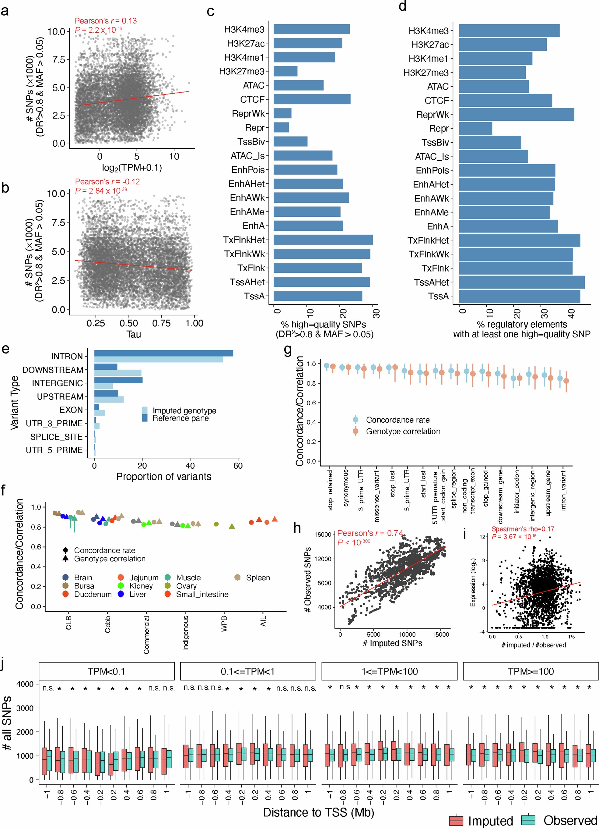
(a) Correlation between the number of high-quality SNPs within cis-windows ( ± 1 Mb of the transcriptional start site (TSS) and the corresponding gene expression level (log2 scaled). (b) Number of high-quality SNPs as a function of tissue specificity of gene expression, measured by the Tau value. P values were calculated via the asymptotic t approximation. (c) Percentage of high-quality SNPs within epigenetic regulators14. (d) Percentage of epigenomic regulators containing at least one high-quality SNP. (e) Proportion of imputed and reference genotypes categorized by variant type. (f) Genotype concordance and Spearman’s correlation between paired whole genome sequences (WGS) and RNA-Seq samples across 6 independent populations. CLB: Chinese local chicken breed (n = 280), Cobb (n = 21), Commercial: Commercial chicken population (n = 13), Indigenous: Chinese indigenous chicken populations (n = 18), WPB: white plumage broiler (n = 112), AIL: Advanced intercross line (n = 30). (g) Genotype concordance and Spearman’s correlation (mean ± s.d.) between paired WGS and RNA-Seq samples. (h) Number of imputed SNPs as a function of the number of SNPs directly called from WGS within cis-windows of 16,779 genes. Significance was assessed using a two-sided Student’s t-test. (i) Relationship between the median expression levels of genes and the ratio of imputed to observed SNPs. Significance was obtained with two-sided Student’s t-test. (j) Number of imputed and observed SNPs as a function of distance to the TSS, stratified by the median expression levels of genes across samples. In the boxplot, the central band represents the median, the box boundaries represent the 25th to 75th percentiles, and the whiskers extend 1.5 × the interquartile range. Significance was assessed using a two-sided Student’s t-test. *: P < 0.05; n.s.: not significant.