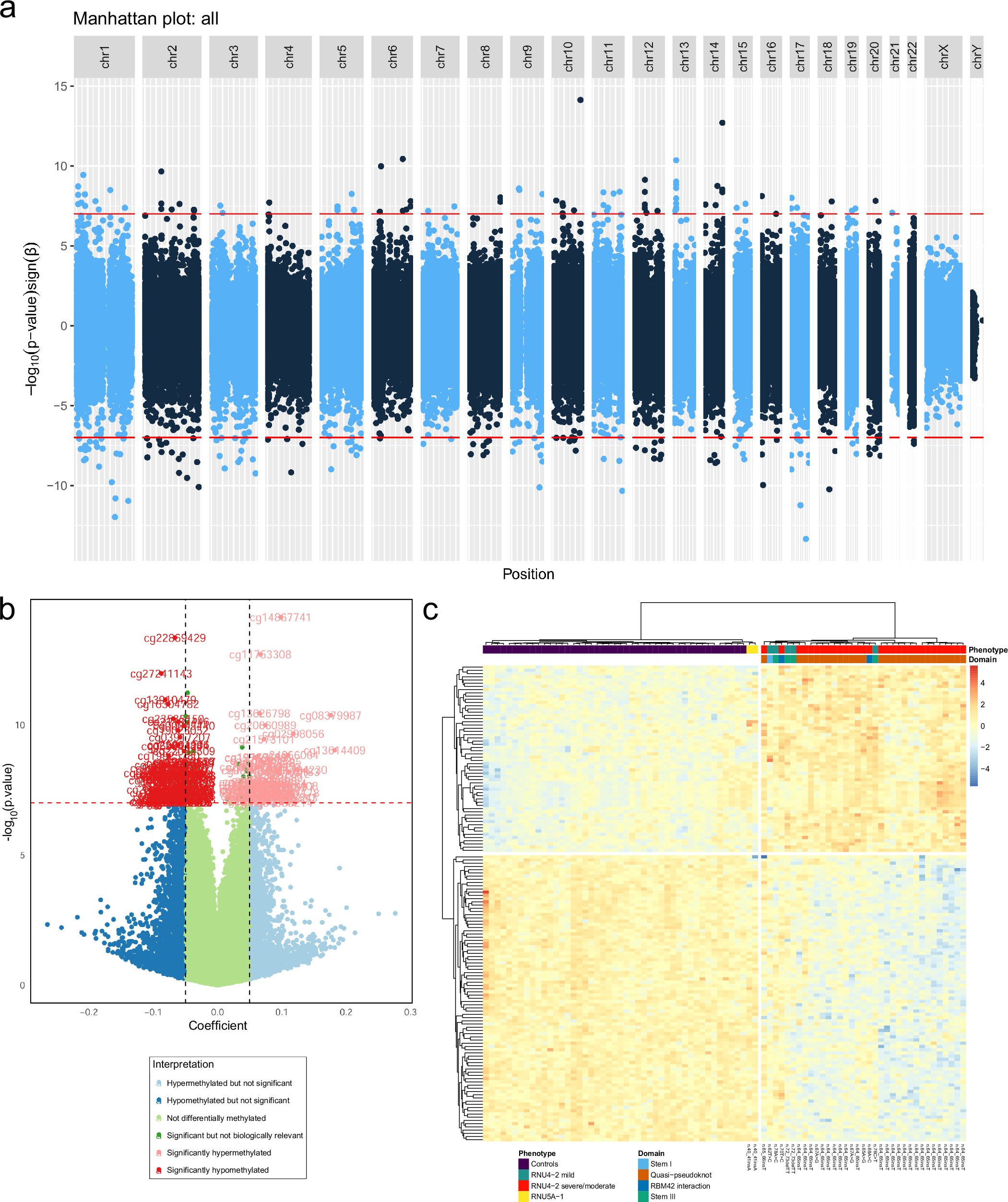
Extended Data Fig. 9: Epigenetic study.

a,b, Manhattan plot (a) and volcano plot (b) of the epigenome-wide association analysis (45 controls, 35 RNU4-2 pathogenic variant carriers). c, Heatmap of adjusted methylation levels with the addition of both RNU5A-1 n.40_41insA variants (n = 45 controls, 30 RNU4-2 pathogenic variant carriers with moderate-to-severe phenotype, 5 with mild phenotype, 2 RNU5A-1 n.40_41insA variant carriers, 147 differentially methylation positions).