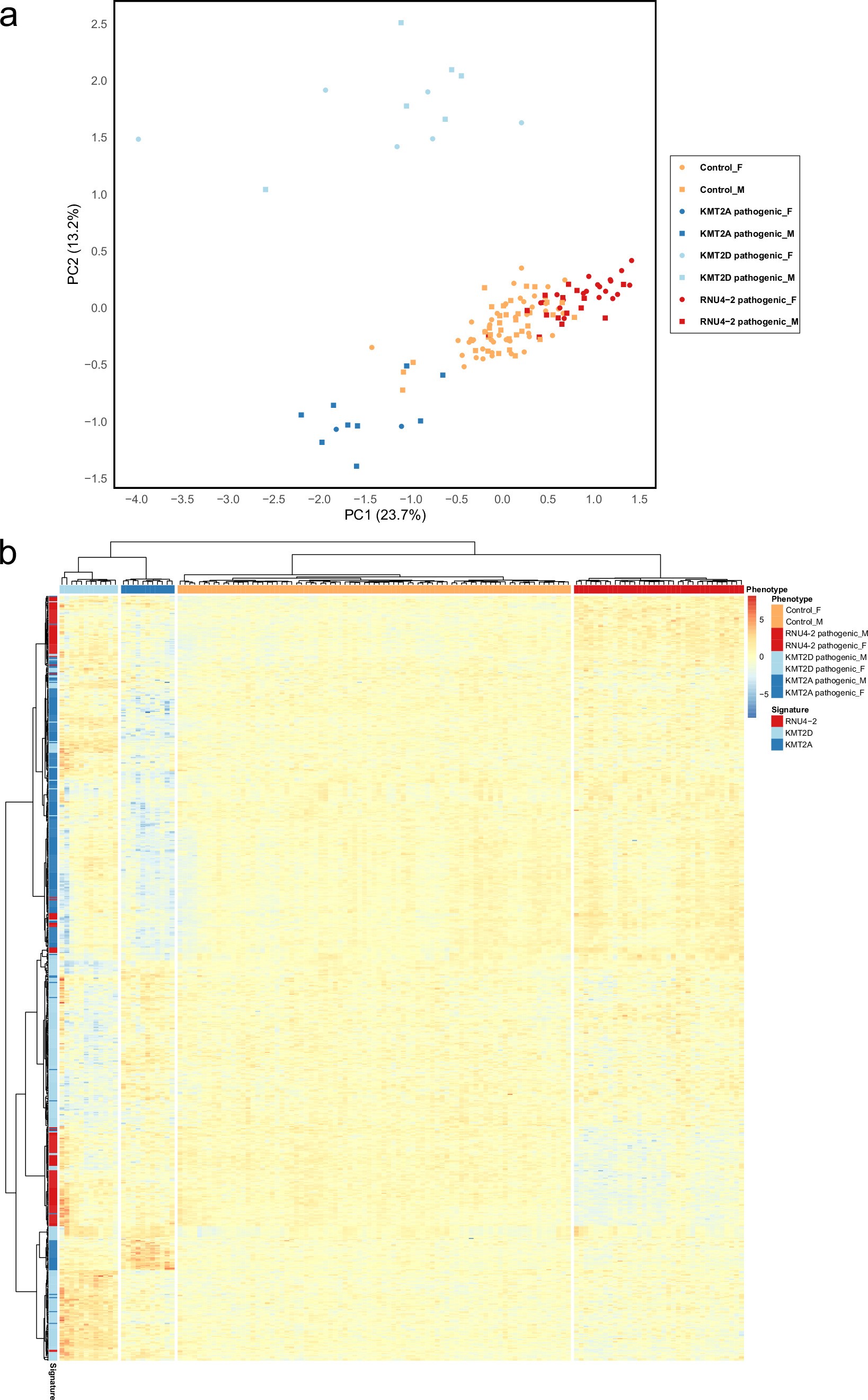
Extended Data Fig. 10: Comparison of RNU4-2, KMT2A and KMT2D episignatures.

a, PCA of adjusted methylation levels, after correction for expected methylation based on age, sex and estimated blood cell counts showing no overlap between RNU4-2 (147 probes), and the union of KMT2A (287 probes) and KMT2D (348 probes) episignatures. The compared groups are color-coded—orange for controls, red for RNU4-2 P/LP variants, dark blue for KMT2A P/LP variants and light blue for KMT2D P/LP variants. The percentage of variance explained is provided on each axis. b, Heatmap of adjusted methylation levels on the union of RNU4-2 (147 probes), and the union of KMT2A (287 probes) and KMT2D (348 probes) episignatures with the addition of two RNU5A-1 n.40_41insA, 12 KMT2D and 11 KMT2A variant carriers. The compared subject groups in columns and signatures of origin in rows are color-coded similarly—orange for controls (columns only), red for RNU4-2 P/LP variants, dark blue for KMT2A P/LP variants and light blue for KMT2D P/LP variants.