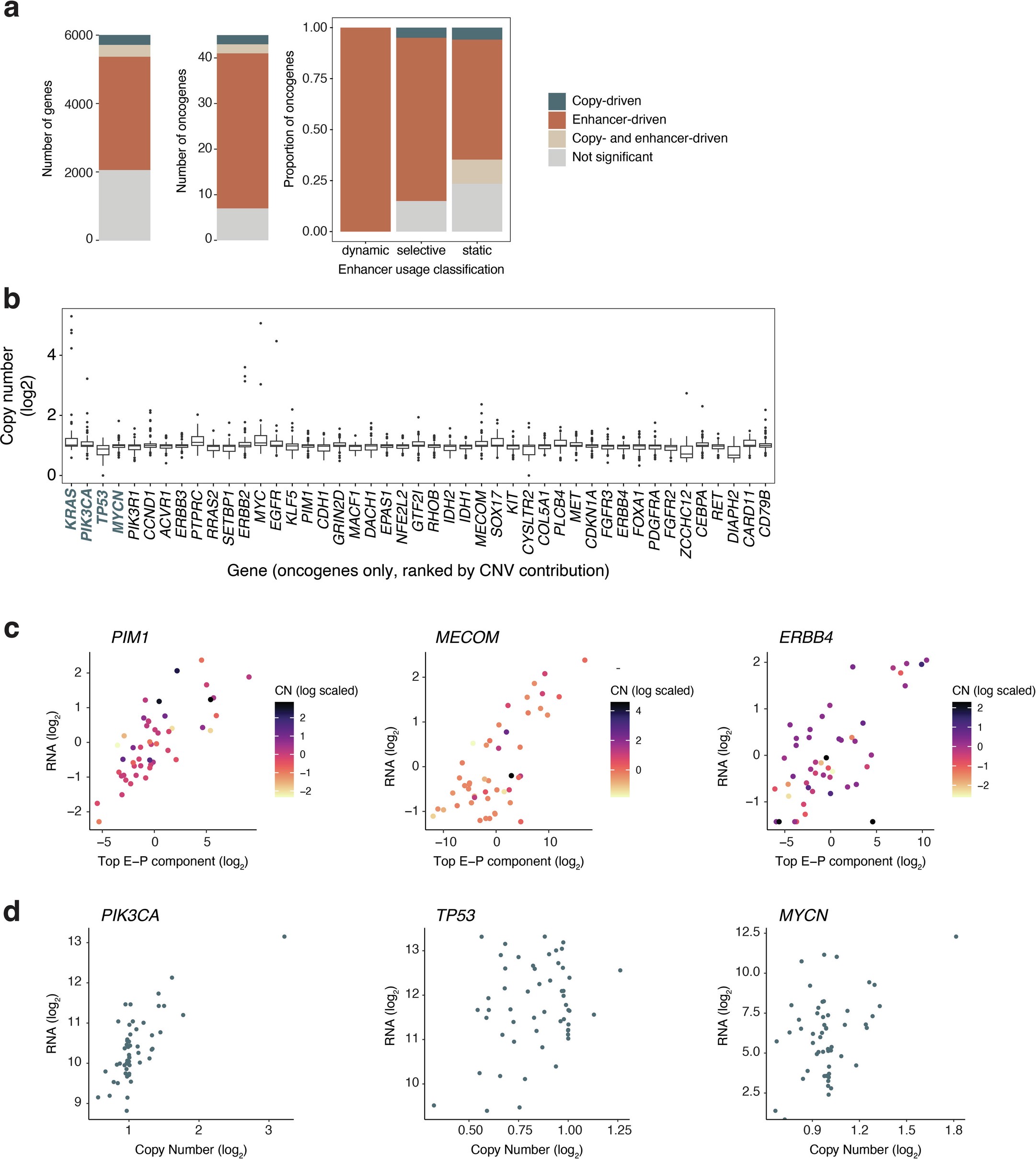
Extended Data Fig. 6: Copy-driven and enhancer-driven gene classification.
From: Three-dimensional genome landscape of primary human cancers

a, Stacked bar plot of gene classification based on whether variance in RNA expression is significantly explained by DNA copy number, enhancer activity, both or neither based on multiple linear regression analysis for all genes (left), oncogenes (middle) or oncogenes grouped by enhancer usage classification (right). Genes with variance in RNA expression >1 included in modeling analysis (n = 5,985 total genes and n = 45 oncogenes). b, Box plot of copy-number distribution for all oncogenes, ranked by CNV contribution in regression analysis for all samples included in analysis (n = 62). Box centerline, median; box limits, upper and lower quartiles; box whiskers, 1.5× interquartile range. c, Scatter plot of the relationship between top E–P component and RNA expression for enhancer-driven genes PIM1, MECOM and ERBB4. d, Scatter plot of the relationship between DNA copy number and RNA expression for copy-driven genes PIK3CA, TP53 and MYCN.