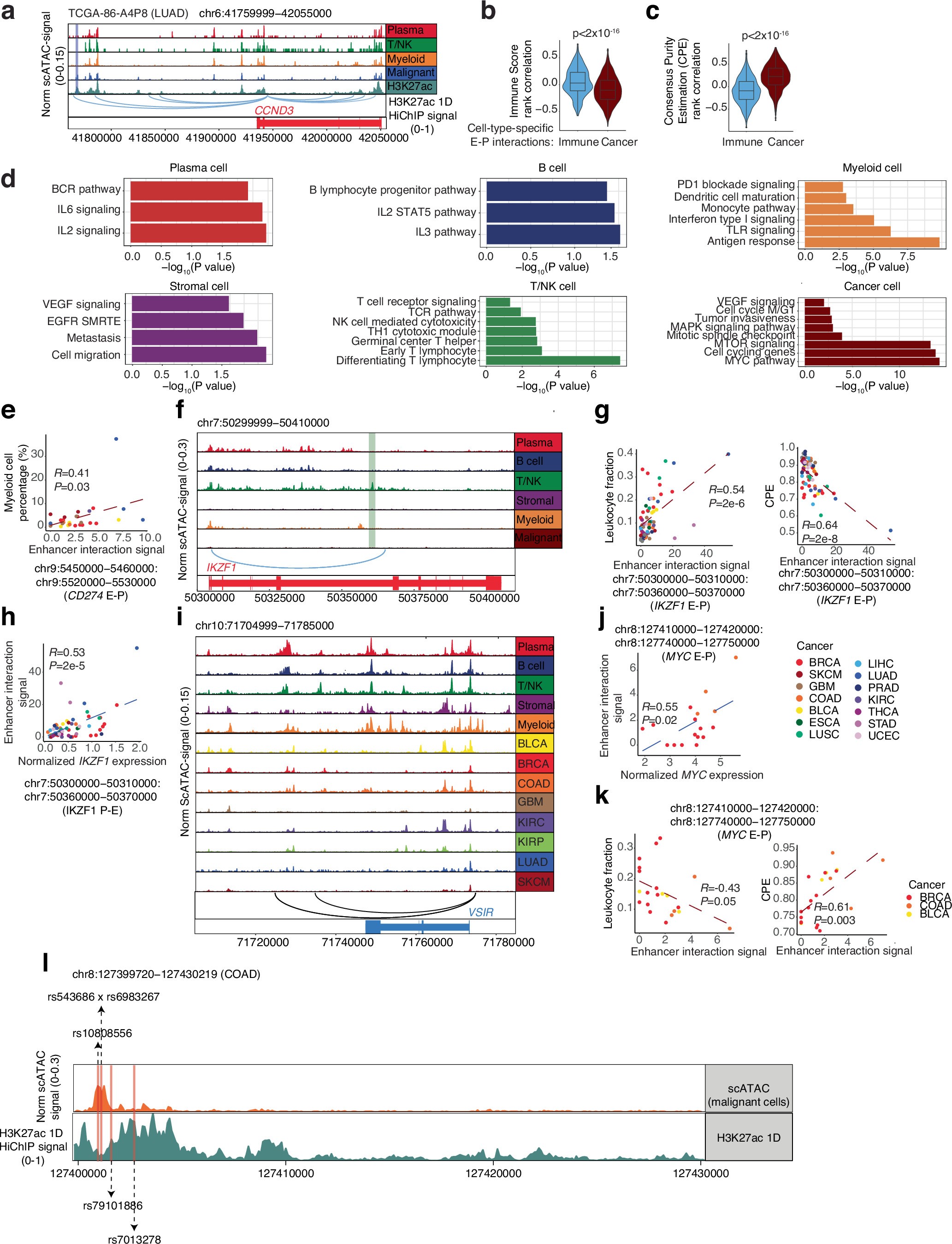
Extended Data Fig. 7: Validation of HiChIP deconvolution framework in tumor microenvironment.
From: Three-dimensional genome landscape of primary human cancers

a, Signal tracks at the CCND3 locus. scATAC–seq track shows chromatin accessibility in TCGA-86-A4P8 cells (top), H3K27ac HiChIP track shows bulk H3K27ac signal (middle) and interaction track indicates promoter-associated loops. Shaded region marks a cancer-cell-specific H3K27ac peak. b, Violin and box plot showing differences in ImmuneScore correlation coefficients between immune cell-specific (n = 1,029) and cancer-cell-specific (n = 1,551) enhancer–promoter (E–P) interactions. P value was calculated using a two-sided Wilcoxon rank-sum test. c, Violin and box plot comparing correlation with tumor purity (CPE score) between immune- and cancer-cell-specific E–P interactions. P value calculated using a two-sided Wilcoxon rank-sum test. In (b,c), box centerline denotes median; box limits, upper and lower quartiles; whiskers, 1.5× interquartile range. d, Bar plot showing Gene Ontology enrichment of genes regulated by cell-type-specific E–P interactions. P values were determined using two-sided Fisher’s exact test. e, Scatter plot showing correlation between E–P interaction strength and myeloid cell fraction. Correlation coefficient calculated using Pearson correlation; P value by two-sided t test. f, Signal tracks at the IKZF1 locus showing merged scATAC–seq signal across eight cancer types (top) and H3K27ac HiChIP interactions (bottom). Shaded region indicates a T/NK cell-specific H3K27ac peak. g, Scatter plots showing correlation between IKZF1 E–P interaction and leukocyte fraction (left) or CPE tumor purity score (right), with Pearson correlation coefficients and P values from two-sided t-tests. h, Scatter plot showing correlation between IKZF1 E–P interaction and IKZF1 RNA expression. Correlation was calculated using Pearson correlation; P value by a two-sided t test. i, Signal tracks at the VSIR locus showing scATAC–seq signal in noncancer and cancer cells across eight cancer types (top) and promoter-associated interactions (bottom). j, Scatter plot showing correlation between MYC E–P interaction and MYC RNA expression, with Pearson correlation coefficient and P value from two-sided t test. k, Scatter plots showing correlation between MYC E–P interaction and leukocyte fraction (left) or CPE tumor purity score (right), with Pearson correlation coefficients and two-sided t test P values. l, Signal tracks showing scATAC–seq and H3K27ac HiChIP signal at a MYC enhancer in COAD, with shaded regions indicating known COAD risk-associated SNPs.