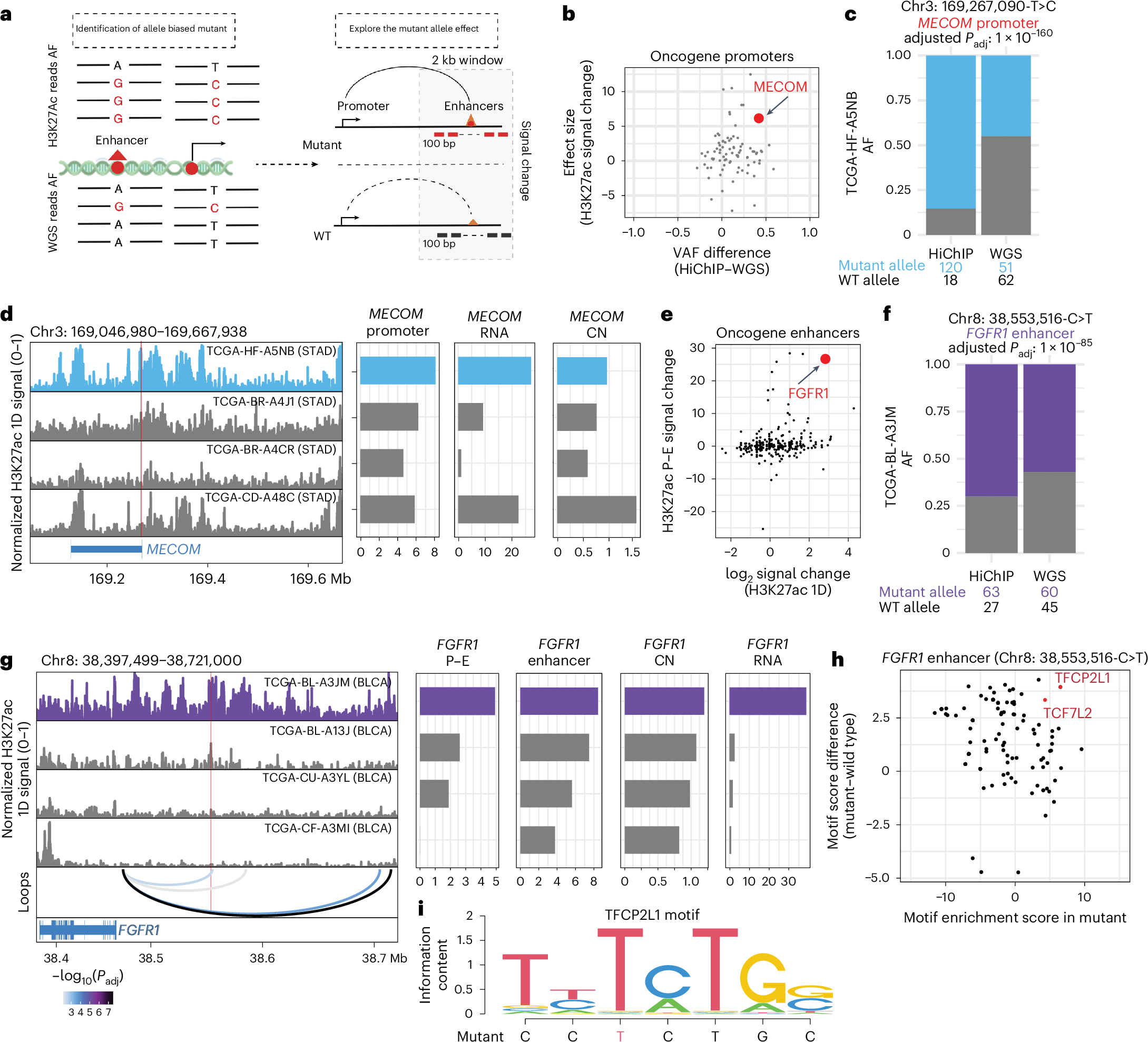
Fig. 4: Integration of WGS and HiChIP identifies cancer-relevant regulatory mutations and target genes.
From: Three-dimensional genome landscape of primary human cancers

a, Schematic representation showing the workflow of identifying the H3K27ac-associated noncoding mutations. b, Scatter plot indicating the relationship between oncogene promoter-associated HiChIP and WGS allele frequency differences and the effect size (T score) of the associated H3K27ac signal change between mutant and wild-type patients. The T score was calculated by a two-sided t test. c, Bar plot showing the allele frequency of chr3: 169,267,090-T>C (MECOM) mutant between HiChIP and WGS for sample TCGA-HF-A5NB (STAD). The P value was calculated by Fisher’s exact test and corrected using the BH procedure. d, Signal tracks showing the integrative track of H3K27ac HiChIP at MECOM locus normalized by reads in TSS. The H3K27ac 1D signal track indicates the bulk level H3K27ac signal in STAD samples (left). Mutant patient TCGA-HF-A5NB is highlighted in blue. The chr3: 169,267,090-T>C mutant position is labeled in red line. Bar plots indicate matched H3K27ac signal (CN corrected), MECOM expression and CN at MECOM locus. e, Scatter plot quantifying the relationship between enhancer activity and enhancer–promoter interaction changes for oncogene-associated enhancers with somatic variants. f, Bar plot showing the allele frequency of chr8: 38,553,516-C>T (FGFR1 enhancer) mutant between HiChIP and WGS for sample TCGA-BL-A3JM (BLCA). The P value was calculated by Fisher’s exact test and corrected using the BH procedure. g, Signal tracks showing the integrative track of HiChIP 1D H3K27ac enrichment at FGFR1 locus normalized by reads in TSS. The H3K27ac 1D signal track indicates the bulk level H3K27ac signal (CN corrected) and FGFR1 enhancer–promoter interactions in BLCA samples (left). Mutant patient TCGA-BL-A3JM is highlighted in purple. The chr8: 38,553,516-C>T mutant position was labeled in red line. Bar plots indicate matched H3K27ac signal, FGFR1 expression and CN at FGFR1 locus. Significant loop interactions are colored by adjusted P value, and P values were calculated using a two-sided binomial test and corrected using the BH procedure. h, Scatter plot indicating the association between chr8: 38,553,516-C>T mutant-involved motif enrichment changes and motif enrichment scores in chr8: 38,553,516-C>T mutant region. i, Motif sequence plot showing the overlap between the mutant sequence and the enriched motif sequence for TFCP2L1. AF, allele frequency.