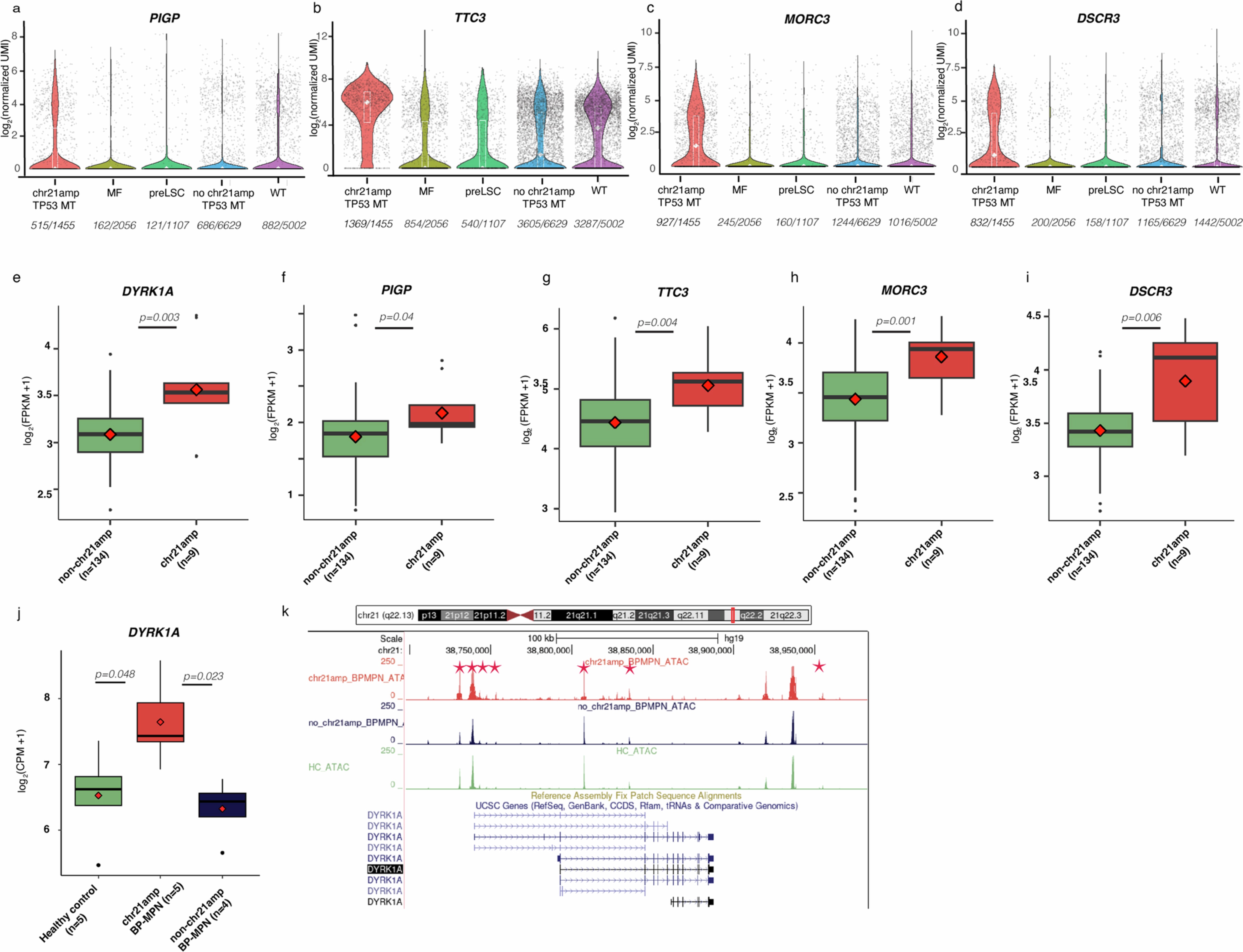
Extended Data Fig. 3: Supplemental information on prioritising genes in the minimally amplified region using TARGET-seq.

a.-d. Violin plots of the significantly DE genes in the MAR (log2FC>1, padj<0.05) in chr21amp HSPCs compared to non-chr21amp control cells including myelofibrosis (MF, n=2056 cells from 8 MF donors), pre-leukemic stem cells (preLSC, n=1107 non-mutant phenotypic HSC, identified in 12 BP-MPN donors), TP53-mutant-non-chr21amp BP-MPN (no chr21amp mTP53, n=6629 cells from 14 BP-MPN donors) and wild type cells (WT, n=5002 from 9 healthy donors). Each dot represents the expression value (log2-normalized UMI count) for each single cell, with median and quartiles shown in white. Expressing cell frequencies are shown on the bottom of each violin plot for each group a. PIGP b. TTC3 c. MORC3 d. DSCR3. For each gene, padj<0.001 when comparing chr21amp_TP53_MT vs all other categories by Wilcoxon rank sum test, adjusted for multiple comparisons by Bonferroni correction. e-i. Box plots showing differential expression of prioritised genes (e. DYRK1A f. PIGP g. TTC3 h. MORC3 i. DSCR3) in the chr21 MAR for AML patients with copy number data available in The Cancer Genome Atlas (n=134 non-chr21amp, n=9 chr21amp) by Wilcoxon rank sum test, adjusted for multiple comparisons by Bonferroni correction. The box-and-whiskers plots show the median and the interquartile range (IQR), with the whiskers extending +/-1.5*IQR. The mean is shown as a diamond.j. Box-and-whiskers plot of normalised counts (log2CPM+1) of DYRK1A expression on RNA_seq analysis, showing mean (diamond), median and IQR, with the whiskers extending +/-1.5*IQR. DYRK1A is overexpressed in chr21amp cases compared to controls (Wilcoxon rank-sum test, p<0.05 for all comparisons). k. ATAC-seq tracks shown in UCSC genome browser window over the DYRK1A genomic location by condition (chr21amp in red, healthy control in green, non-chr21amp BP-MPN in blue) with differentially accessible (log2FC >1, p-adj < 0.05, DESeq2 analysis) peaks marked with a red star.