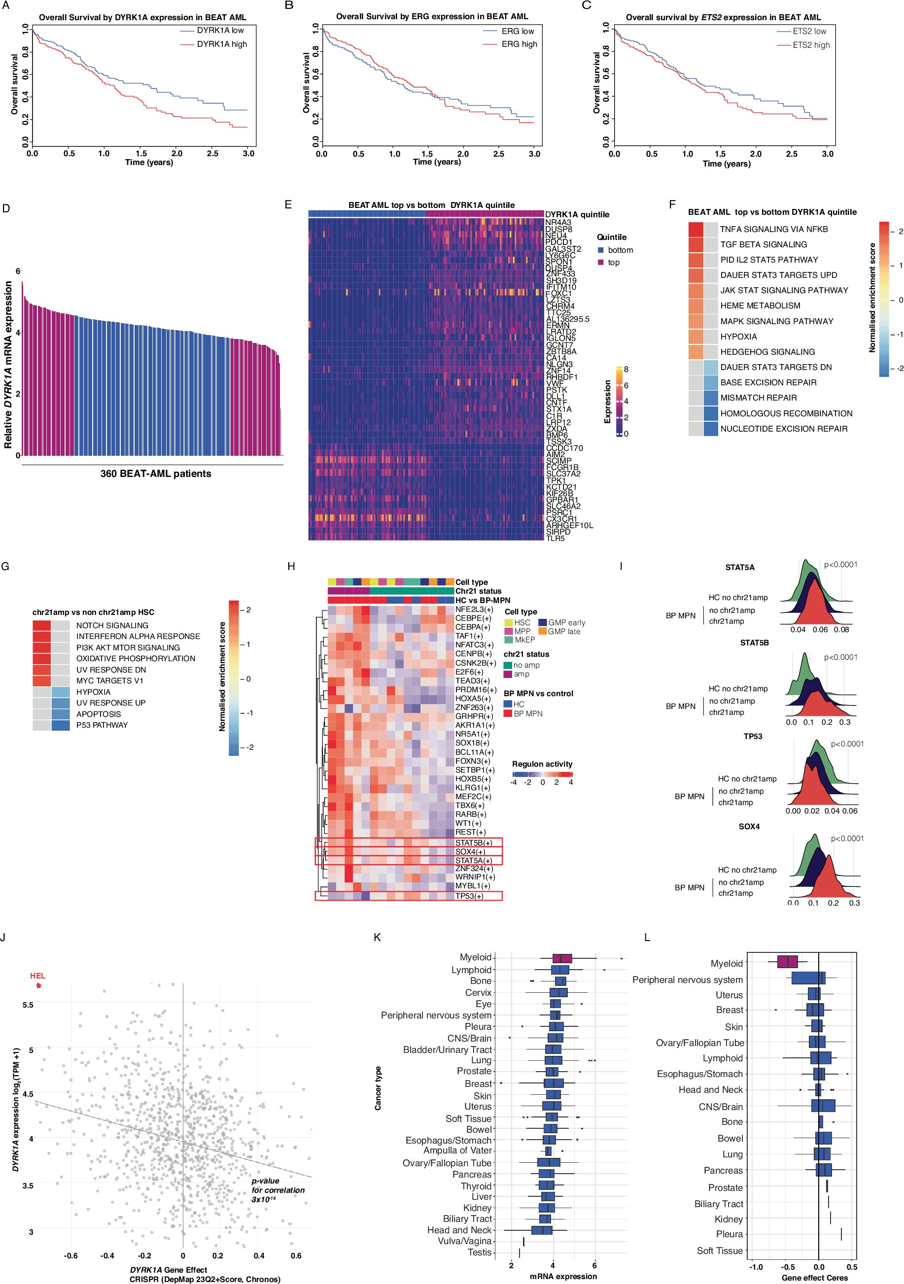
Extended Data Fig. 4: DYRK1A expression in external AML datasets and DYRK1A-amplification associated gene regulatory programmes.

a. In the 360-patient BEAT AML cohort, overexpression of DYRK1A is associated with adverse outcome (HR 1.44 (95% CI 1.07-1.93, p-value 0.03), Cox regression analysis, 3year (y) OS 13.1% (95%CI 7.1-24.4%) vs 28.4%(95%CI 18.8-43.1%, p=0.02, Mantel–Cox log-rank test), while ERG and ETS2, two other genes in the chr21amp minimally amplified region, are not (b.: ERG 3y OS ERG high 16.7% (95%CI 9.3-30.1%) vs 22.0% low (95%CI 13.7-35.4%), p=0.8 Mantel–Cox log-rank test) c., ETS2 3y OS ETS2 high 19.1%(95%CI 13.2-31.2%) vs 20.3% ETS2 low (95%CI 10.5-34.8%, p=0.2 Mantel–Cox log-rank test)) d. BEATAML cohort stratified by top (n=72) vs bottom (n=72) quintile of DYRK1A expression e. Heatmap of top differentially expressed genes of top vs bottom quintiles of the BEAT AML cohort stratified by DYRK1A expression. f. Hallmark and KEGG pathway GSEA of top altered pathways (NES, Normalized enrichment score >/<1) comparing patients in (d.) g. GSEA for HALLMARK pathways with normalized enrichment score (NES)><1 in chr21amp vs non-chr21amp HSCs. The heatmap shows the normalized enrichment score and the title indicates the cohort that the geneset is enriched/depleted for. Raw data can be found in Supplementary Table 10. h. Heatmap of SCENIC regulon analysis showing that chr21amp and DYRK1A overexpression leads to activation of divergent transcriptional programs. Regulons cluster by chr21amp status over cell type, when comparing chr21amp BP-MPN and non-chr21amp BP-MPN with healthy controls. STAT5A and STAT5B regulons are upregulated in a cell-type agnostic manner by chr21amp, while TP53 is downregulated. i. SCENIC regulons scored by the AUCell algorithm upregulated in chr21amp include STAT5A, STAT5B and SOX4, with TP53 downregulated, corroborating the GSEA findings. Statistical significance testing performed by Kruskal Wallis test with Benjamini Hochberg adjustment for multiple testing. j. Plot of DYRK1A gene expression vs gene dependency from the Broad DepMap database, showing the chr21amp MPNAML cell line HEL as an outlier. The non-chr21amp K562 leukemia cell line is also labelled. Linear regression analysis shows correlation between expression and dependency (Pearson correlation coefficient -0.242, slope -5.67E-1, p-value <0.001) k. mRNA expression of DYRK1A by cell line lineage in the DepMap database. l. Ceres gene dependency scores for DYRK1A by cell line lineage in DepMap.