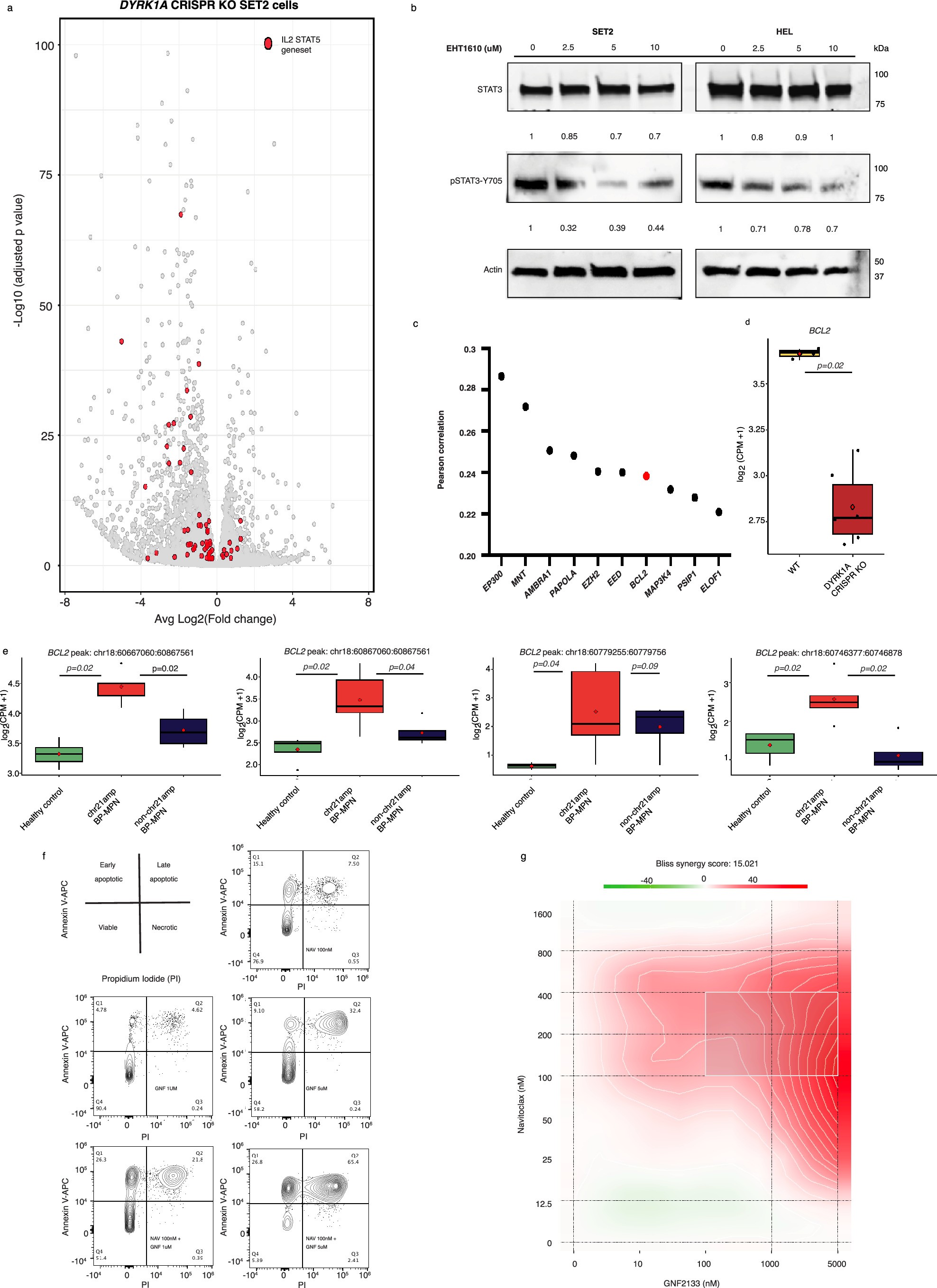
Extended Data Fig. 7: Supplemental experiments evaluating the mechanism of DYRK1A and the concomitant upregulation of BCL2, supporting a rationale for therapeutic synergy with co-inhibition of DYRK1A and BCL2.

a. Volcano plot of differentially expressed genes on RNA-seq of SET2 cell lines who underwent CRISPR KO of DYRK1A (n=5, 2 clones) vs WT (n=3) highlighting downregulation of HALLMARK STAT5 signalling pathway genes (GSEA NES -2.08, FWER p-value <0.01, DESeq2 analysis). b. Western blot for phosphorylation of STAT3 at Y705 and total STAT3 with actin normalization, at baseline and after 30 minutes of treatment with increasing doses of the DYRK1A inhibitor EHT1610 in HEL and SET2 cells. Blot representative of n=2 experiments. c. Co-dependencies for DYRK1A in DepMap, highlighting BCL2 amongst the top 10 genes co-dependent on CRISPR screen (Pearson’s correlation co-efficient 0.24). d. DYRK1A KO SET-2 cell line clones downregulate BCL2 (n=5 CRISPR KO vs n=3 WT, p-0.02 Wilcoxon rank-sum test. The box-and-whiskers plots show the median and the interquartile range (IQR), with the whiskers extending +/-1.5*IQR. The mean is shown as a diamond.). e. ATAC-seq peaks in chr21amp vs non-chr21amp cells showing upregulation of peaks across the BCL2 gene body in chr21amp patients (n=5 chr21amp vs n=4 non-chr21amp vs n=5 healthy controls, two-sided paired Wilcoxon rank-sum test. The box-and-whiskers plots show the median and the interquartile range (IQR), with the whiskers extending +/-1.5*IQR. The mean is shown as a diamond.). f. Representative flow cytometry plots for Annexin V PI apoptosis assay demonstrating synergy between the DYRK1A inhibitor GNF2133 (‘GNF”) and the BCL2/BCL-XL inhibitor navitoclax (“NAV”). The middle left panel shows that GNF1 μM induces apoptosis in 9.4% of cells while NAV 100nM does so in 22.6% of cells (top right). In combination (bottom left), NAV 100+GNF induce apoptosis in 46.1%. g. Bliss synergy score and matrix contour plot highlighting areas of greatest synergy between DYRK1A and navitoclax inhibitor dosing.