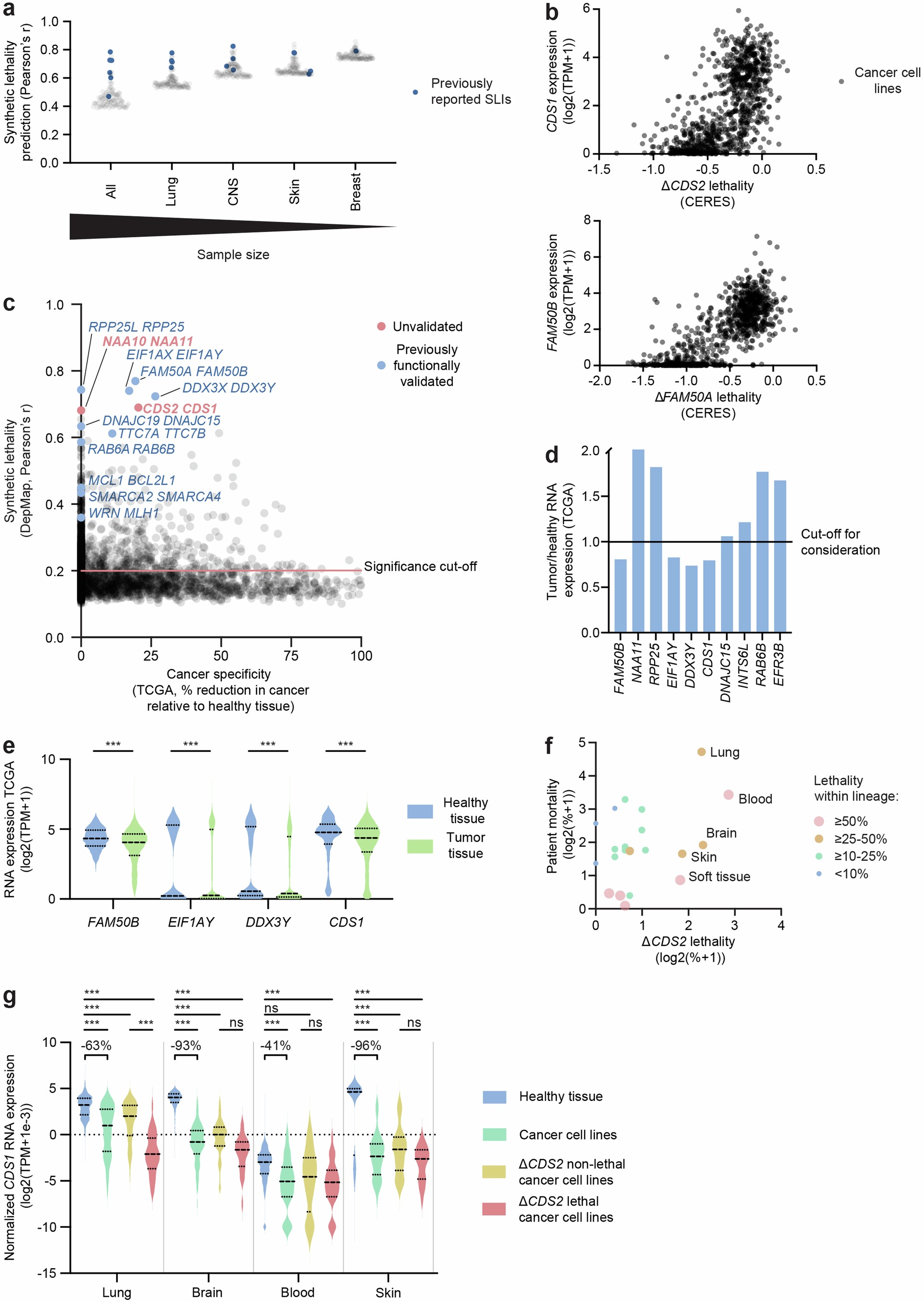
Extended Data Fig. 1: CDS1-2 form a common cancer-associated SLI pair.

a, Enrichment of previously functionally validated synthetic lethal interactions (FAM50A-FAM50B, RPP25L-RPP25, EIF1AX-EIF1AY, DDX3X-DDX3Y, DNAJC19-DNAJC15, TTC7A-TTC7B, MCL1-BCL2L1) for different sample sizes. The top 100 Pearson correlations between RNA and dependency data were plotted using all DepMap cancer cell lines or cancer type subsets. n (cancer cell lines) = 913 (all), 122 (lung), 70 (CNS), 63 (skin), 40 (breast). b, Top: plot depicting ΔCDS2 lethality and CDS1 RNA expression for cancer cell lines (DepMap). Bottom: plot depicting ΔFAM50A lethality and FAM50B RNA expression for cancer cell lines (DepMap). n = 913 cancer cell lines. c, Replication of the analysis and method of plotting presented in Fig. 1d which used 21Q2 CERES data using 23Q4 Chronos data (DepMap). n = 1,014 cancer cell lines, 10,005 patient samples (9,264 tumor). d, The average fold change in patient tumor samples compared to patient healthy samples (TCGA) for the anchor genes of the top ten predicted synthetic lethal pairs in Fig. 1d. n = 10,005 patient samples (9,264 tumor). e, The RNA expression in patient tumor and healthy samples for downregulated anchor genes in panel d (TCGA). Dotted lines represent the quartile cut-offs. Kruskal-Wallis test followed by Dunn’s test was used. n = 10,005 patient samples (9,264 tumor). f, For each cancer type the relative cancer mortality (SEER) was plotted against the frequency of ΔCDS2 lethal cell lines (DepMap). The fraction of ΔCDS2 lethal cell lines within each type is categorically depicted. n (cancer cell lines) = 906 (40 breast, 122 lung, 97 blood, 92 brain, 64 skin, 45 soft tissue). g, For the top lineages from panel f, the calibration gene-normalized CDS1 expression in healthy tissue samples (GTEx), cancer cell lines (DepMap), ΔCDS2 lethal cancer cell lines and ΔCDS2 nonlethal cancer cell lines is presented. Dotted lines represent the quartile cut-offs. Kruskal-Wallis test followed by Dunn’s test was used. n (healthy) = 578 (lung), 2,642 (brain), 929 (blood), 1,809 (skin). n (cancer) = 122 (lung, 35 ΔCDS2 lethal), 75 (brain, 25 ΔCDS2 lethal), 48 (blood, 35 ΔCDS2 lethal), 63 (skin, 24 ΔCDS2 lethal). In e and g: ***P<0.001. ns, not significant.