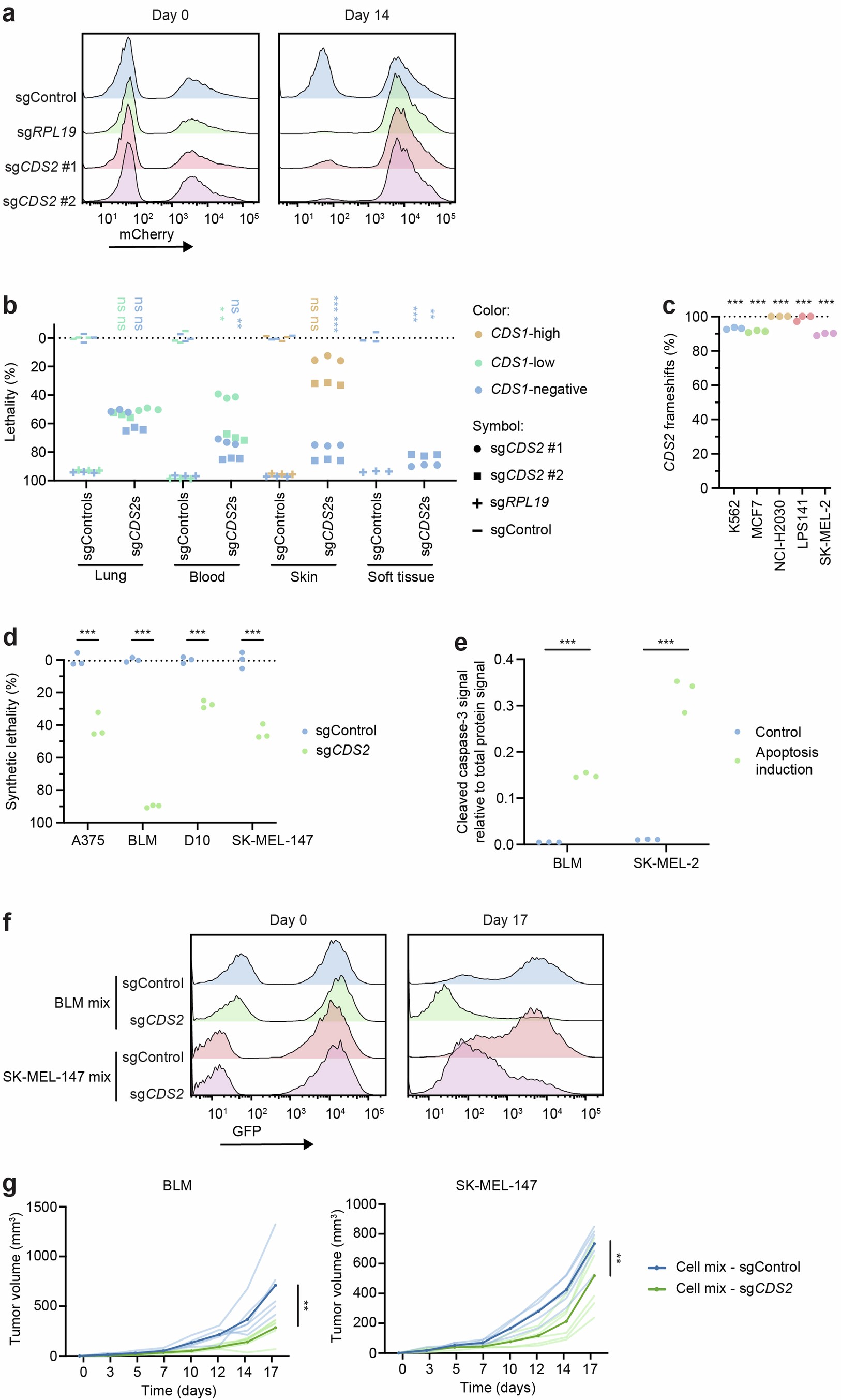
Extended Data Fig. 2: CDS1 and CDS2 are synthetic lethal across cancer types.

a, As an example, representative histograms for the flow cytometry data used to calculate lethality for NCI-H2030 in Fig. 2d are presented. b, The 8-d results for the experiment in Fig. 2d. Two-way ANOVA followed up by Dunnett’s test was used. n = 3 replicates for 7 cancer cell lines with 2 CDS2 sgRNAs. c, The percentage of cancer cells with frameshift upon sgCDS2 compared to sgControl determined using TIDE. n = 3 replicates for 5 cancer cell lines. d, The 7-d results for the experiment in Fig. 2f. Two-way ANOVA followed by Šidák’s test was used. n = 3 replicates for 4 cancer cell lines. e, Graph depicting a snapshot of the total protein normalized level of cleaved caspase-3 in apoptotic or control samples of BLM and SK-MEL-2 cell lines, as determined by quantitative western blotting (Abby). Apoptosis was induced by TPCA-1 + TNF for BLM cells and staurosporine for SK-MEL-2 cells. Two-way ANOVA followed by Šidák’s test was used. n = 3 replicates for 2 cancer cell lines. f, Representative histograms for the flow cytometry data used to calculate synthetic lethality in Fig. 2h. g, Growth curves for the experiment in Fig. 2h. Note that the tumor growth curves are derived from cell mixes including both GFP-expressing and ectopically CDS1-restored cells. Two-way ANOVA was used. Mean is presented by dark lines. n = 6 NOD-scid Il2rγ-null mice per group for 2 cancer cell lines. In b-e and g: *P<0.05, **P<0.01, ***P<0.001.