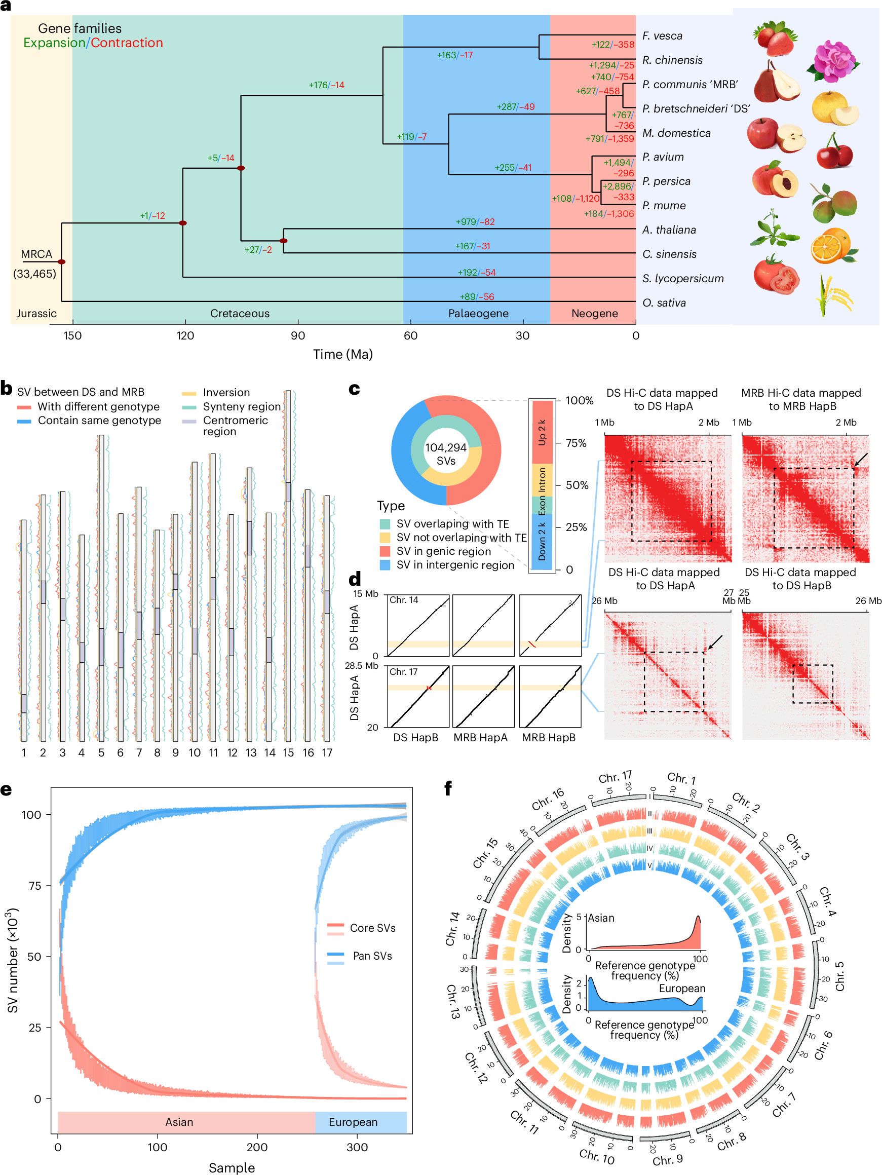
Fig. 3: Divergence and SVs between DS and MRB.

a, Phylogenetic, molecular clock dating and gene family analysis of the DS and MRB genome with ten other species. The red oval indicates the fossil calibration point. The gain and loss of total gene families in DS, MRB and the other ten species are highlighted in green and red, respectively. b, Ideogram with synteny regions, SVs and inversion distribution in 200-kb bins. Synteny regions, SV and inversion distribution are plotted to the side of each chromosome. Centromeric region is plotted in chromosome representations. c, The proportion of SVs overlapping with TEs or different genomic regions. In the gene body, upstream 2-kb and downstream 2-kb regions of the gene body are considered genic regions and other regions are considered intergenic regions. d, Large inversions between two haplotypes in DS or MRB. The yellow regions on the collinear blocks represent the inversions. Hi-C heatmaps support the inversion. The dashed box represents the inversion and the arrows show the high interaction signal at the reverse diagonal. e, Pan-SV and core-SV count with Asian and European pear accessions. Accessions were sampled as 1,000 random combinations of each given number of accessions. f, The distribution and frequency density of SV genotype between Asian and European pears. The circos plot shows the distribution of the frequency variance between Asian and European pears: (I) the chromosomes of HapA of DS; and (II–V) frequency variance of SVs that overlapped with the upstream 2-kb (II), downstream 2-kb (III), exon (IV) and intron (V) regions. The density graph shows the distribution of SV frequency with reference genotype (HapA of DS as reference).