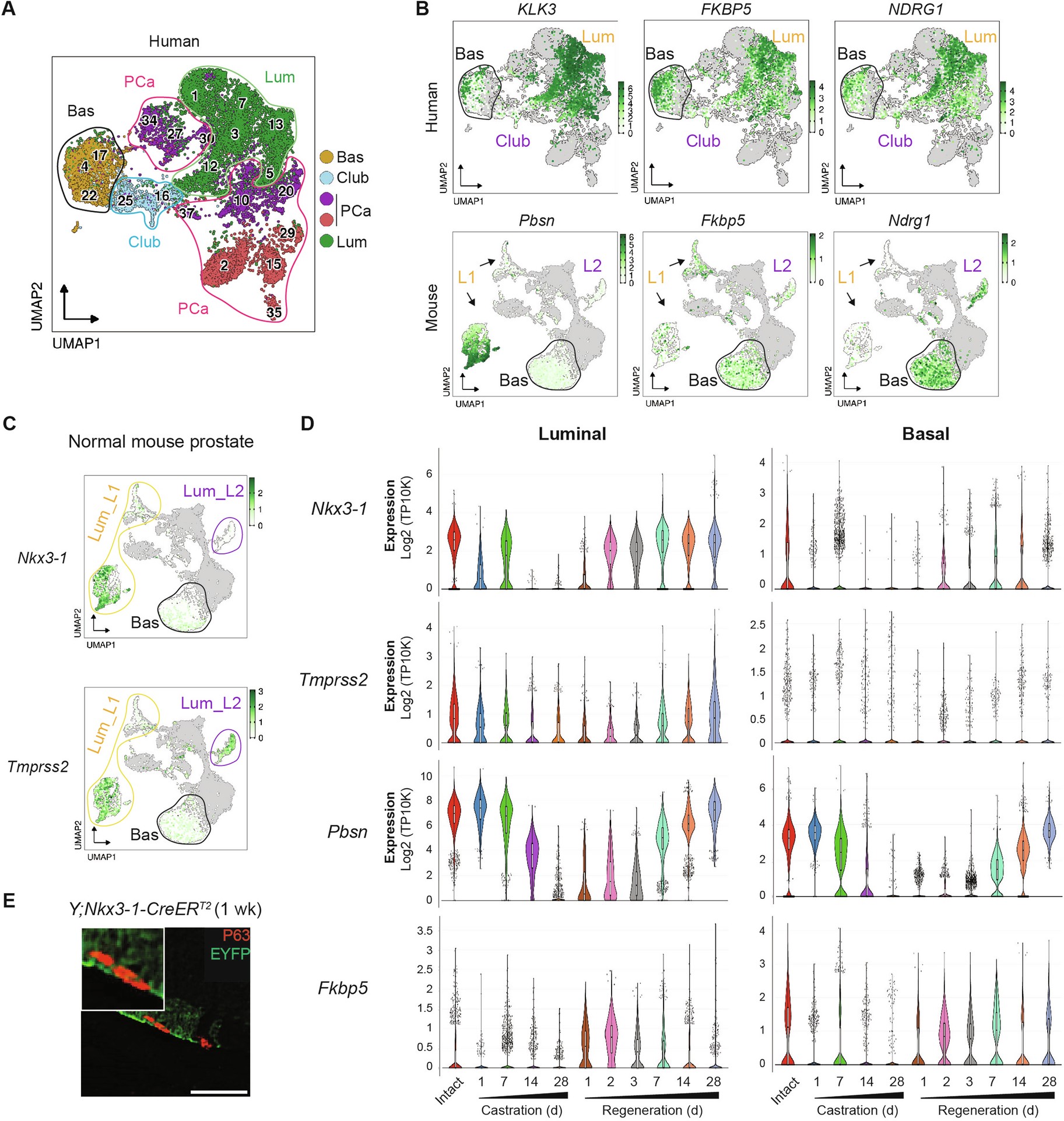
Extended Data Fig. 2: A subset of basal cells express androgen-regulated luminal genes.
From: ERG-driven prostate cancer initiation is cell-context dependent and requires KMT2A and DOT1L

((a) UMAP of all epithelial cells from human prostates. Data were reproduced from Song et al.52 with the same cell type classification, except that the two subtypes of the previously defined prostate cancer cells are together named as PCa here (see Methods). The basal and PCa clusters are highlighted in black and pink circles, respectively. (b) UMAP of epithelial cells from normal human prostates highlighting the expression of canonical luminal genes in a subset of basal cells. An expanded list of genes beyond Fig. 1g are shown. Normal basal clusters are highlighted in circles. Cells from normal samples are colored from white to green based on gene expression, with cells from tumor samples in grey in the background. The complete UMAPs and cell type annotations are shown in A. (c) UMAP of epithelial cells from normal mouse prostates highlighting the expression of canonical luminal genes (Tmprss2, Nkx3-1) in a subset of basal cells. Cell types from normal prostates are annotated based on Fig. 4b and highlighted in circles. Cells from normal samples are colored from white to green based on gene expression, with cells from tumor samples in grey in the background. (d) Changes in expression of luminal genes expressed in a subset of basal cells during a castration-regeneration cycle, indicative of androgen dependent expression, as seen in canonical luminal cells (n = 13,398 cells). Data were mined from Karthaus et al.49. The center line represents the median, the box limits represent the upper and lower quartiles and the minimum and maximum whiskers represent the minimum and maximum, respectively. (e) YFP+ cells that co-express P63 from Y;Nkx3-1-CreERT2 mice; inset shows high-power view. Mice were treated with tamoxifen at 2 months before whole prostates were harvested 1 week post treatment. Scale bars, 25 μm.