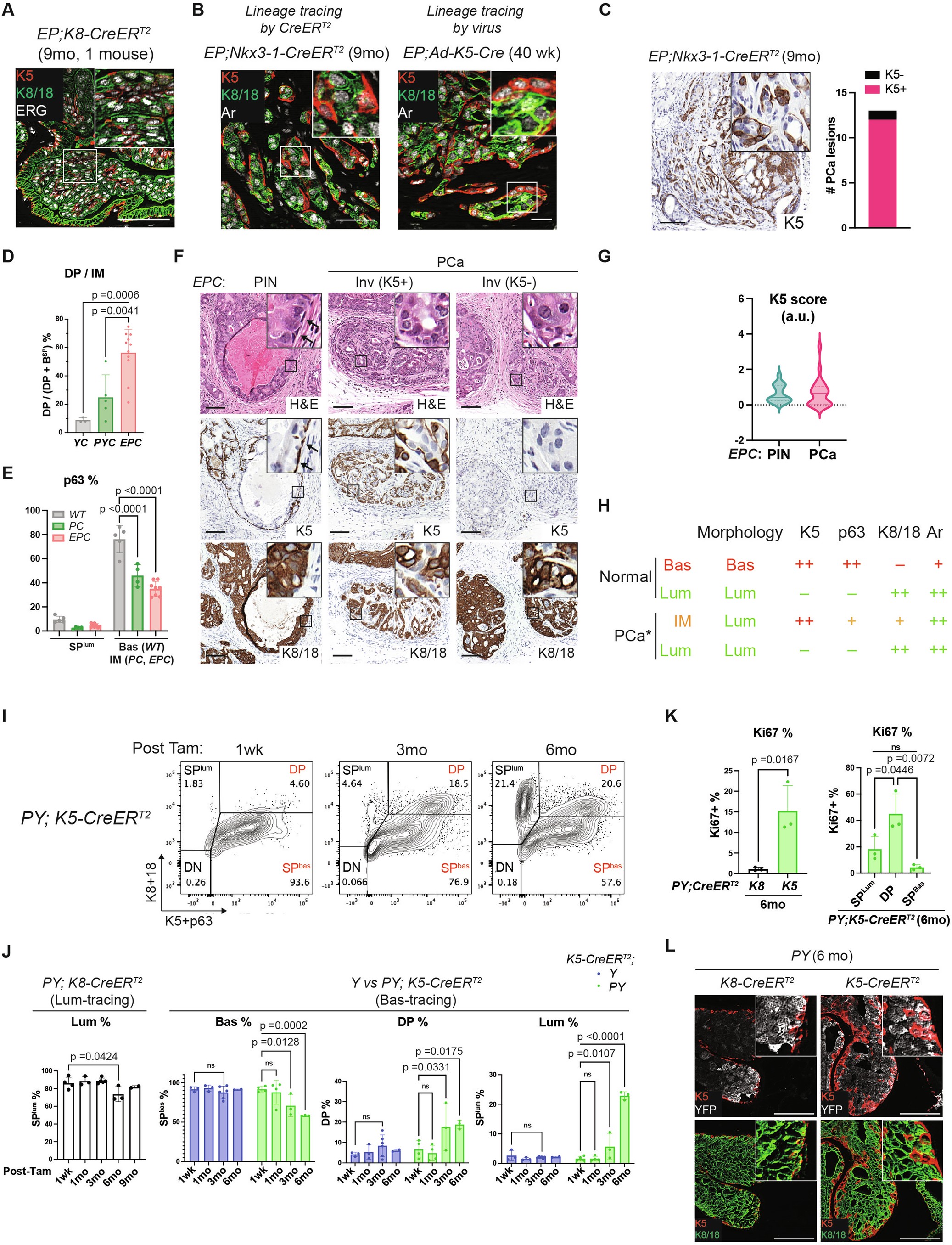
Extended Data Fig. 5: Origin, presence and characterization of intermediate state in prostate cancer.
From: ERG-driven prostate cancer initiation is cell-context dependent and requires KMT2A and DOT1L

(a) IF image showing rare foci of K5 + IM cells from one mouse at the 9 months endpoint; inset shows high-power view. Scale bar, 100 µm. (b) IF showing Ar expression in invasive adenocarcinomas of indicated mice; inset shows high-power view. Scale bars, 50 µm (left), 20 µm (right). (c) immunohistochemistry IHC (left) and quantification (right) of K5 + IM cells in PCas (invasive adenocarcinomas) from indicated mice; insets show high-power view. Scale bars, 100 µm. (d) Flow cytometry quantification of DP/IM across of recombined cells (YFP+ for YC/PYC, ERG+ for EPC) from indicated mice (left to right: n = 3, 5, 11 mice). Whole prostate cells were harvested at 3-month age. (e) Flow cytometry quantifying p63 expression in indicated population (WT, n = 5 mice; PYC, n = 4 mice; EPC, n = 8 mice). Recombined cells labeled by YFP or ERG were analyzed for YC/PYC and EPC mice, respectively. (f) Prostate histology of 3-month EPC mice highlighting a luminal morphology of both K5+ and K5- cells from invasive adenocarcinomas, in contrast to the K5+ basal cells that encapsulate the precursor PIN lesions (arrow); inset shows high-power view. PIN, prostatic intraepithelial neoplasia; inv, invasive adenocarcinoma; PCa, prostate cancer. Scale bars, 100 µm. (g) Quantification of K5 IHC signal in PIN and invasive adenocarcinomas of EPC prostates at 2 ~ 3-month age. (h) Summary of cell morphology and protein marker expression across different cell types based on flow cytometry and immunostaining. Asterisk, basal cells are absent in PCa, which displays IM cells instead. (i) Representative flow plot showing lineage identities of recombined cells (YFP + ) from indicated mice. Whole prostates were harvested at indicated time point. (j) Flow cytometry quantifying indicated cell states = from indicated mice. Left to right: n = 4,3,5,3,2 mice (K8-CreERT2;PY); n = 3,3,6,2 mice (K5-CreERT2;Y); n = 4,4,3,3 mice (K5-CreERT2;PY) (k) Flow cytometry quantifying Ki67 status (n = 3 mice per group). (l) Prostate IF of indicated mice. Scale bars, 100 µm. Data represent mean ± s.d.; one-way ANOVA with Tukey posttest (d, e, k right); one-way ANOVA with Dunnett posttest (j); unpaired two-tailed t-test (k, left).