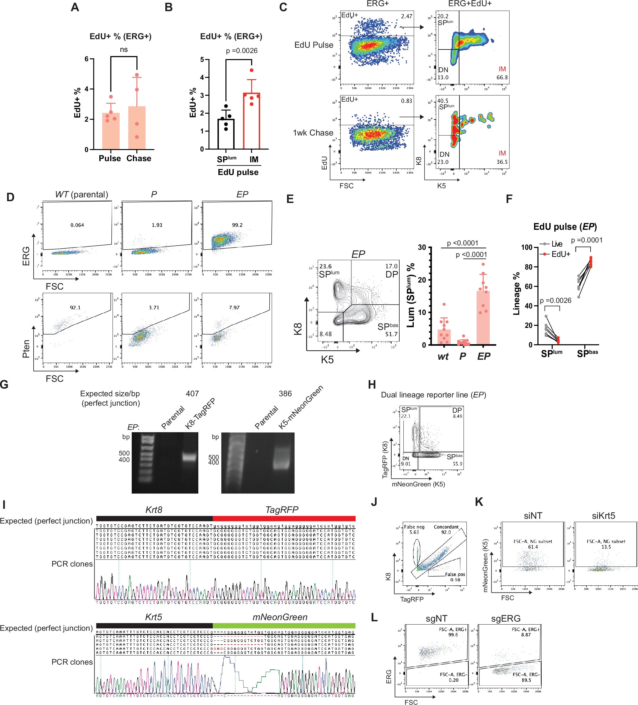
Extended Data Fig. 6: ERG+ basal and intermediate cells proliferate towards a luminal fate in vitro and in vivo.
From: ERG-driven prostate cancer initiation is cell-context dependent and requires KMT2A and DOT1L

(a) In vivo EdU pulse chase assay in ERG + EPC cells (n = 5 mice for pulse, 4 mice for chase). (b) EdU quantification in SPlum and IM populations of ERG + EPC cells in pulse samples from A (n = 5 mice). (c) Flow cytometry analysis on ERG+ cells from indicated mice. (d) Flow cytometry validating the ERG and Pten expression status in EP organoids and the isogenic controls. (e) Flow cytometry quantifying luminal cells (SPlum) in organoids (left to right: n = 10, 12, 9 independent assays). (f) Flow cytometry quantification in EP cells after a EdU pulse (n = 7 independent assays). (g) Junction PCR across the target loci and the engineered reporters in the bulk organoid population. (h) Live cell flow cytometry using the engineered reporter signals. (i) Sanger sequencing of the junction PCR clones from G. (j) Intracellular flow cytometry comparing the expression pattern between the endogenous K8 and the TagRFP reporter signal in targeted organoid population. (k) Functional validation of the Krt5-mNeonGreen engineering by Krt5 depletion. (l) Intracellular flow cytometry quantifying ERG in EP organoids with indicated CRISPR engineering. Cells were harvested 2 days after introducing the indicated CRISPR-RNP. Data represent mean ± s.d.; ns, not significant; unpaired two-tailed t-test (a, b); unpaired two-tailed t-test (e); multiple paired t-test (two-sided) with FDR correction by Benjamini, Krieger and Yekutieli (f).