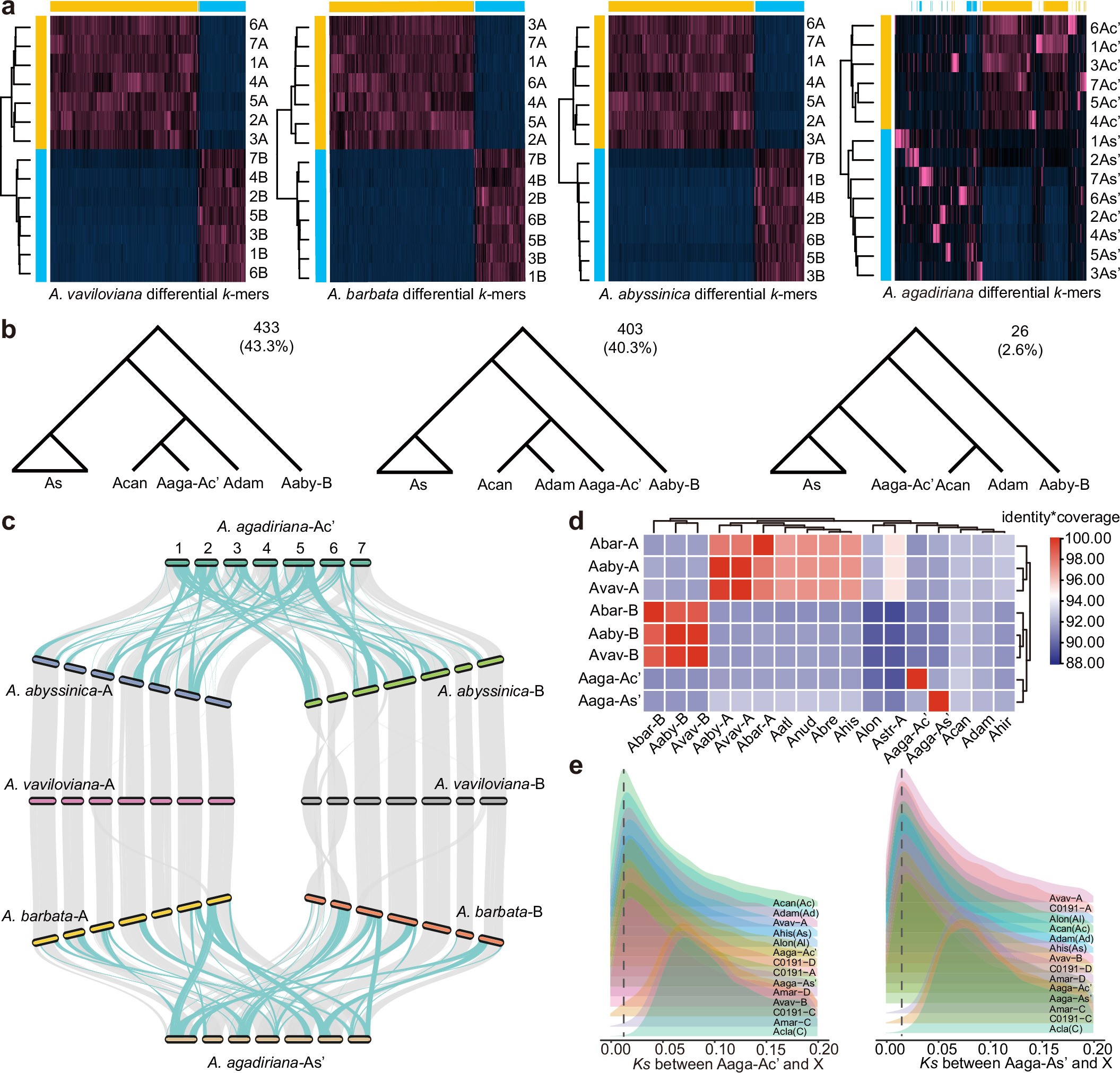
Extended Data Fig. 4: The divergent genome composition between A. agadiriana and AABB tetraploid species.

a, Unsupervised hierarchical clustering of differential 15-mers validates that A. vaviloviana, A. barbata, A. abyssinica are successfully phased into two subgenomes based on clearly distinct patterns, while the two subgenomes of A. agadiriana showed higher sequence identity, making the subgenomes phasing relatively challenging and easily confused. b, The coalescent-based tree reconstructed from 100 randomly selected single-copy genes (1,000 times). The values in the upper right corner of each tree show the percentage of windows that recovered the topology. As (A. hispanica, A. brevis, A. atlantica, A. nuda). c, Intergenomic synteny among A. agadiriana, A. abyssinica, Avaviloviana and A. barbata. Some large inversions and translocations between A. agadiriana and species with AABB genome constitution were shown in blue. d, The average sequence similarity between the subgenomes of A. agadiriana, and three AABB species, as well as other subgenomes. e, Distribution of synonymous divergence (Ks) for orthologue genes identified between each subgenome of A. agadiriana (Aaga-Ac’ and Aaga-As’) and other subgenomes.