Fig. 2: Systematic changes of 3D genome compaction and heterogeneity during lung cancer progression.
From: Tracing the evolution of single-cell 3D genomes in Kras-driven cancers

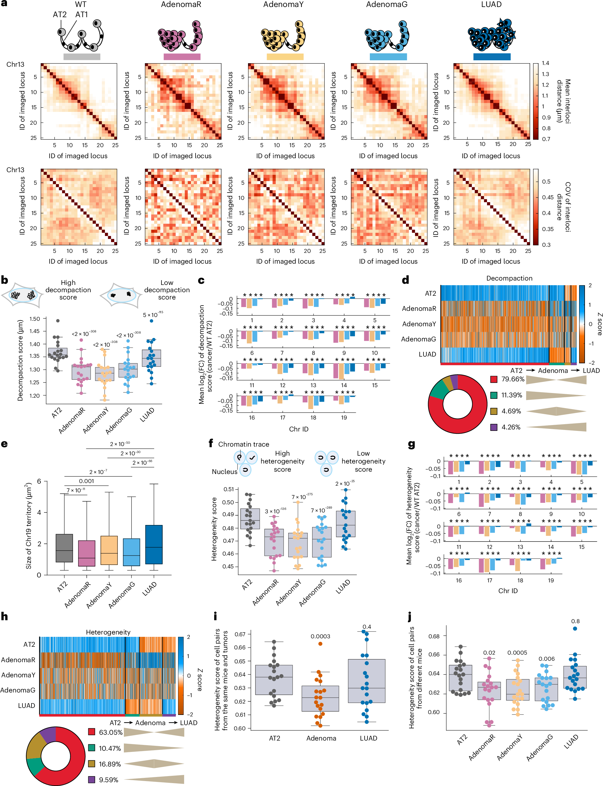
a, Mean interloci distances (top) and COV of interloci distances (bottom) of mouse chr13 in WT AT2 (n = 4,806), Trp53+/+ adenoma (AdenomaR, n = 791), Trp53+/− adenoma (AdenomaY, n = 1,603), Trp53−/− adenoma (AdenomaG, n = 1,941) and Trp53−/− LUAD (n = 17,711) cells. Cell numbers are identical in a–j. b, Distributions of decompaction (mean interloci distance) scores of each autosome (n = 19 autosomes) in each cell state. P values from two-sided Wilcoxon signed-rank tests versus AT2 with matched genomic loci are displayed. c, Mean log2(FC) of decompaction scores of each chromosome, comparing each cancer state to AT2. An asterisk indicates FDR < 0.05, two-sided Wilcoxon signed-rank test. d, Clustered heatmap of z scores (scaled by column) of cis-chromosomal mean interloci distances. Percentages of locus pairs with different decompaction change patterns are shown below. e, Chr19 territory size measured by whole chromosome paint. P values from one-sided Wilcoxon rank-sum tests are shown. f, Distributions of heterogeneity (COV of interloci distance) scores of each autosome (n = 19) in each cell state. P values from two-sided Wilcoxon signed-rank tests versus AT2 with matched genomic loci are displayed. g, Mean log2(FC) of heterogeneity scores of each chromosome, comparing each cancer state to AT2. An asterisk indicates FDR < 0.05, two-sided Wilcoxon signed-rank test. h, Clustered heatmap of z scores (scaled by column) of COV of cis-chromosomal interloci distances. Percentages of locus pairs with different chromatin folding heterogeneity change patterns are shown below. i,j, Distributions of 3D genome heterogeneity scores of autosomes (n = 19 autosomes) for cell pairs from the same mice (AT2, n = 4 mice) or same tumors (12 adenoma tumors and 6 LUAD tumors, intramouse or intratumoral; i) or from different mice (intermouse or intertumoral; j). P values from two-sided Wilcoxon signed-rank tests versus AT2 with matched autosomes are shown. In b, e, f, i and j, horizontal lines of each box represent the 75th percentile, median and 25th percentile. Whiskers indicate nonoutlier maximum and nonoutlier minimum, with outlier thresholds at 1.5× interquartile range beyond box limits. FC, fold change.