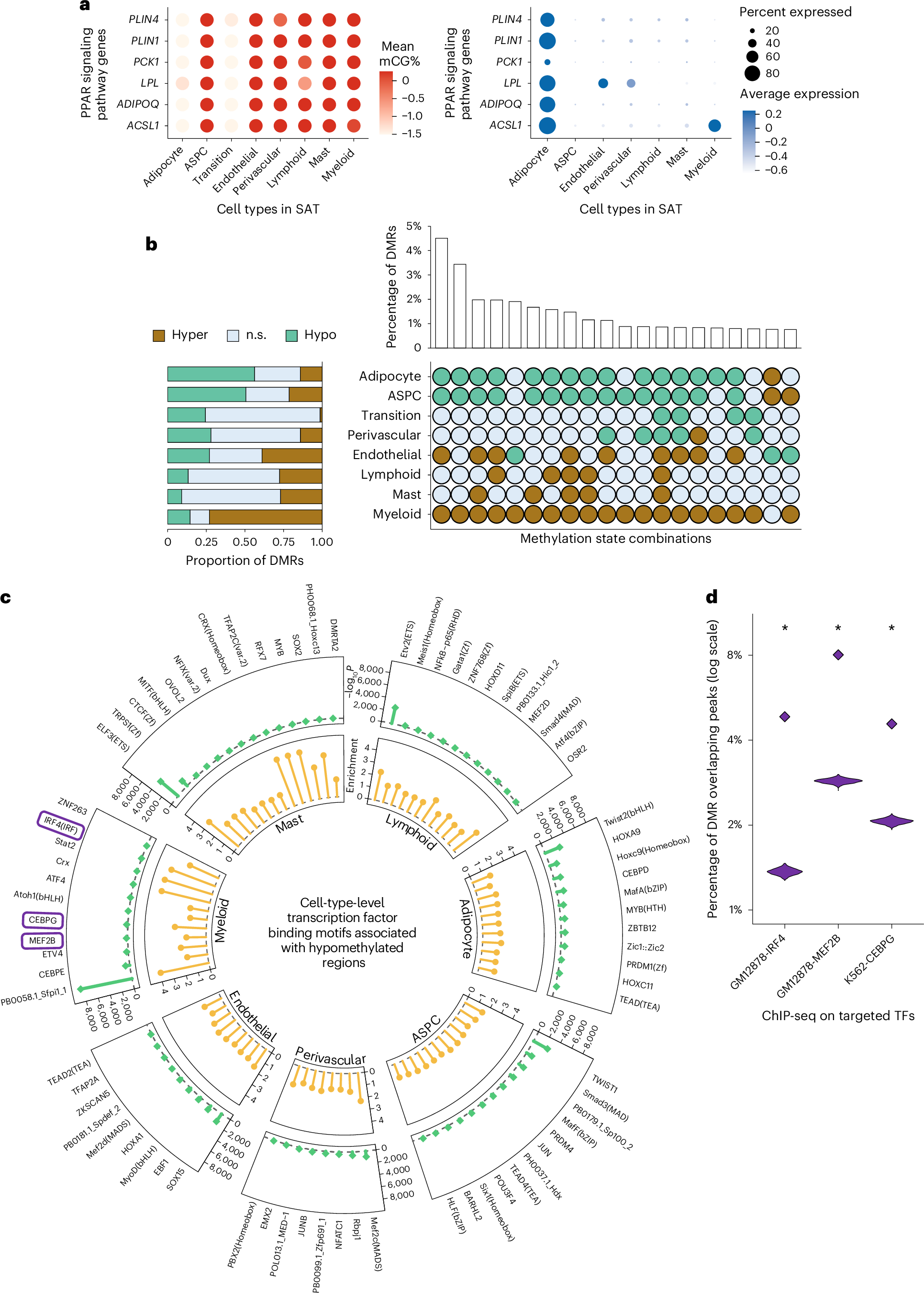
Fig. 3: Functional pathways and gene regulatory potential of cell-type-level gene body mCG markers and DMRs.
From: Single-cell DNA methylome and 3D genome atlas of human subcutaneous adipose tissue

a, Dot plots of PPAR signaling pathway genes (ACSL1, ADIPOQ, LPL, PCK1, PLIN1 and PLIN4) that are shared adipocyte marker genes between the gene body mCG and gene expression modalities, showing their gene body mCG (left) and gene expression profiles (right) across SAT cell types. The color of the dot represents the mean percentage of mCG (left) and average expression of genes (right), while the size of the dot represents the percentage of cells in which the gene is expressed (right). b, Horizontal stacked bar plot (left) showing the marginal proportions of assigned methylation states across DMRs for each SAT cell type (n.s., non-significant) and upset plot (right) displaying the top 20 most prevalent methylation state combinations across all detected DMRs, ordered by decreasing frequency, along with their respective percentages. c, Circular plot summarizing the cell-type-level TF binding motifs associated with hypomethylated regions in SAT cell types. Statistical significance was determined using HOMER (binomial test) on each cell type separately. The false-positive rate was calibrated by a stringent cutoff on the unadjusted P values (that is, P < 1 × 10−12). Track 1 shows the negative log P values (green lollipops) and track 2 shows the enrichment scores (yellow lollipops). d, Violin plots reflecting the empirical null distribution (n = 1,000) of the percentages of DMRs overlapping ChIP-seq peaks for three TFs highlighted in c (see Methods). Diamonds mark the observed overlapping proportion of the hypomethylated regions in myeloid cells in the corresponding ChIP-seq experiment. Asterisks (*) indicate statistical significance, evaluated based on a one-tailed hypergeometric test for overrepresentation of peaks in the corresponding cell-type-level hypomethylated regions (−log10P = 646, 1,860 and 1,618 for IRF4, MEF2B and CEBPG, respectively). GM12878, lymphoblastoid cell line; K562, chronic myelogenous leukemia cell line.