Fig. 4: Analysis of chromatin conformation profiles in SAT reveals cell-type-level diversity in compartments, domains and loops.
From: Single-cell DNA methylome and 3D genome atlas of human subcutaneous adipose tissue

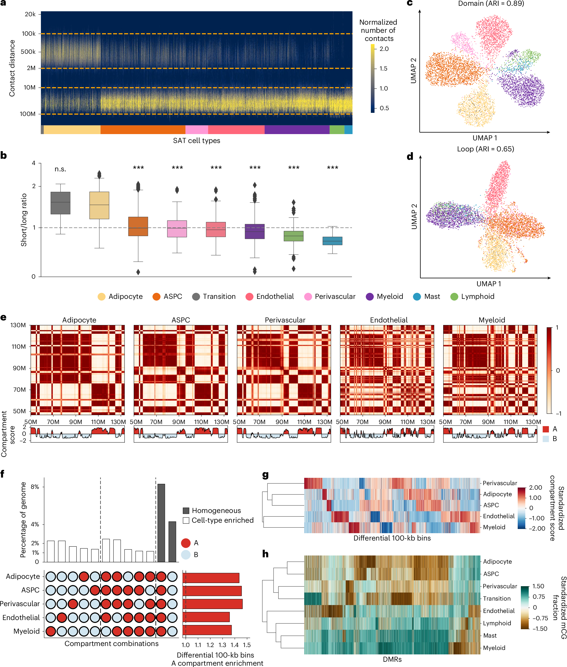
a,b, Frequency of contacts per cell against genomic distance (y axis in log scale), grouped by cell types (a) and ordered by the median short-range to long-range interaction ratios (b). Dashed lines in a mark short-range and long-range contacts. The center of the box in b represents the median; the bounds of the box indicate the 25th and 75th percentiles and the whiskers show the minimum and maximum values within 1.5 times the interquartile range. Statistical significance was evaluated based on pairwise one-tailed Wilcoxon rank-sum tests for a higher short-range interaction ratio in adipocytes. Asterisks (***) indicate unadjusted −log10P > 50. Specifically, unadjusted −log10P = 197, 116, 221, 258, 128 and 91 for ASPCs, perivascular, endothelial, myeloid, lymphoid and mast cells; n = 63, 1,212, 1,814, 482, 1,206, 1,387, 316 and 172 for transition, adipocytes, ASPCs, perivascular, endothelial, myeloid, lymphoid and mast cells, respectively. c,d, UMAP visualization of low-dimensional embeddings of cells using domains (c) and loops (d) as features, colored by the snm3C-seq annotation; adjusted Rand index (ARI) evaluates the clustering concordance against snm3C-seq annotation. e, Heatmap visualization of the normalized interaction contact map on chromosome 12 and its corresponding compartment scores. f, Upset plot (left) visualizing a subset of the differential 100 kb bins and their corresponding percentages; horizontal stacked bar plot (right) showing the marginal A compartment enrichment of differential 100 kb bins. The vertical dotted line separates cell-type-level A compartment flips, B compartment flips and differential bins detected within homogeneous A or B compartments. g, Dendrogram of the five most abundant SAT cell types constructed with compartment scores on differential 100 kb bins. h, Similar to g, except on all annotated SAT cell types, constructed with mCG fractions across DMRs.