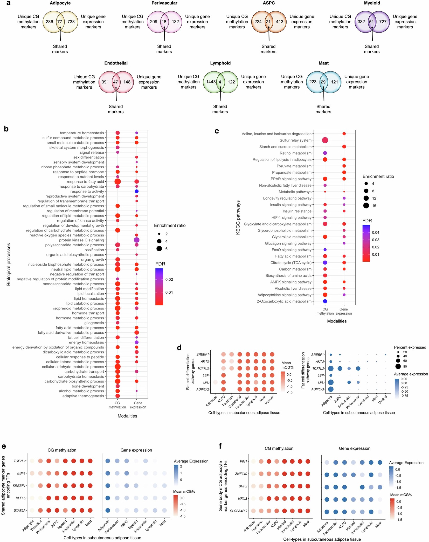
Extended Data Fig. 3: Comparisons of unique cell-type marker genes in SAT cell-types, and biological processes and functional pathways enriched among the adipocyte marker genes between the gene body mCG and gene expression modalities, as well as both known and less-known transcription factors (TFs) in SAT.
From: Single-cell DNA methylome and 3D genome atlas of human subcutaneous adipose tissue

a, Venn diagrams showing the number of shared and modality-specific unique SAT cell-type marker genes between the gene body mCG and gene expression modalities. b-c, Dot plots showing significantly enriched biological processes (b) and KEGG functional pathways (c) using unique adipocyte marker genes in gene body mCG and gene expression modalities, evaluated using WebGestalt (see Methods). P values were adjusted for multiple hypothesis testing by the Benjamini-Hochberg procedure. Statistical significance was determined as FDR < 0.05. The size of the dot represents the enrichment ratio for biological processes (b) and KEGG functional pathways (c), while the color of the dot indicates FDR. d, Dot plots of fat cell differentiation biological process genes that are shared adipocyte marker genes between the mCG and gene expression modalities, showing their average gene body mCG (left) and average gene expression profiles (right) across the SAT cell-types. Dot size (right) represents the percentage of cells where the gene is expressed. e-f, Dot plots of (e) adipocyte marker genes encoding both known and less known TFs that are shared between the gene body mCG and gene expression modalities and (f) adipocyte marker genes encoding both known and less known SAT TFs that are unique to gene body mCG, showing their gene body mCG (left) and gene expression profiles (right). The color of the dot represents the mean percentage of mCG (red is high) and the average expression of a gene. ASPC, adipose stem and progenitor cell; and FDR, false discovery rate.