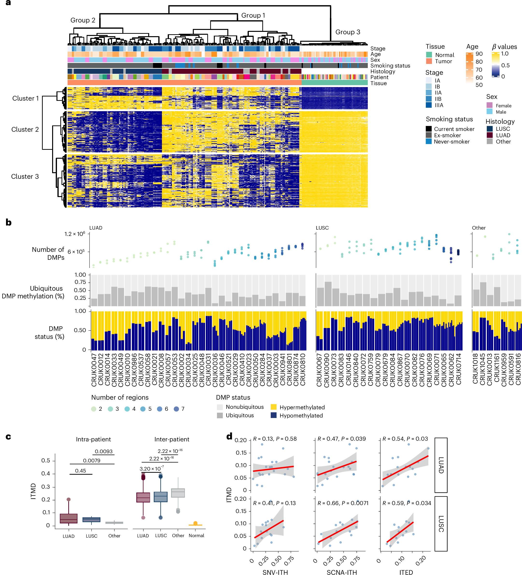
Fig. 1: Global DNA methylation landscape in the TRACERx lung cancer study.
From: DNA methylation cooperates with genomic alterations during non-small cell lung cancer evolution

a, Unsupervised hierarchical clustering of the 5,000 most variable CpGs in 217 tumor regions from 59 patients and 59 matched NAT samples. Yellow, hypermethylated CpGs; blue, hypomethylated CpGs. Groups correspond to patient samples and clusters correspond to CpGs. b, The number of DMPs, the percentage of ubiquitous DMPs (fraction of regions in which the DMP is present) and the methylation status of the DMPs are illustrated, indicating the degree of ITH. Samples are stratified according to histological subtypes and arranged in ascending order from left to right based on the number of regions sampled. c, ITMD metric calculated across regions within (intra) and between (inter) tumors. The box plot shows the median, interquartile range (IQR) (Q1–Q3), whiskers extending to 1.5 times the IQR and outliers beyond this range (Wilcoxon rank-sum test). d, Correlations between ITMD score and other heterogeneity metrics; mutation (SNV-ITH), SCNA-ITH and ITED, depicted from left to right, for LUAD (top) and LUSC (bottom). The fitted line represents a smoothed trend estimated using a robust linear regression, with the shaded region indicating the 95% confidence interval.