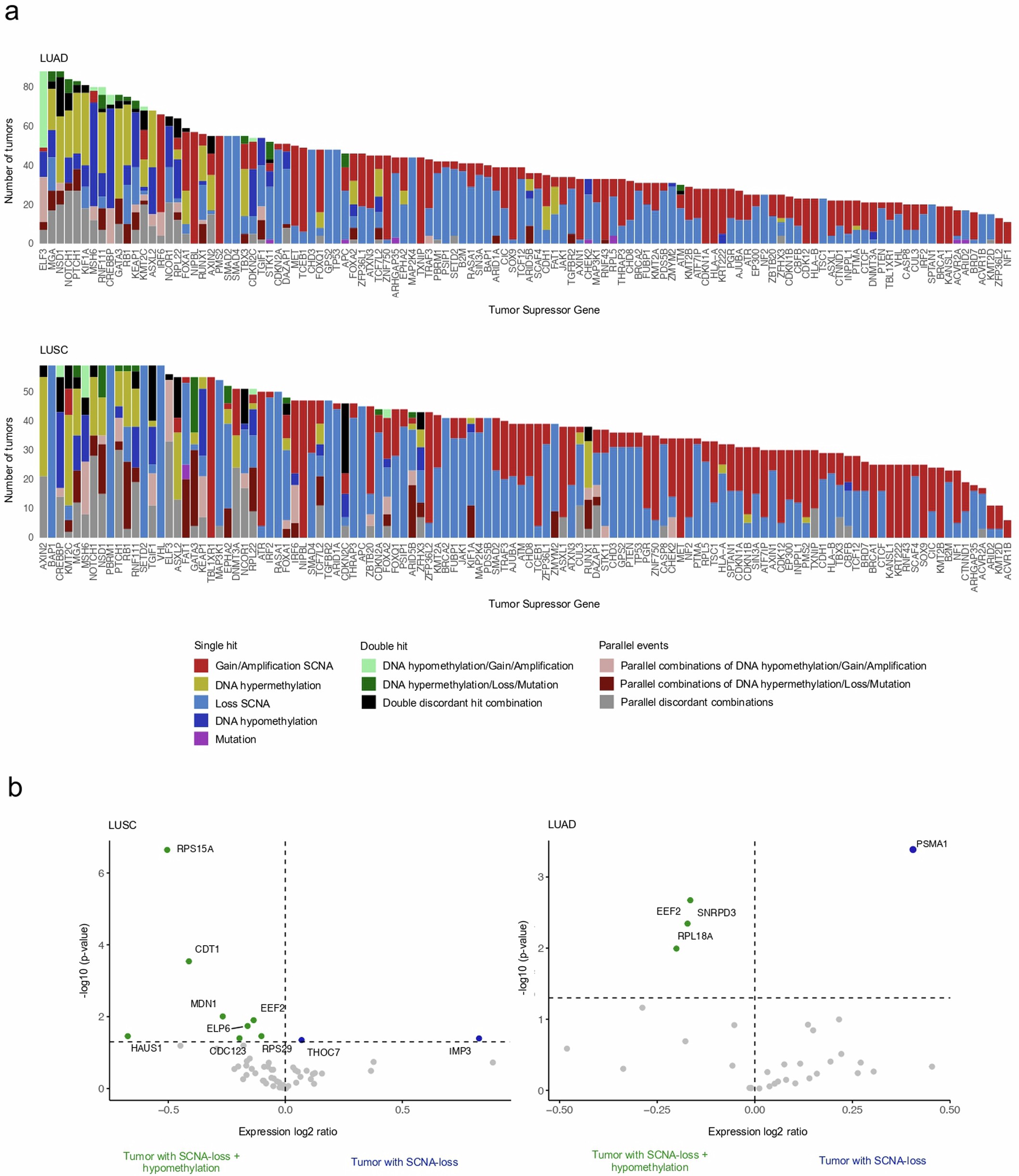
Extended Data Fig. 6: Divergent interplay between DNA methylation status and genomic alterations in genomic driver genes.
From: DNA methylation cooperates with genomic alterations during non-small cell lung cancer evolution

a) Number of concordant and discordant combinations of copy number, DNA methylation, and inactivating mutations impacting canonical TSGs in LUAD and LUSC. Double hits are defined as the combination of more than two types of concordant events identified within the same tumor region. Parallel events refer to concordant events identified in different regions of the same tumor. b) Differential expression analysis of essential genes comparing tumor regions with both hypomethylated DMRs and SCNA loss versus tumor regions with SCNA loss alone in LUAD and LUSC (t-test).