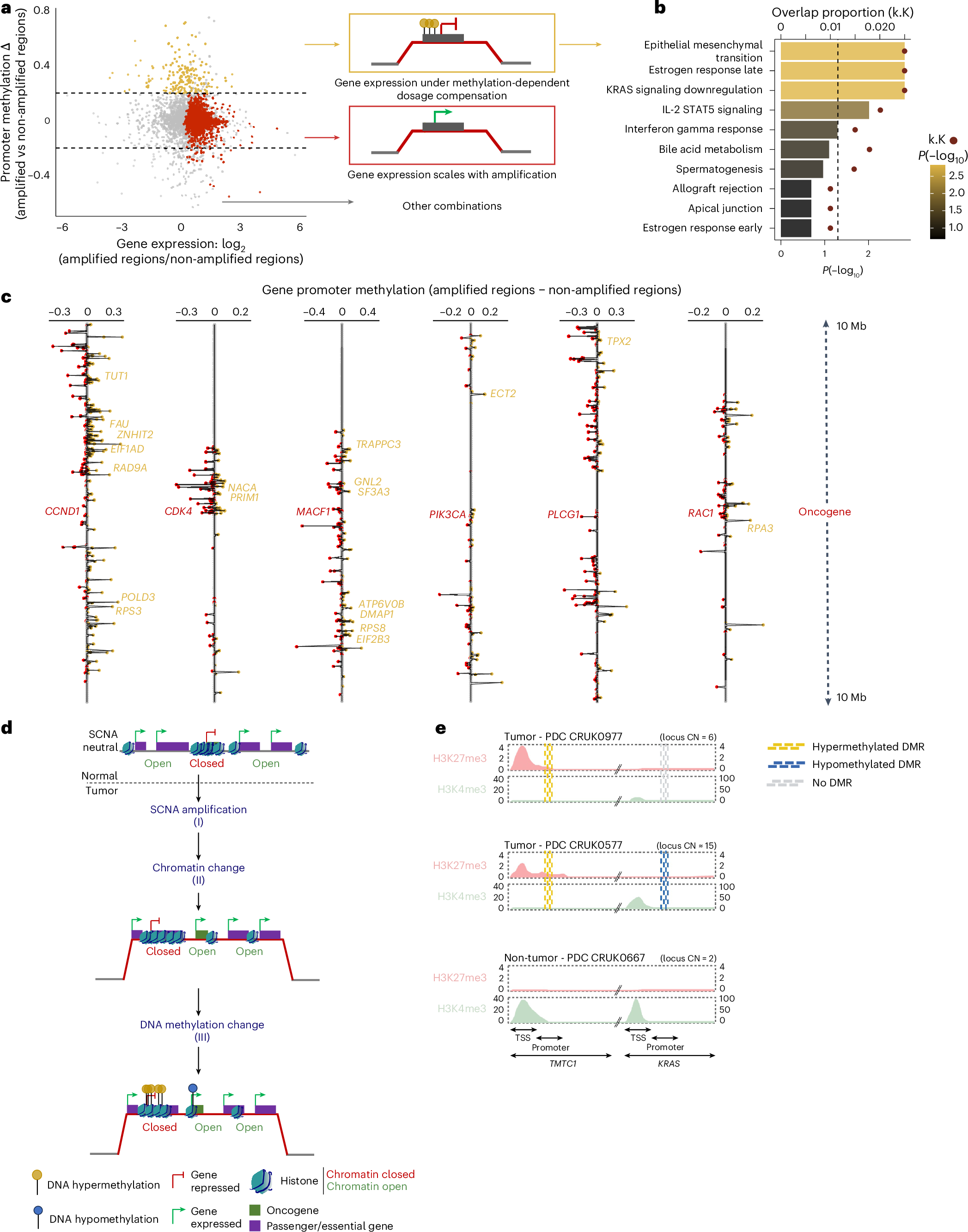
Fig. 3: Divergent interplay between DNA methylation and CN alterations.
From: DNA methylation cooperates with genomic alterations during non-small cell lung cancer evolution

a, Difference in median promoter methylation for genes when amplified versus when not amplified (y axis). A value greater than 0.2 indicates increased DNA methylation when amplified. The x axis indicates the ratio of gene expression between amplified versus non-amplified regions. Positive values indicate gene expression scales with CN amplification. Genes highlighted yellow are potentially under DNA-methylation-dependent dosage compensation, as their methylation, but not their expression, scales with CN. Genes with expression levels that scale with CN but do not scale with DNA methylation are highlighted red. b, Hallmarks in cancer functional enrichment of genes potentially under DNA-methylation-dependent dosage compensation. The bar lengths represent the P value; the proportion of overlap between the subset of genes (k) and the gene sets defining the hallmarks (K) are indicated by a red dot. c, Gene promoter methylation difference between samples with and without amplification located within 20 Mb of amplified oncogenes with expression levels that scale with CN, which are labeled red (HUGO Gene Nomenclature Committee name). Essential genes extracted from the Achilles project dataset are labeled yellow (HUGO Gene Nomenclature Committee name). d, Schematic illustrating the potential cooperation between CN alterations and DNA methylation around oncogenes. CN changes at the oncogene locus could trigger a focal AllChAT, affecting co-amplified essential and passenger genes. e, Validation of AllChAT on the gene pair TMTC1 as a passenger of the amplified oncogene KRAS, in primary cell cultures derived from patient tumors CRUK0977 and CRUK0577, and from a non-tumor-tissue-derived primary cell culture from patient CRUK0667. The CN for each locus is indicated numerically. The repressive histone mark H3K27me3 to identify closed chromatin (red), and the active histone mark H3K4me3 to identify open chromatin H3K4me3 (green), were extracted from the Integrative Genomics Viewer and illustrated using BioRender. The intensity of both histone marks was normalized according to the CN. Assessment of DNA methylation status in the promoter region of each gene was performed using the non-tumor PDC as a control for the two tumor PDCs.