Extended Data Fig. 1: Global DNA methylation landscape in the TRACERx lung cancer study.
From: DNA methylation cooperates with genomic alterations during non-small cell lung cancer evolution

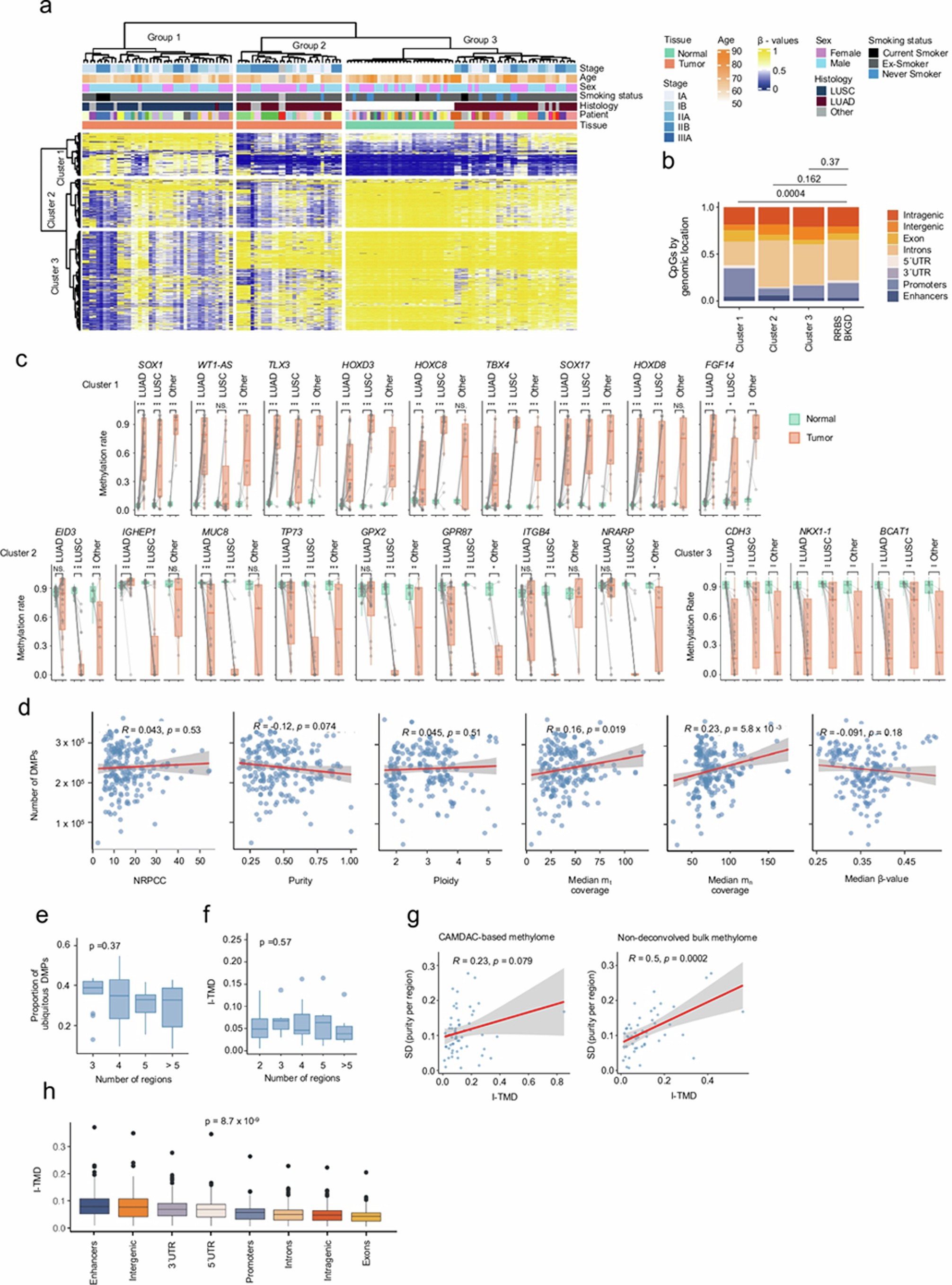
a) Unsupervised hierarchical clustering of the 5,000 most variable CpGs in the bulk DNA methylation data. Yellow, hypermethylated CpGs, blue, hypomethylated CpGs. Groups correspond to patient samples and clusters correspond to CpGs. b) Genomic features representation of the 5,000 most variable CpGs identified using CAMDAC in the three clusters and in the background of CpGs in RRBS capture regions c) Methylation rate of CpGs in Clusters 1, 2 and 3, corresponding to promoter regions of genes in tumor and normal, classified by subtype from left to right: LUAD, LUSC, and other subtypes. Wilcoxon test, P < 0.001 (***), P < 0.01 (**), P < 0.05 (*). d) Correlation between the number of differentially methylated positions (DMPs) and the number of reads per chromosomal copy (NRPCC), purity, ploidy, median CpG coverage in the tumor and normal samples and median β-value. Median mt and mn coverage correspond to the number of reads per CpG in the CAMDAC-deconvolved and normal data respectively (Pearson’s correlation test). The fitted line represents a smoothed trend estimated using a robust linear regression (RLM), with the shaded region indicating the 95% confidence interval. e) Proportion of ubiquitous DMPs with respect to the number of regions sampled (ANOVA test). f) Relationship between ITMD value and the number of regions sampled (ANOVA test). The boxplot shows the median, interquartile range (Q1–Q3), whiskers extending to 1.5×IQR, and outliers beyond this range. g) Correlation between the standard deviation (SD) of purities across regions from the same patient tumor versus CAMDAC-based methylomes (left) and nondeconvolved bulk methylomes (right) ITMD (Pearson’s correlation test). The fitted line represents a smoothed trend estimated using a robust linear regression (RLM), with the shaded region indicating the 95% confidence interval. h) Relationship between ITMD value and the genomic feature annotation. ANOVA test, P < 0.001 (***). The boxplot shows the median, interquartile range (Q1–Q3), whiskers extending to 1.5×IQR, and outliers beyond this range.