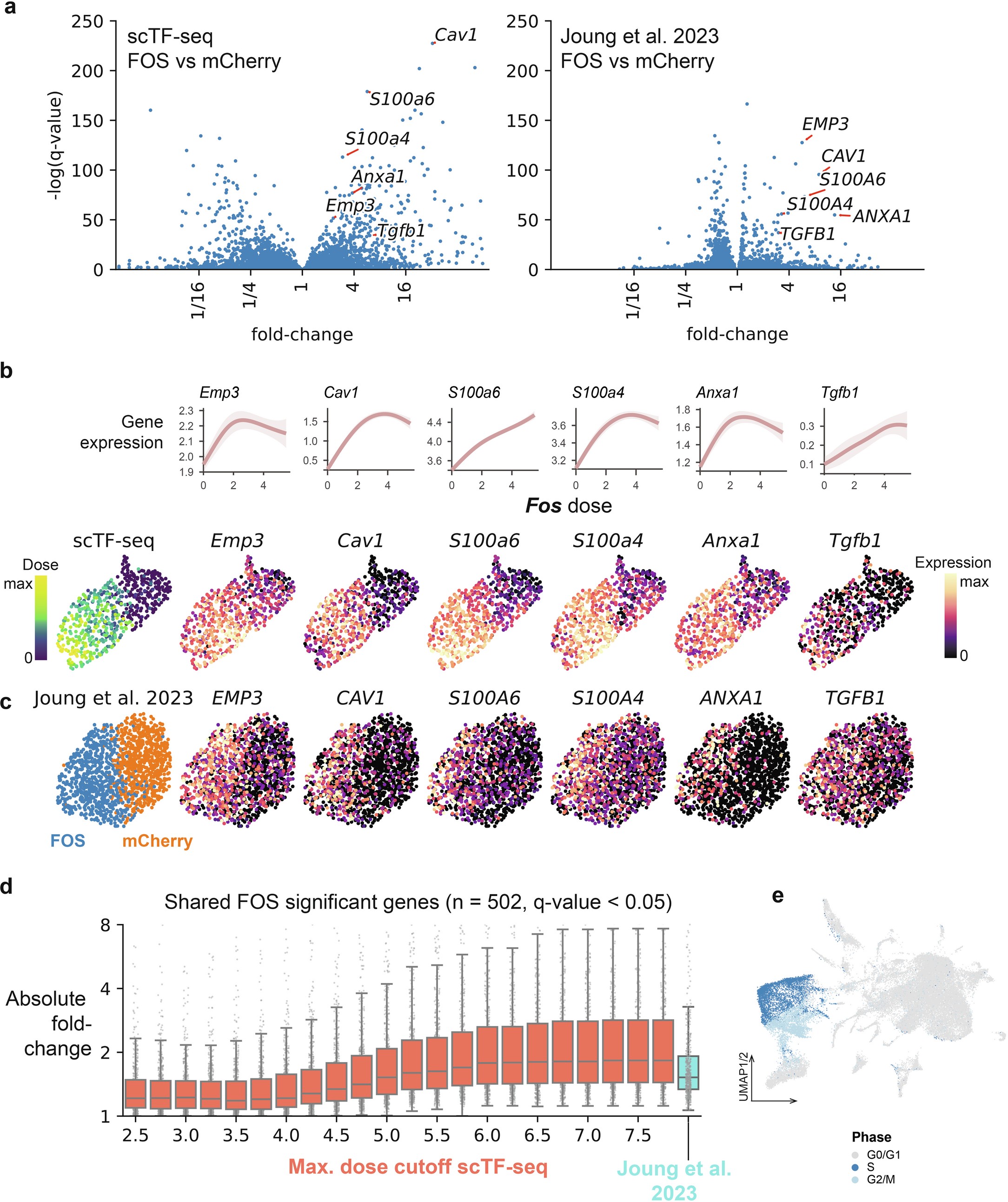
Extended Data Fig. 2: A wide dose range generated by scTF-seq, related to Fig. 1.

a, Volcano plots showing differential gene expression between control (mCherry) and FOS cells in our study (batch 9) and ref. 16. The q-value is the adjusted P value generated by the t test followed by FDR correction. b, Dose-response curves (top) and exemplary UMAP plots (bottom) for the expression of the top six shared up- and down-regulated genes in response to FOS overexpression in the scTF-seq dataset. These genes were selected by first filtering on significant (FDR <5%) differential expression in both the scTF-seq and Joung et al.16 datasets, and subsequently selecting the top six differentially expressed genes in ref. 16 dataset. c, UMAPs for the expressions of the orthologous genes from b on ref. 16 dataset. d, Standard boxplots (Methods) showing the distribution of fold changes when filtering the scTF-seq cells according to several maximal dose cutoffs (red) compared to the distribution of differential expression from ref. 16. e, UMAP plot of the TF atlas colored by cell cycle phase assigned with a default Seurat cutoff of 0 for cell cycle scores.