Extended Data Fig. 3: Chromatin-associated and heritable regulation of antigen presenting genes.
From: Epigenetically driven and early immune evasion in colorectal cancer evolution

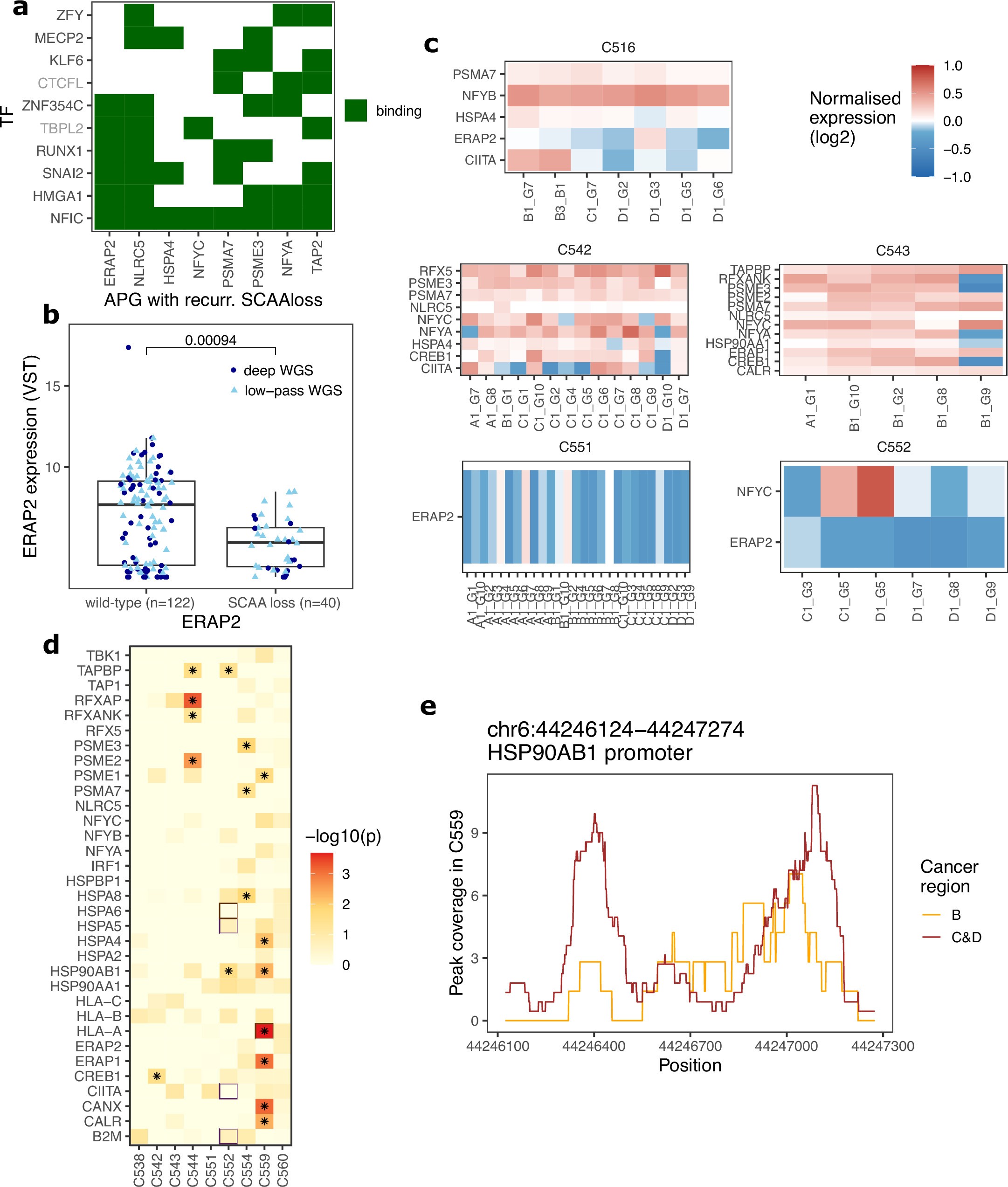
(a) Transcription factors (TFs) that bind >2 of the promoter regions of recurrently SCAAloss-affected APGs. Grey colour denotes TFs that are not confirmed to be expressed in RNAseq. (b) Expression of ERAP2 in samples with and without a SCAAloss in the promoter of the gene. (c) Normalised expression (compared to non-tumour samples) of antigen presenting genes affected by SCAAloss. (d) Phylogenetic signal of the expression of genes associated with immune escape. Cancers where expression of a particular gene is phylogenetic (p < 0.05) are indicated by asterisks. Cancer-gene combinations with a somatic mutation of the gene are indicated by brown rectangles. (e) Peak coverage of the HSP90AB1 promoter region in cancer C559. Maroon and orange lines show the average across all samples within region C&D and B, respectively.