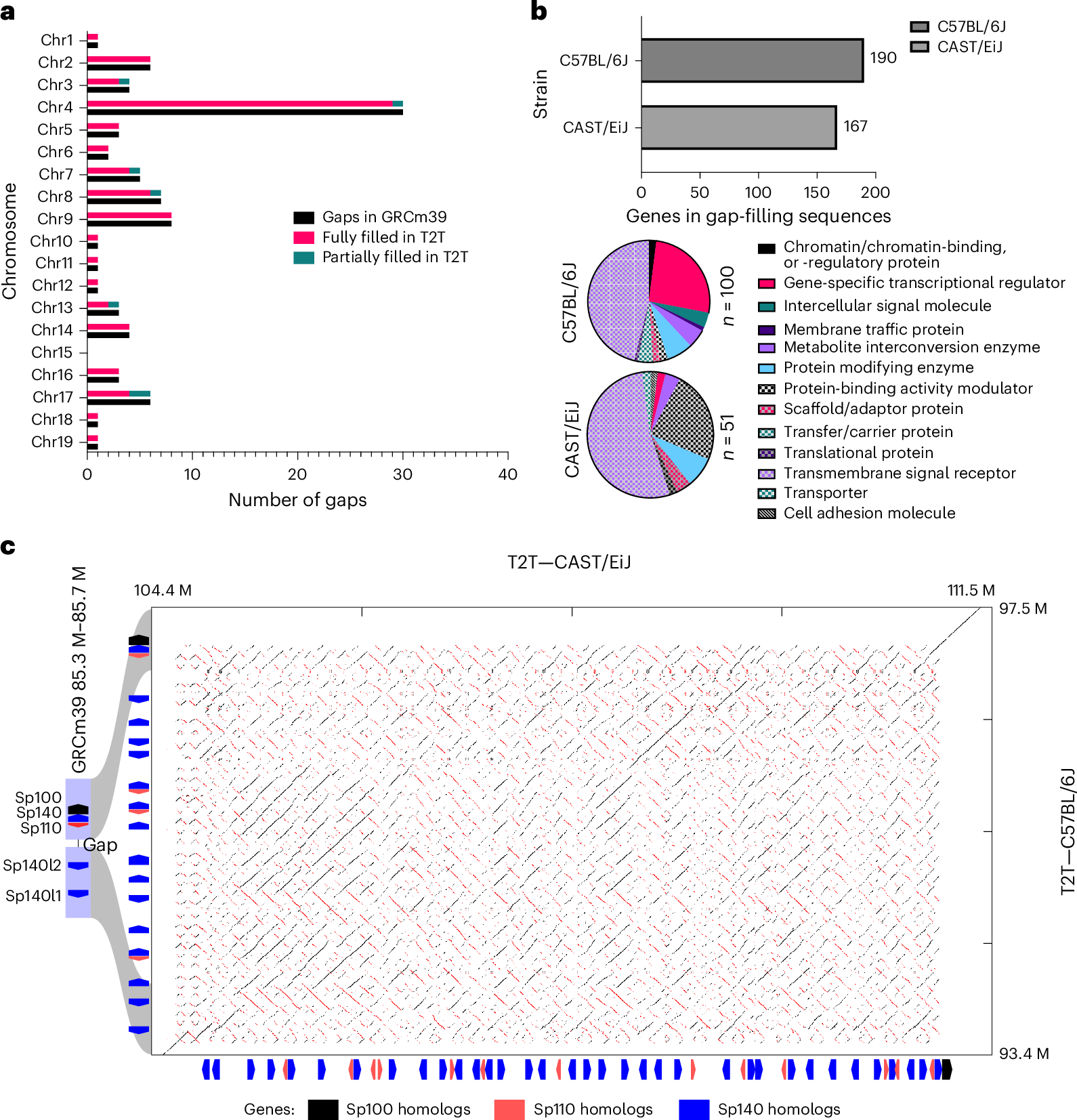
Fig. 3: Overview, status and content of the gap regions of GRCm39 in the T2T C57BL/6J genome.

a, Chromosome breakdown of the status of the gaps GRCm39 in the T2T C57BL/6J. b, Number of protein-coding genes predicted and the protein classes in the new gap-filling sequence in the T2T C57BL/6J. Genes with no PANTHER protein class were omitted from the pie charts. c, Example of a completely filled gap on chr1 that expanded from 50 kb in GRCm39 to 4.1 Mb in T2T C57BL/6J. A synteny comparison between T2T C57BL/6J and CAST/EiJ shows that the region is 7.1 Mb in CAST/EiJ and harbors numerous structural rearrangements. Chr, chromosome.