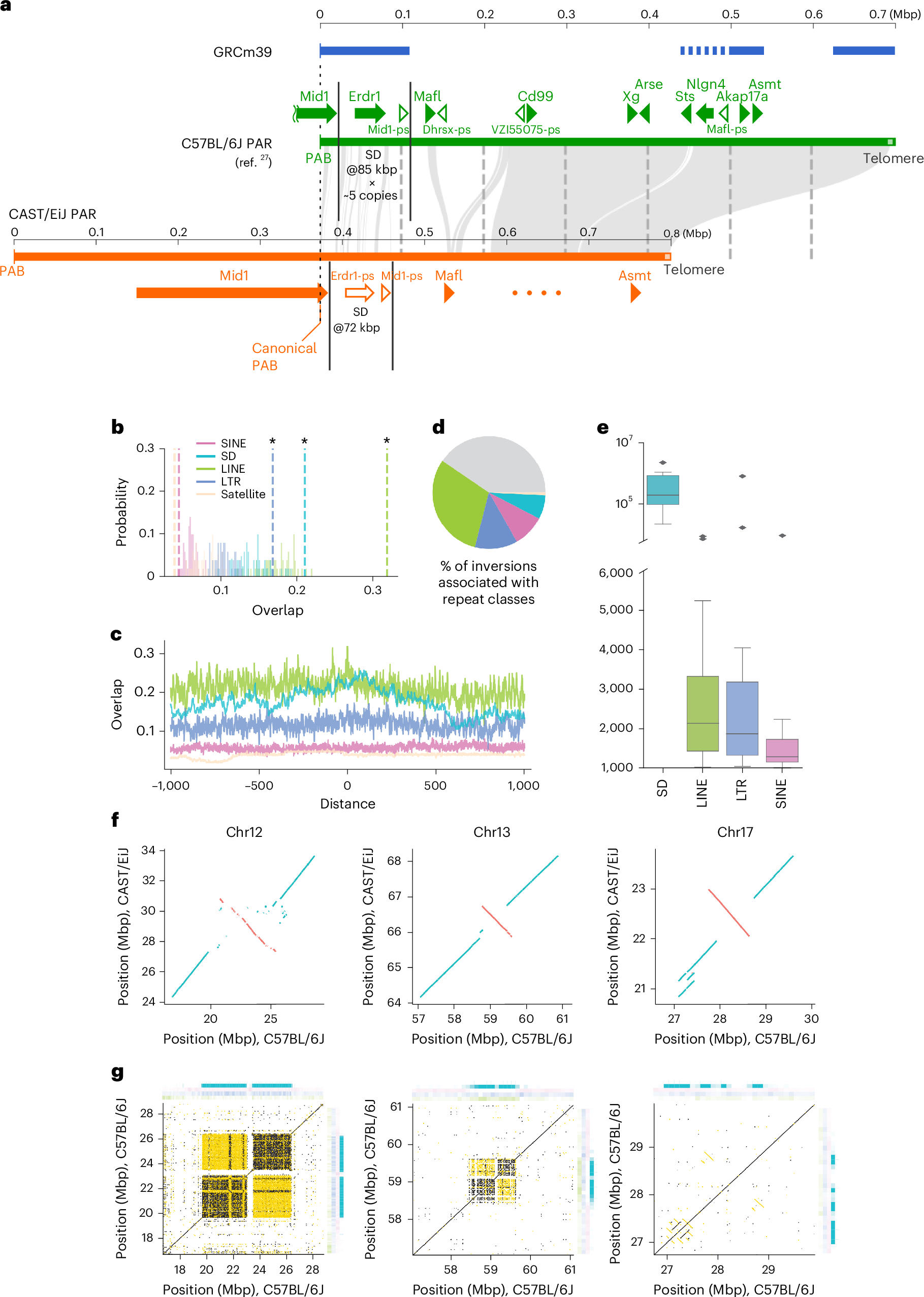
Fig. 4: PAR and large-scale inversions.

a, A comparison of the mouse PAR locus among GRCm39, C57BL/6J and T2T CAST/EiJ genomes. The PAB refers to the pseudoautosomal boundary, which is different in each strain. Tick marks in the synteny plot denote 100-kb intervals. b, Expected overlap at inversion breakpoints from 1,000 random resampled permutations (histograms) compared to observed overlap (dotted lines) for different repeats. Asterisks indicate substantial enrichment (FDR corrected two-sided permutation test; Q < 0.001). c, Repeat overlap (proportion of nucleotides attributed to a given repeat) calculated across 1-kb windows relative to inversion breakpoints in the GRCm39 genome (centered on zero) for various repeat types. d, Proportion of inversions associated with NAHR between different repeats. e, Length distributions for inversions associated with each considered genomic repeat. The center of each box displays the median. The lower and upper bounds of each box represent the 25th percentile and 75th percentile, respectively. Whiskers extend from the bounds of the box to the minimum and maximum values within 1.5× interquartile ranges of the lower and upper quartiles. Any data point outside this range is considered an outlier and plotted individually. f, Dotplots for selected inversion regions generated from whole-genome alignments between T2T C57BL/6J and CAST/EiJ. Collinear and inverted alignments are plotted in blue and red, respectively. g, Dotplots generated from self-versus-self alignments of selected inversion breakpoint regions in the B6 genome. Collinear and inverted alignments are plotted in black and gold, respectively. Heatmaps show repeat density calculated across 10 kb. Heatmap colors correspond to repeat colors used in b–d.