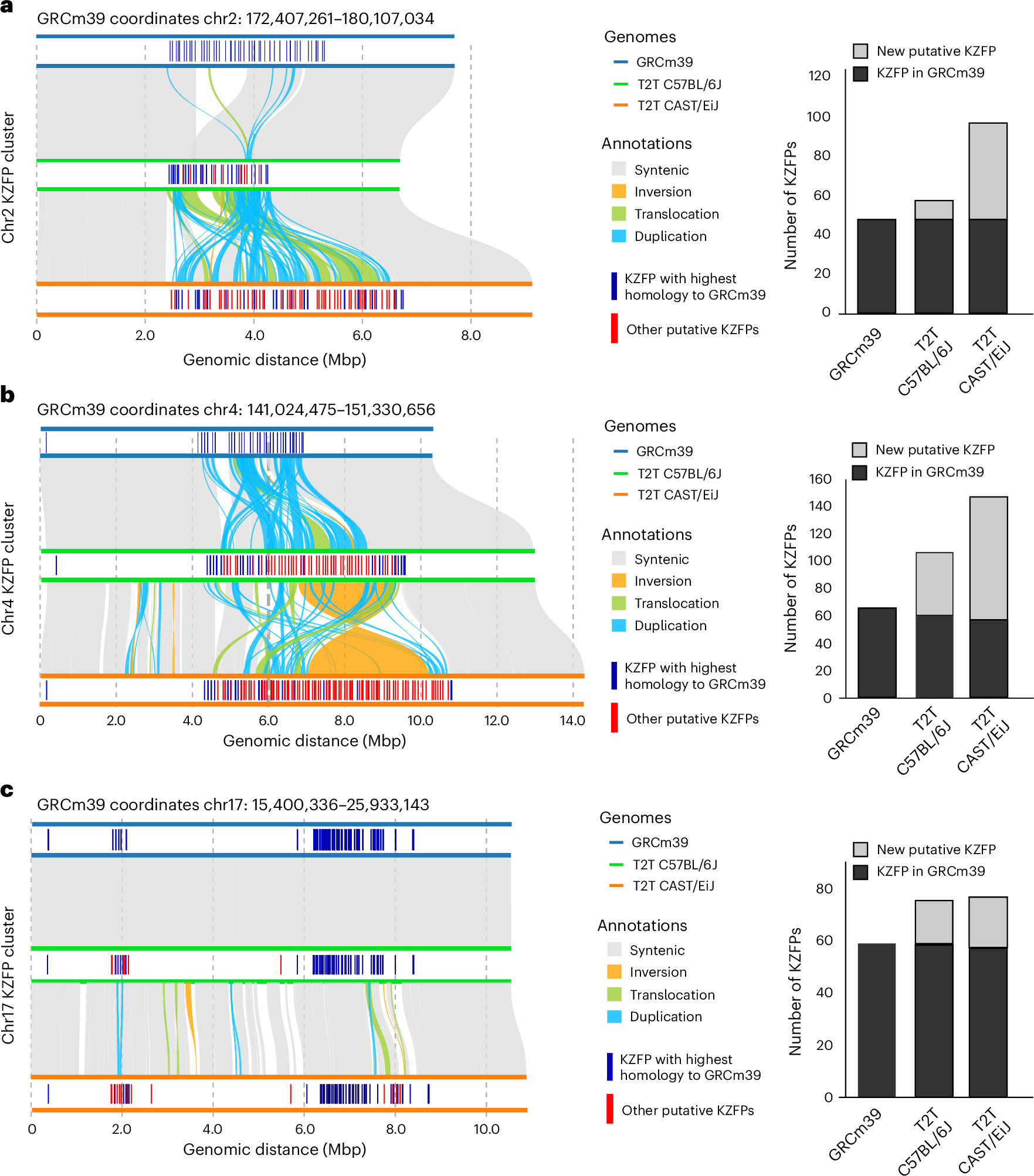
Fig. 5: Comparison of the KRAB zinc-finger protein clusters between the GRCm39, T2T C57BL/6J and CAST/EiJ genomes.

a–c, Synteny plots for clusters on chr2 (a), chr4 (b) and chr17 (c) are provided. Bar plots (right) give the number of KZFP proteins in each cluster per strain.