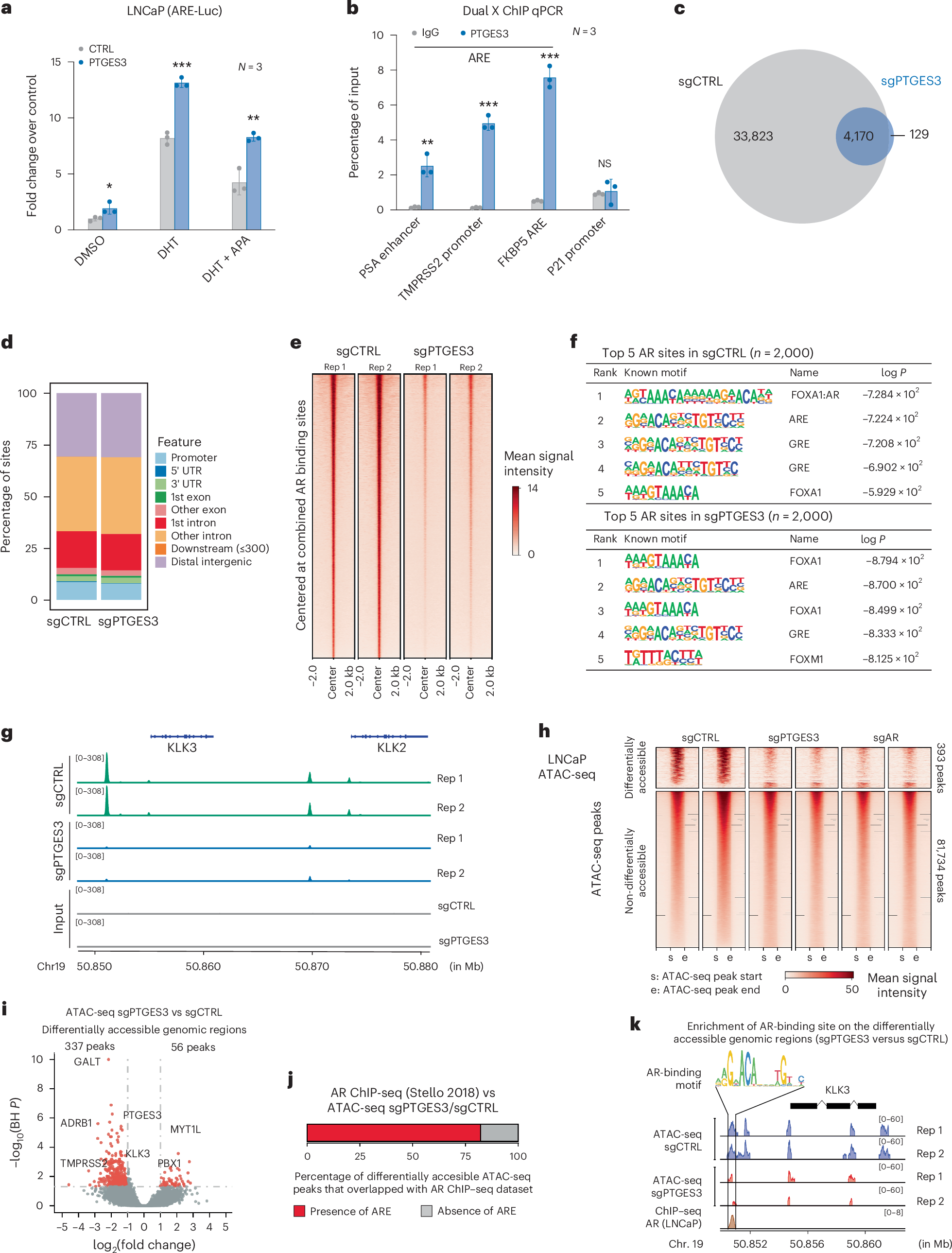
Fig. 5: Nuclear PTGES3 facilitates AR-mediated transcription.

a, LNCaP cells containing ARE–luciferase reporter were transfected with pCDH-control vector (gray) or pCDH-PTGES3 (blue). Cells were treated with DMSO, 1 nM DHT or 1 nM DHT plus 5 μM apalutamide (APA). Luciferase activities over Renilla were normalized with control (n = 3 as biological replicates; mean ± s.d.). Statistical significance was determined using two-sided t-test (DMSO group *P = 0.0435; DHT group ***P = 0.0002; DHT + APA group **P = 0.0040). b, LNCaP cells were fixed sequentially by EGS and formaldehyde. Dual crosslinking ChIP experiments were performed using indicated antibodies. Precipitated DNA was used as a template to amplify the indicated genomic regions by real-time PCR (n = 3 as biological replicates; mean ± s.d.). Statistical significance was determined using two-sided t-test (**P < 0.01; ***P < 0.001; NS, not significant). c, Venn diagram showing overlaps of AR ChIP–seq peaks in LNCaP(sgCTRL) and LNCaP(sgPTGES3). d, Peak distribution of ChIP-AR peaks in LNCaP(sgCTRL) and LNCaP(sgPTGES3) across different genomic locations. e, ChIP-AR read-density heatmaps of LNCaP(sgCTRL) and LNCaP(sgPTGES3) centered at combined ChIP-AR peaks (n = 38,122). f, The five most enriched known HOMER motifs in the top 2,000 significant ChIP-AR peaks in LNCaP(sgCTRL) and LNCaP(sgPTGES3). g, An IGV screenshot of ChIP-AR enrichment in LNCaP(sgCTRL) and LNCaP(sgPTGES3) at enhancer and promoter sites of KLK3 and KLK2 genes. h, LNCaPi cells were infected with sgCTRL, sgPTGES3 or sgAR. Cells were collected for ATAC-seq (n = 2 as biological replicates). The heatmap shows the differentially accessible ATAC-seq peak regions in sgPTGES3 or sgAR as compared to that in sgCTRL. Each ATAC-seq peak region was scaled to the same size from the start to the end region. Flanking ±500 bp regions are also shown. The top panel shows the corresponding ATAC-seq signal intensity. i, The volcano plot shows the differentially accessible ATAC-seq peak regions upon PTGES3 knockdown as compared to controls. Each dot represents an individual ATAC-seq peak. Differentially accessible ATAC-seq peaks are highlighted in red color (P < 0.05 and log2 Foldchange >1 or <−1). The nearest gene to several representative differentially accessible ATAC-seq peaks have been highlighted. j, A graph depicting the overlap in genomic loci with differentially accessible ATAC-seq peaks upon PTGES3 knockdown that are or are not also bound by AR as measured by ChIP–seq in LNCaP cells52 (Stello2018). The figure shows the percentage of these differentially accessible ATAC-seq peaks that overlapped with the AR ChIP–seq dataset. k, Plots showing ATAC-seq peak coverage in the KLK3 gene body and flanking ±5 kb region. sgCTRL ATAC-seq peaks are colored in blue and sgPTGES3 ATAC-seq peaks in red. The upstream promoter region of KLK3 contains overlapping ATAC-seq peaks and AR Chip–seq peaks52. AR binding motif was identified in this region.