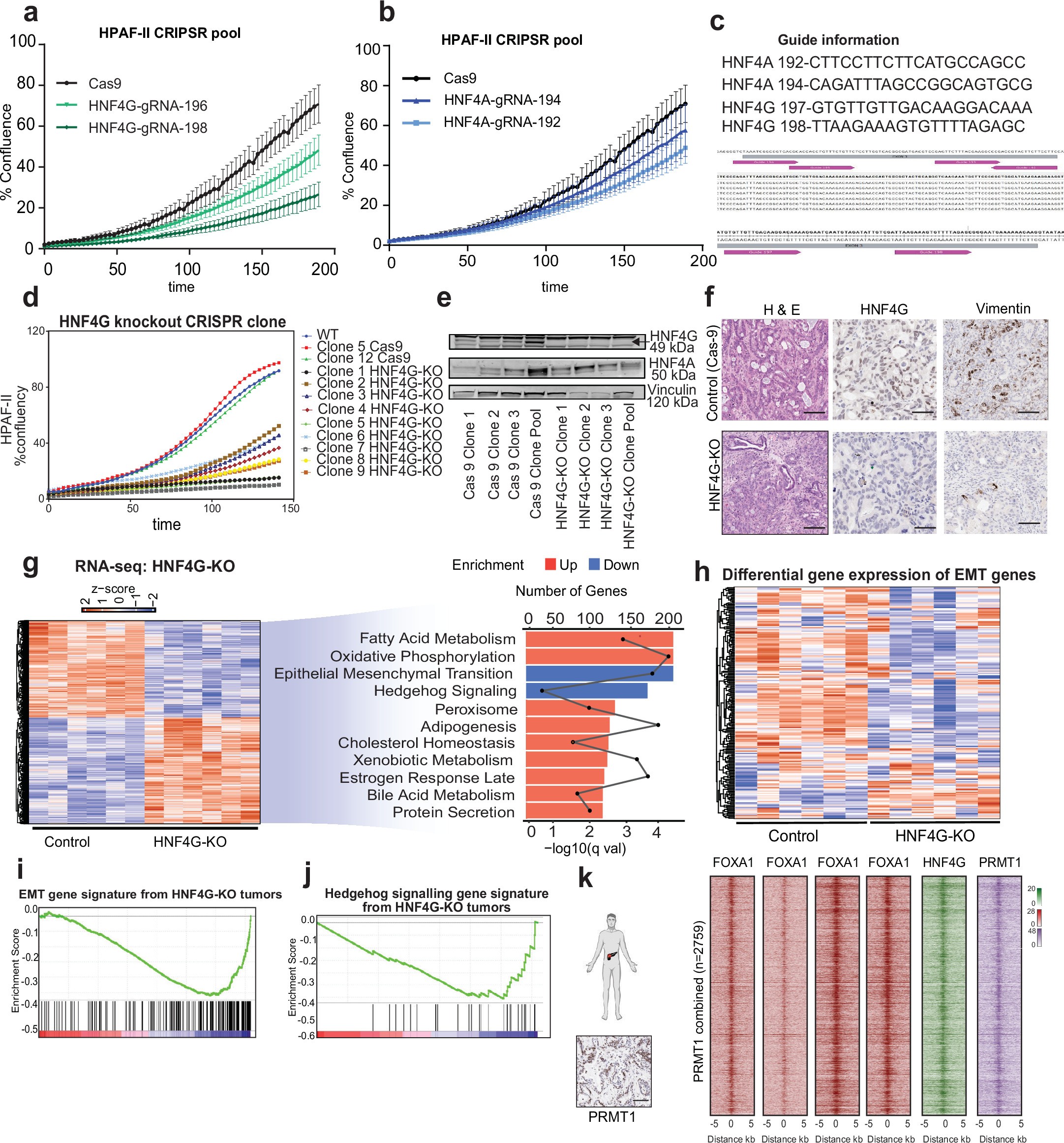
Extended Data Fig. 3: HNF4G-KO results in significant changes in the transcriptome analysis.
From: Transcription factor switching drives subtype-specific pancreatic cancer

a&b Two independent CRISPR guides were used towards the KO of HNF4G and HNF4A in HPAF-II cell line models, proliferation assays were performed using the Incucyte (72 h). c. Guide information and snap gene information for the guides used (HNF4A and HNF4G). d. Proliferation assay performed in 9 independent CRISPR HNF4G-KO clones compared to control (Cas9) and wildtype (WT) cells using the Incucyte. e. Western blots performed in the HPAF-II cells to determine knockout efficiency of the gRNAs targeting HNF4A and HNF4G. The western blots were normalized using vinculin as a loading control. f. IHC staining of the control and HNF4G-KO tumors stained for H&E, HNF4G and vimentin. A representative image of the staining is shown. g. Results of mRNA expression analysis comparing control versus HNF4G-KO tumors. Heatmap highlights the 4,247 most differentially regulated genes associated with padj value < 0.01, evaluated with DESeq2. GSEA analysis of mRNA expression revealed meaningful matches with gene sets from the MySigDB hallmark database. h. Differential pathway analysis of the HNF4G-KO tumors, highlighted in red—upregulated, blue—downregulated GSEA gene expression sets. Heatmap represents differentially regulated genes from the EMT pathway extracted from gene set enrichment analysis (GSEA). i&j GSEA analysis comparing HNF4G-KO tumors with control. Snapshots of the top two downregulated pathways. k. Heatmaps anchored on PRMT1 (n = 2759 sites) showing co-binding of FOXA1 and HNF4G at these sites in multiple patient tumor samples. Representative image of PRMT1 IHC staining in patient samples used for ChIP-seq. Panel k was created with BioRender.com.