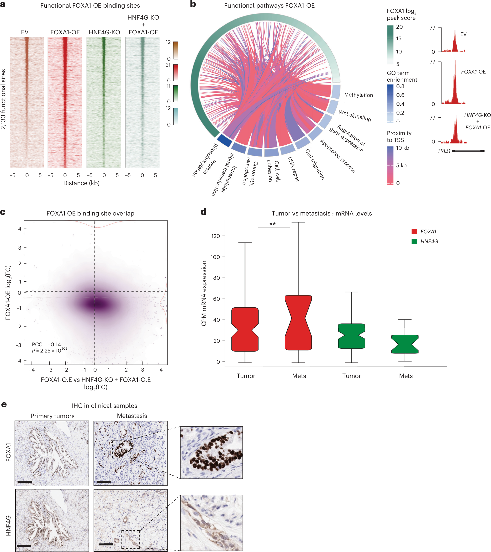
Fig. 5: Functional FOXA1 binding in the absence of HNF4G.
From: Transcription factor switching drives subtype-specific pancreatic cancer

a, ChIP–seq heatmap represents coverage intensity in EV, FOXA1-OE, HNF4G-KO and HNF4G-KO + FOXA1-OE at 2,133 functional sites. b, Complex visualization of functional connection between FOXA1 occupancy and gene ontology groups in proximity to the functional binding sites. Color gradient reflects strength of the functional links (chr8: 125,386,596–125,482,166). c, Correlation of FOXA1 ChIP–seq occupancy and ATAC–seq locations in the FOXA1-OE model. The plot shows log2-fold changes in mapping densities between FOXA1 ChIP–seq and FOXA1-OE ATAC–seq. Correlation coefficient and P values have been calculated using the Pearson correlation test. d, PanCuRx dataset was interrogated to compare primary tumor and metastatic samples. Box plot represents the mRNA expression levels of FOXA1 and HNF4G mRNA from patient samples. The samples were ordered HNF4G primary tumor, HNF4G mets, FOXA1 primary tumor and FOXA1 mets. The samples were statistically tested using one-sided two-sample t test (P = 0.02). Samples sizes considered for these analyses include primary tumors, n = 105 (classical subtype); metastasis, n = 20. Plot metadata, upper whisker—8.2729–14.984, 6.3388–9.1325, 11.712–25.419, 14.303–29.707; lower whisker—0–2.9732, 0–2.2442, 0–2.3562, 0.37089–3.8985; upper adjacent value—14.984, 9.1325, 25.419, 29.707; lower adjacent value—0, 0, 0, 0.37089; box bounds—2.9732–8.2729, 2.2442–6.3388, 2.3562–11.712, 3.8985–14.303; median—5.7973, 4.1536, 6.8413, 10.395; 75th percentiles—8.2729, 6.3388, 11.712, 14.303; 25th percentiles—2.9732, 2.2442, 2.3562, 3.8985. ** P ≤ 0.03. e, FOXA1 and HNF4G IHC staining in primary and liver metastatic samples (n = 5 from cohort 1). Representative images from one patient are presented. The areas on the right show nuclear staining of FOXA1 and substantial cytosolic staining of HNF4G.