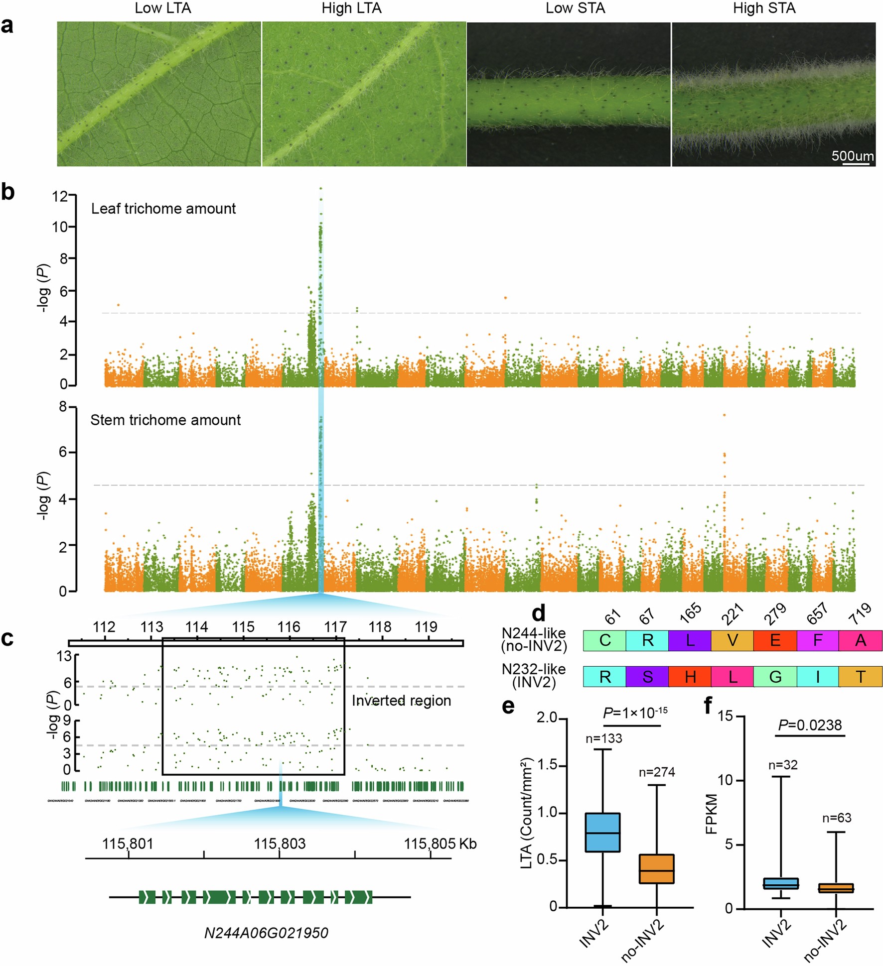
Extended Data Fig. 9: Impact of the A06 inversion on leaf trichome density and stem trichome phenotypes.

a, Leaf and stem trichome phenotyping. From left to right: low LTA, high LTA, low STA, and high STA. LTA refers to leaf trichome amount; STA refers to stem trichome amount. The bar represents 500 μm. b, Manhattan plots for GWAS of LTA and STA, highlighting the associated genomic regions with blue box. The horizontal lines represent the genome-wide significance threshold after Bonferroni correction (α = 1/n, where ‘n’ is the total number of independent SVs), with −log(P) = 4.6 for 419 accessions. c, Zoomed-in view of the genomic region on A07: the upper panel shows GWAS signals, the middle panel displays gene models, and the lower panel provides a detailed view of the candidate gene region. A significance threshold of −log(P) = 4.6 for 419 accessions was used. d, Haplotype comparison of the gene N244A06G021950, indicating amino acid variants. The numerical values above denote the positions of these variations. e, Haplotype effect on LTA, demonstrating differences associated with distinct haplotypes. f, Haplotype effect on FPKM (Fragments Per Kilobase of transcript per Million mapped reads), illustrating the gene expression levels between the two haplotypes. Accession numbers carrying INV2 or no-INV2 are shown below the x-axis for panels e and f. Center line, median; box limits, first and third quartiles; whiskers, range from minimum to maximum. The P-value was evaluated by Student’s t-test.