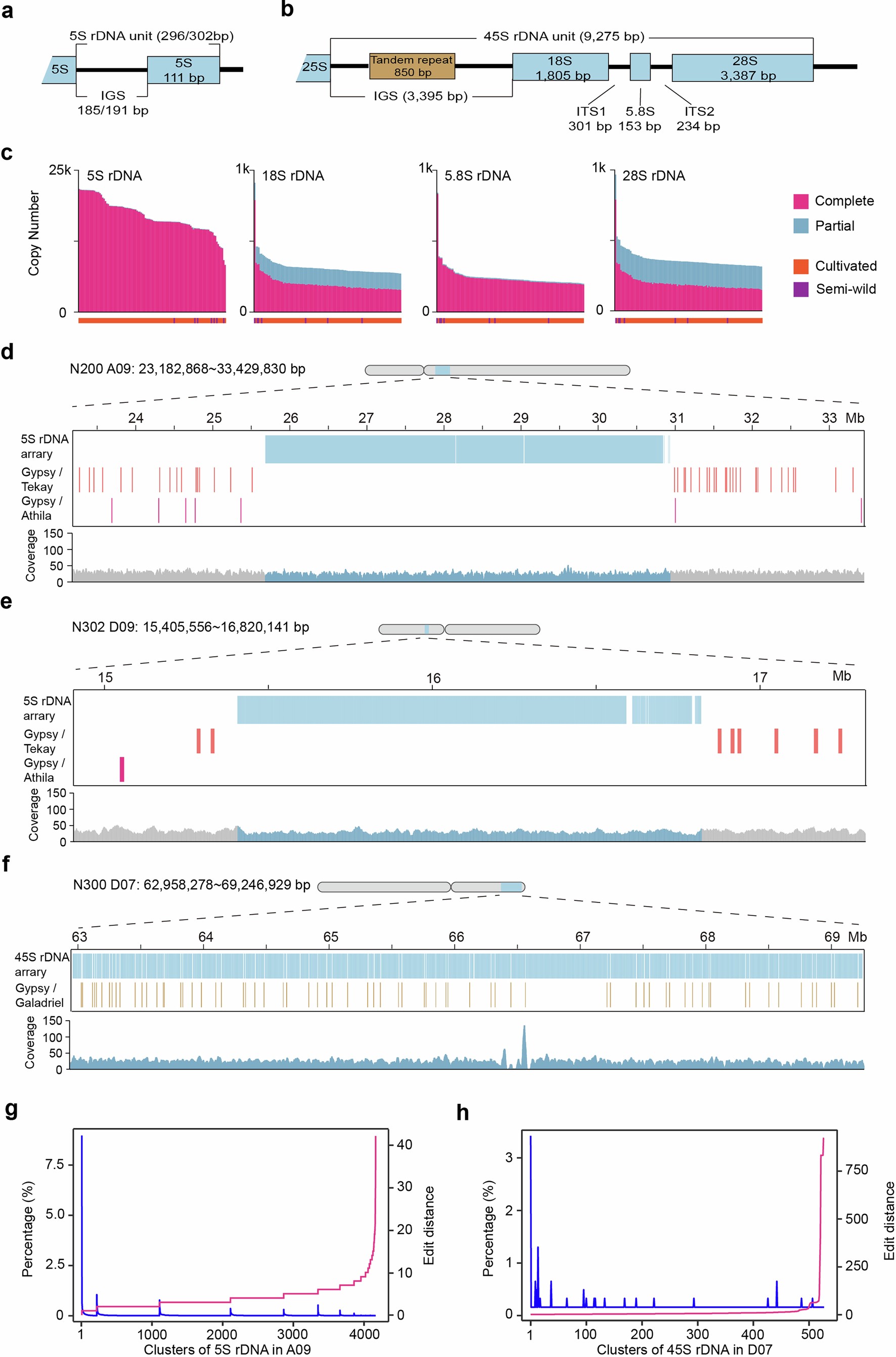
Extended Data Fig. 2: Characterization of 5S rDNA and 45SrDNA.

a-b, Schematic representation of 5S rDNA and 45S rDNA in upland cotton. c, Histograms showing the copy number of 5S rDNA, 18S rDNA, 5.8S rDNA, and 28S rDNA for each accession. d-e, Illustrations of 5S rDNA locations on chromosomes A09 (d) and D09 (e). The upper panel shows the long terminal repeats (LTRs) surrounding the 5S rDNA region, while the lower panel displays the reads mapping across the 5S rDNA locus. f, Depiction of a 45S rDNA locus on chromosome D07. The blue boxes in the upper panel highlight the rDNA loci, while the lower panel shows the reads mapping across the 45S rDNA region. The color bars in the upper panel represent the LTRs. g-h, Diversity analysis of 5S rDNA from A09 of N200 (g) and 45S rDNA from D07 of N302 (h). Using CD-HIT for clustering of 5S rDNA or 45S rDNA, sequences within the same cluster are completely identical, and these sequences are referred to as feature sequence. We calculated the frequency of each feature sequence relative to all sequences. Red lines denote the Levenshtein distance between a feature sequence and the most abundant feature sequence. Blue bars indicate frequency values. The right Y-axis measures Levenshtein distance, while the left Y-axis measures frequency per feature sequence cluster. Levenshtein distance, commonly known as Edit Distance, refers to the minimum number of edit operations required to transform one string into another.