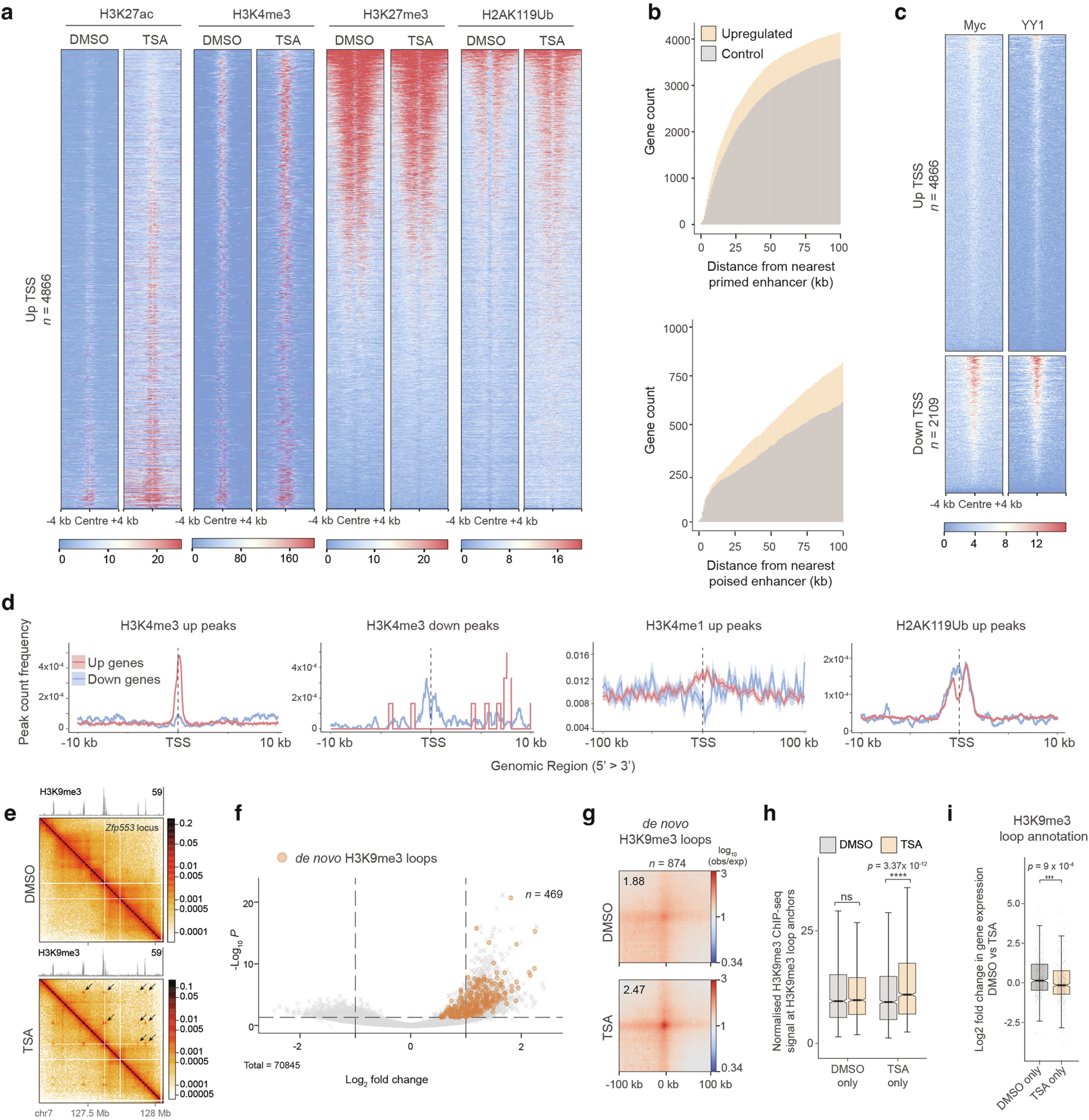
Extended Data Fig. 4: Chromatin changes in TSA near deregulated TSSs.

a, Heatmaps showing H3K27ac, H3K4me3, H3K27me3 and H2AK119ub signal in DMSO and TSA around transcription start sites (TSS) of upregulated genes. b, Cumulative histogram showing genomic distance between upregulated gene promoters and the nearest primed (top) or poised (bottom) enhancer. Control genes represent an expression-matched gene set that does not increase in expression. c, Heatmaps showing Myc and YY1 ChIP–seq signal around up- and downregulated TSSs. d, Differential ChIP–seq peak count frequency distribution relative to TSSs of up- and downregulated genes. e, Micro-C contact maps showing extensive H3K9me3-associated differential looping at the Zfp553 locus in TSA. Corresponding H3K9me3 ChIP–seq signal is displayed above. f, Volcano plot of differential loops between DMSO and TSA with de novo H3K9me3 TSA loops highlighted in orange. Positive log2 fold change indicates stronger interaction in TSA. P-values were derived from Wald test and were corrected for multiple testing with BH method. g, Pile-up of Micro-C signal (resolution = 4 kb) around de novo H3K9me3 loops that form in TSA. h, Box plot showing the normalized H3K9me3 signal at anchors of de novo H3K9me3 TSA loops. P-values correspond to unpaired two-tailed Wilcoxon test, n = 1526 for DMSO-only and n = 1575 for TSA-only loop anchors. Data shown are the median, with hinges corresponding to IQR and whiskers extending to the lowest and highest values within 1.5× IQR. i, Log2 fold change in gene expression (TSA versus DMSO) of genes that are nearest DMSO-only (n = 527 genes) or TSA-only (n = 604 genes) H3K9me3 loop anchors. P-values correspond to unpaired two-tailed t-test. Box plot elements are as in h.