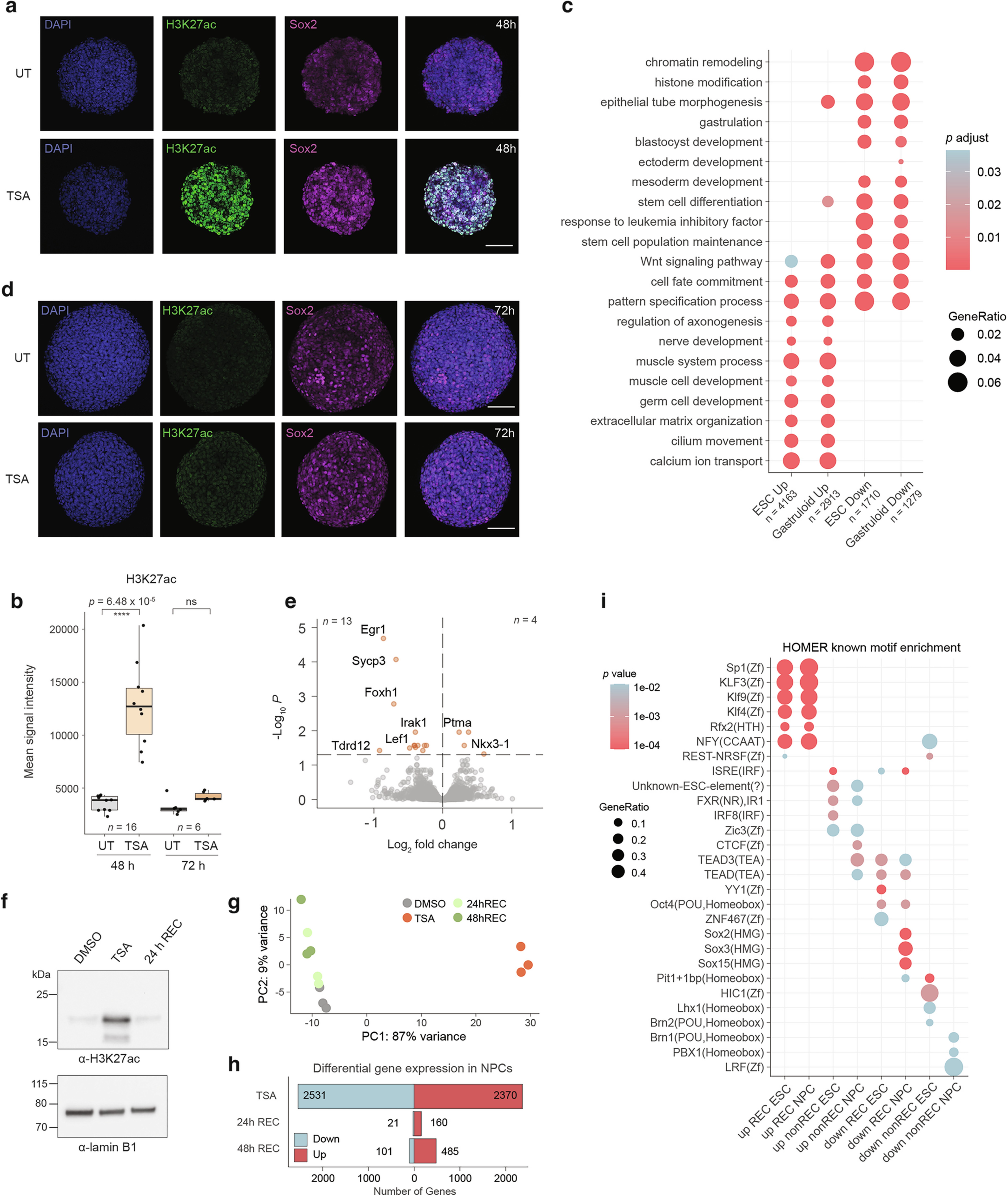
Extended Data Fig. 7: HDAC inhibition-induced chromatin and gene expression changes in gastruloids and neural progenitor cell (NPCs).

a, Representative images of H3K27ac and Sox2 immunostaining in 48-h gastruloids with (bottom) or without (top) TSA treatment (scale bar = 100 μm). b, Quantification of H3K27ac signal intensity in early (48 h, 72 h) gastruloids with and without TSA treatment (n = number of gastruloids measured). Data shown are the median, with hinges corresponding to IQR and whiskers extending to the lowest and highest values within 1.5× IQR. P-values were derived from unpaired two-tailed Wilcoxon test (NS>0.05, ****P<0.0001). c, GO enrichment of terms related to development among differentially expressed genes in mESCs and 48-h gastruloids after 4 h of TSA treatment. P-values correspond to one-sided Fisher’s exact test corrected for FDR with the BH method. d, Representative images of H3K27ac and Sox2 immunostaining in 72-h gastruloids with (bottom) or without (top) TSA treatment (scale bar = 100 μm). e, Volcano plot showing differentially expressed genes in 120-h gastruloids with versus without TSA treatment (significance cutoff: adjusted p-value (derived from Wald test and corrected for multiple testing with BH method) < 0.05). f, Western blot showing TSA-induced H3K27 hyperacetylation and recovery in nuclear extracts from NPCs. Lamin B1 is shown as loading control. g, PCA showing increasing distance between DMSO and recovery (REC) samples with increasing recovery time in NPCs. h, Diverging bar plot showing the number of differentially expressed genes in NPCs at the indicated conditions. i, Bubble plots showing HOMER motif enrichment analysis at promoters of genes that recover from and genes that remain deregulated following TSA treatment, in ESCs and NPCs. P-values were computed using uncorrected one-sided binomial test.