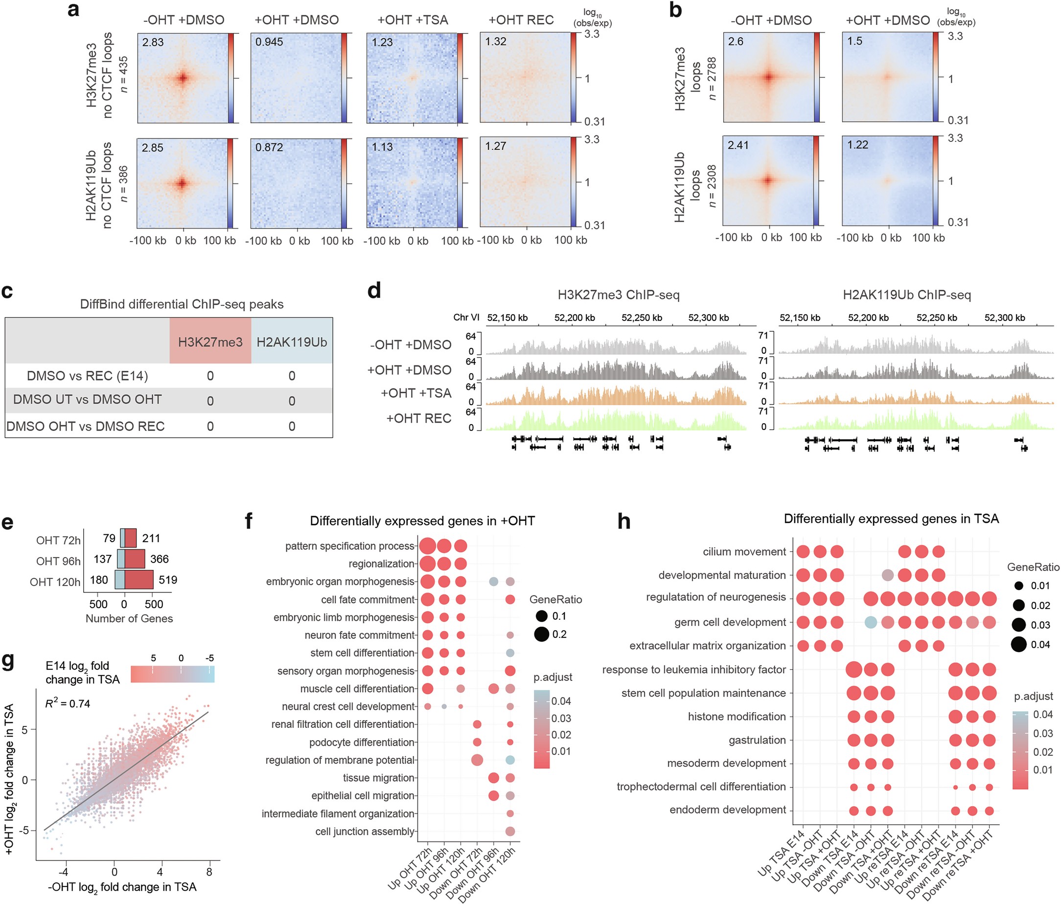
Extended Data Fig. 10: Changes in the transcriptome and genome conformation upon PCGF2 depletion.

a,b, Aggregate plots of Micro-C signal at non-CTCF (a) and all (b) H3K27me3 loops (top panels) and H2AK119ub loops (bottom panels) (resolution = 4 kb) in Pcgf2fl/fl cells. c, Differential ChIP–seq peaks identified by DESeq2 between different treatment conditions in Pcgf4−/−; Pcgf2fl/fl mESC cells. d, Genomic snapshot of normalized H3K27me3 and H2AK119ub signal over the HoxA cluster. e, Diverging bar plot showing the number of differentially expressed genes upon prolonged tamoxifen (OHT) treatment in Pcgf4−/−; Pcgf2fl/fl mESC cells. f, GO enrichment among deregulated genes following prolonged OHT treatment. P-values correspond to one-sided Fisher’s exact test corrected for FDR with the BH method. g, Scatterplot showing correlation between transcriptomic changes induced by TSA with or without OHT treatment in Pcgf2fl/fl cells. Shading represents log2 fold change upon TSA treatment in wild type E14 mESCs. Fitted line shows linear regression. h, GO enrichment among differentially expressed genes in the first and second TSA treatments, in E14, Pcgf2fl/fl −OHT and Pcgf2fl/fl +OHT cells. P-values correspond to one-sided Fisher’s exact test corrected for FDR with the BH method.