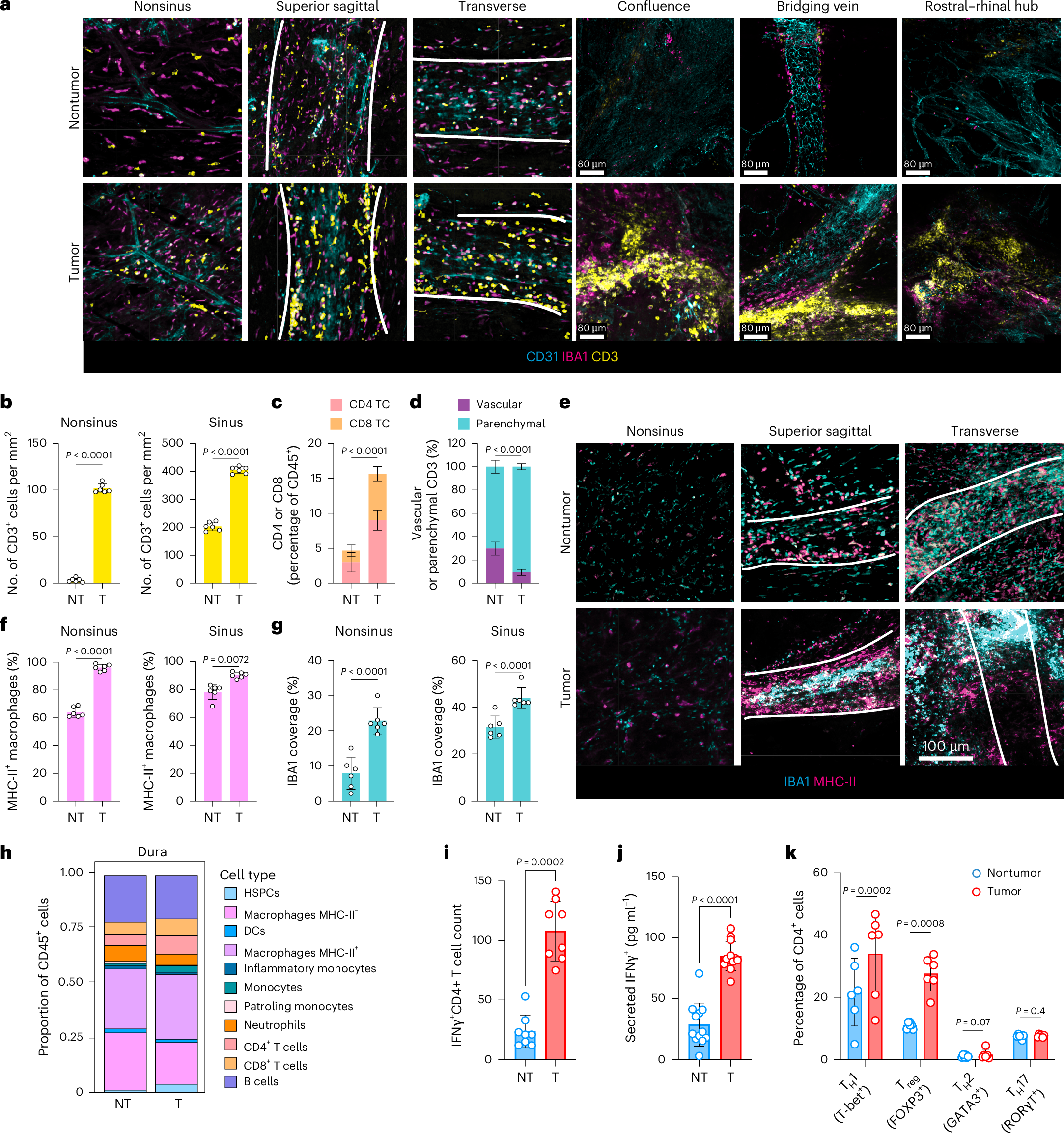
Fig. 3: Dural sinuses are regional hubs for meningeal antitumor immunosurveillance.
From: Childhood brain tumors instruct cranial hematopoiesis and immunotolerance

a, Immunohistochemistry of CD3+ T cells, IBA1+ macrophages and CD31+ endothelium at key regions of immunosurveillance in the dura mater in tumor-bearing and control mice. b,c, Quantification of numbers (b) and proportions (c) of CD3+, CD4+ and CD8+ T cells at dural sinus and nonsinus in EPZFTA-RELA-bearing and control mice. d, Flow cytometry quantification of the proportion of vascular (CD45 i.v.+) or parenchymal (CD45 i.v.−) CD3+ T cells in EPZFTA-RELA-bearing and control mice; n = 6. e, Immunohistochemistry of MHC-II+IBA1+ macrophages in sagittal sinus, transverse sinus and nonsinus regions of the dura mater. f,g, Quantification of proportions of IBA1+ cells that coexpressed MHC-II (f) and the percentage area coverage of IBA1 immunoreactivity (g) in the nonsinus and perisinus regions in EPZFTA-RELA-bearing mice (n = 6 per group; mean ± s.e.m.; unpaired two-tailed Student’s t-test). h, Flow cytometry analysis and quantification of proportions of immune cell types in the dura (n indicates the average of 12 mice per group). i, Quantification of meningeal CD4+IFNγ+ T cells in tumor-bearing and control mice (n = 8 mice per group, 3 independent experiments). j, Quantification of IFNγ in culture supernatants following ex vivo stimulation of dural whole mounts (n = 10 mice per group, 2 independent experiments). k, Flow cytometry analysis and quantification of T cell phenotypes; TH1, Treg, TH2 and TH17 cells in the meningeal dura mater of EPZFTA-RELA-bearing and control mice (n = 6; mean ± s.e.m.; one-way ANOVA with Šídák’s test).