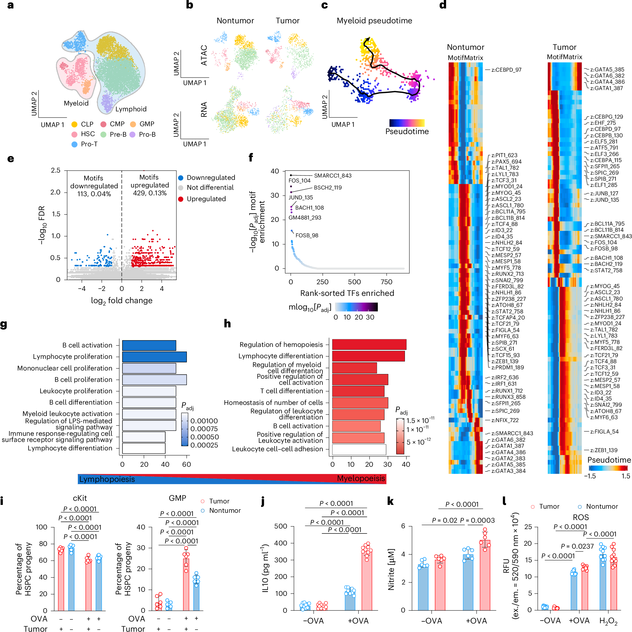
Fig. 5: Combined analysis of chromatin accessibility and gene expression in HSCs from skull and tibia of EPZFTA-RELA-bearing and control mice reveals myelopoiesis bias in skull HSCs.
From: Childhood brain tumors instruct cranial hematopoiesis and immunotolerance

a, UMAP visualization of the snATAC dataset (1,623 nuclei from LSK+CD34+ HSCs sorted from the skull and tibia of EPZFTA-RELA-bearing and control mice), colored by cluster: CLP, CMP, GMP, HSC, pre-B cell, pro-B cell and pro-T cell. b, UMAP separated by genotype and modality. c, ArchR pseudotime visualization of the differentiation trajectory of hematopoietic cells from the skull of EPZFTA-RELA-bearing mice. d, Heatmap of motifs identified across the myeloid cell trajectory, with ArchR split between control skull and tumor skull. e, Motif enrichment in differential peaks upregulated in skull of tumor-bearing relative to control mice, visualized by volcano plot. f, Significant rank-sorted transcription factor motifs enriched in skull HSCs of tumor-bearing mice. g,h, Top downregulated (g) and upregulated (h) genes from gene ontology pathway analysis in skull-derived HSCs relative to those from tibia. i, Indicated populations derived from ex vivo OVA-primed HSPCs following coculture with OT-II CD4+ T cells (n = 6; mean ± s.e.m.; one-way ANOVA with Šídák’s test). j–l, Cytometric bead array measurements of IL-10 production (j), nitrite production (k) and ROS production (l) in OVA-primed HSPC-derived populations following coculture with OT-II CD4+ T cells (n = 10; mean ± s.e.m.; one-way ANOVA with Šídák’s test). ex., excitation; em., emission.