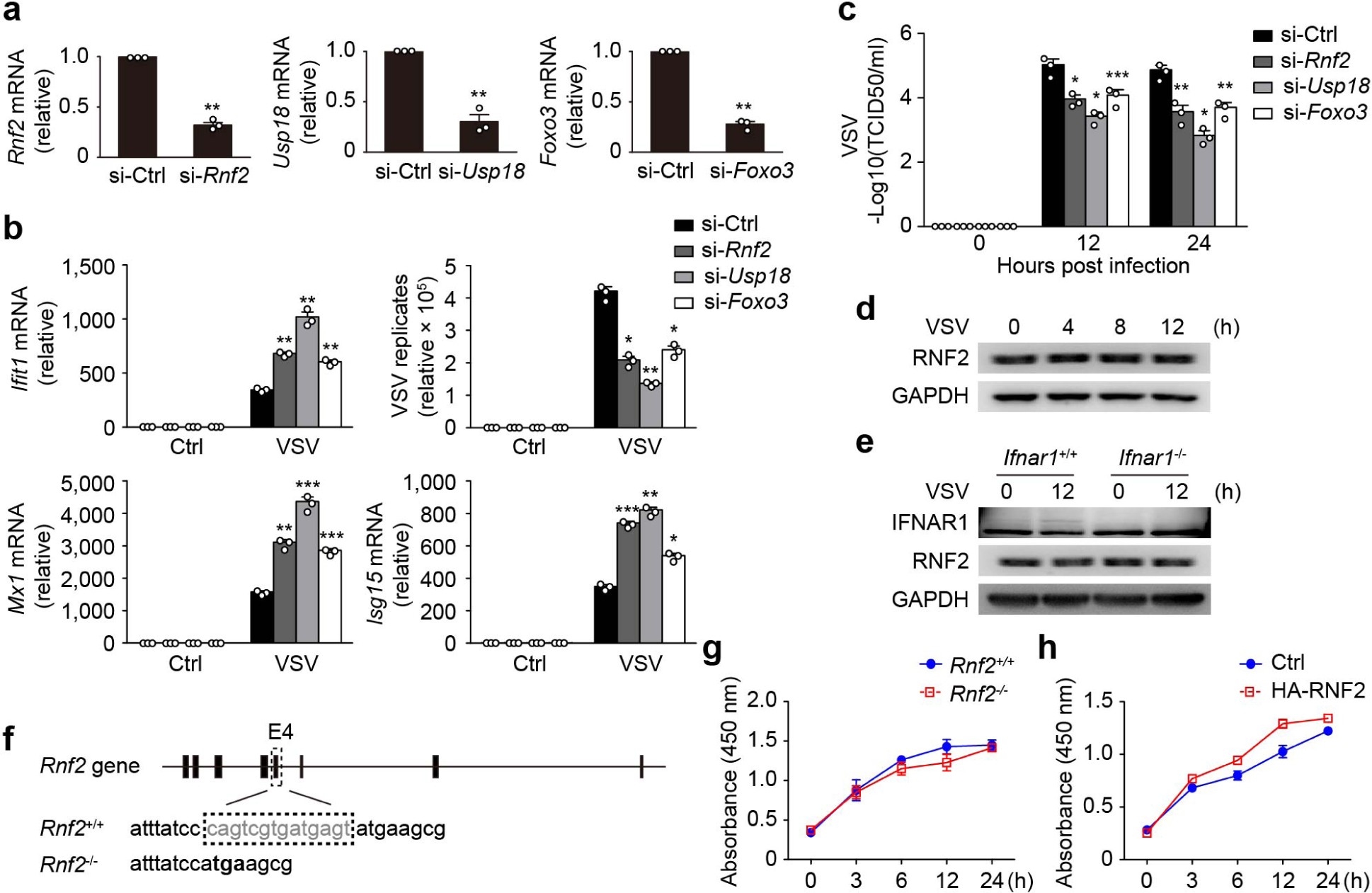
Supplementary Figure 1: RNF2 inhibits type I interferon antiviral responses in vitro
From: Nuclear RNF2 inhibits interferon function by promoting K33-linked STAT1 disassociation from DNA

(a) Q-PCR analysis of mRNA expression of Rnf2, Usp18 and Foxo3 in mouse peritoneal macrophages transfected with si-RNF2, si-Usp18, si-Foxo3 or si-Ctrl for 48 h. (b) Q-PCR analysis of VSV replicates, mRNA expression of Ifit1, Mx1 and Isg15 in macrophages transfected with si-RNF2, si-Usp18, si-Foxo3 or si-Ctrl for 48 h, infected with VSV for 12 h. (c) VSV titer detection of cell culture supernatant of macrophages transfected with si-RNF2, si-Usp18, si-Foxo3 or si-Ctrl for 48 h, infected with VSV for indicated hours. (d) Immunoblot analysis of protein level of RNF2 in macrophages infected with VSV for indicated hours. (e) Immunoblot analysis of protein level of RNF2 in Ifnar1 +/+ or Ifnar1 -/- macrophages infected with VSV for 12 h. (f) Schematic illustration of the target region of Rnf2 -/- RAW264.7 cells. (g) CCK-8 (Cell counting kit) assay of cell proliferation of RAW264.7 and Rnf2 -/- RAW264.7 cells. (h) CCK-8 assay of cell proliferation of RAW264.7 and RNF2-overexpressing cells. Data are representative of three independent experiments with n = 3 technical replicates (a-c, g, h), three independent experiments (d, e), each symbol represents an individual technical replicate (a-c) (shown as mean and SEM in a, b, c, g, h), * P < 0.05, ** P < 0.01, *** P < 0.001, two-tailed unpaired Student’s t-test