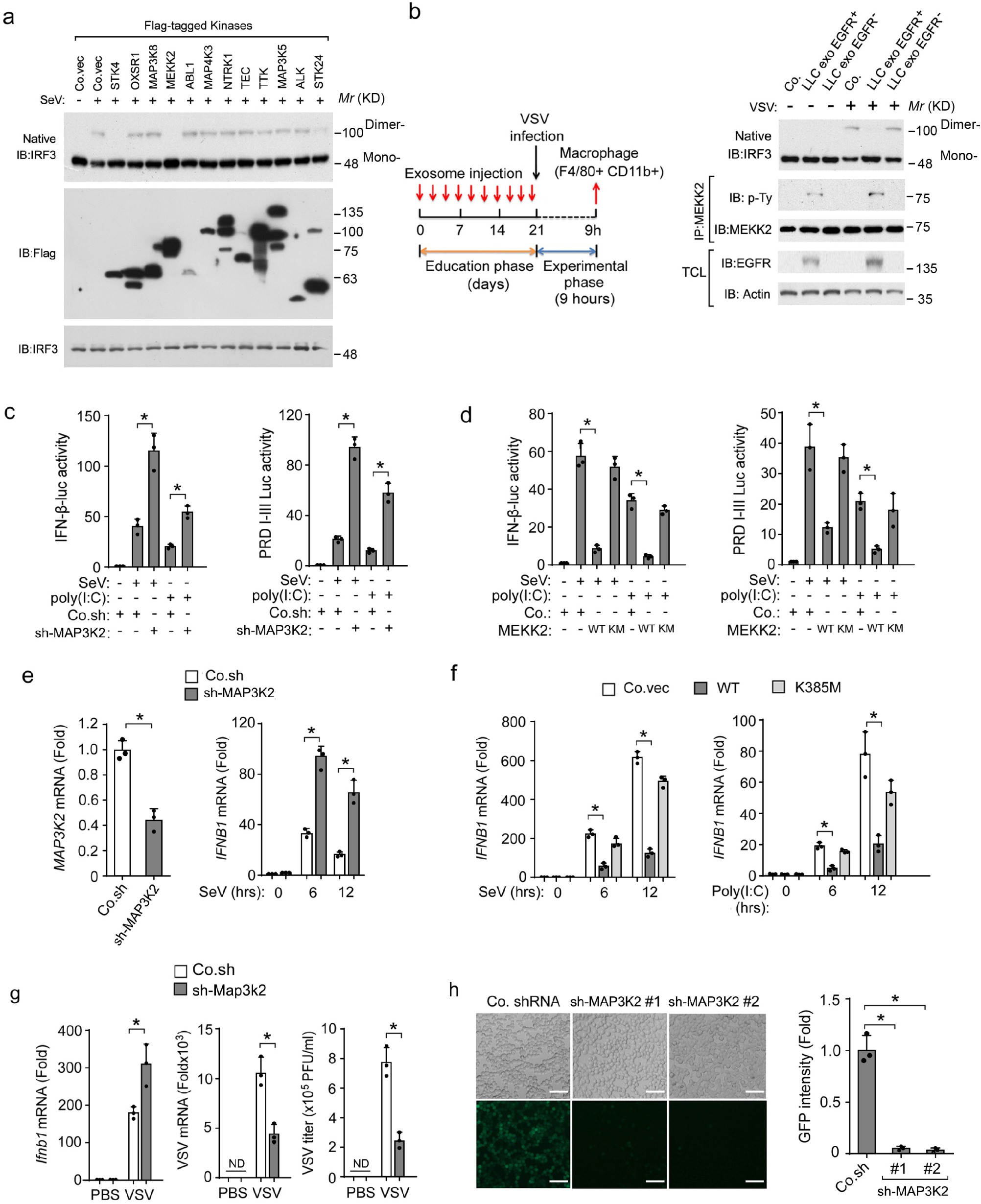
Supplementary Figure 4: MEKK2 inhibits induction of the gene encoding IFN-β
From: Tumor-derived exosomes antagonize innate antiviral immunity

(a) IB analysis of monomeric (Mono-) and dimeric (Dimer-) IRF3, total IRF3 and Flag-tagged kinase in HEK293T cells transfected with plasmids as indicated and infected with SeV for 12 h. (b) Left panel: Schematic diagram of the procedure of exosome administration and experimental analysis in vivo. Mice were tail vein injected with exosomes (50 μg per mouse every other day) derived from MLF (Co.), LLC and EGFR− LLC cells followed by treatment with PBS or VSV (5 × 108 PFU per mouse) for 9 h. Right panel: Exosome educated mice were infected by VSV as shown in the left panel. Nine hours after infection, F4/80+/CD11b+ macrophages were harvested and cell lysates were assayed by immunoblot (IB) analysis for monomeric (Mono-) and dimeric (Dimer-) IRF3 (native gel, top panel), and immunoprecipitated (IP) MEKK2 using anti-MEKK2 antibodies. TCL: total cell lysate. Representative results were shown from two independent experiments. (c) IFN-β-Luc (left) and PRD I-III-Luc (right) reporter activity in HEK293T cells transfected with control shRNA (Co.sh) or MEKK2 shRNA (shMAP3K2 #1) vectors as indicated and treated with SeV or poly (I:C) for 12 h. (d) IFN-β-Luc (left) and PRD I-III-Luc (right) activity in HEK293T cells transfected with empty vector (Co.), or MEKK2 WT or K385M (KM) expression vectors as indicated and treated with SeV or poly (I:C) for 12 h. (e) MAP3K2 and Ifnb1 mRNA qPCR analysis of control and MEKK2-depleted HeLa cells infected with SeV for the indicated time points. MEKK2 knockdown efficiency is shown in the left. (f) qPCR analysis of Ifnb1 mRNA in HeLa cells transfected with empty vector (Co. vec), MEKK2 WT or K385M vectors and treated with SeV (left) or poly (I:C) (right) for the indicated time points. (g) qPCR of Ifnb1 (left) and VSV specific mRNA (middle), and VSV titers (right) in RAW264.7 cells transfected with control shRNA or Mekk2 shRNA (#1), vectors and infected with VSV for 12h. (h) Left panel: representative fluorescence microscopy of VSV–GFP amplification in HEK293T cells transfected with control shRNA, or MEKK2 shRNA (#1 and #2) vectors followed by infection for 12 h with VSV–GFP (MOI, 0.1) (bright-field, upper; fluorescence, bottom). Scale bars, 100 μm. Right panel: VSV-GFP intensity shown in the left panel was quantified by Image J. All reporter assay, qPCR and plaque assay results are shown as mean + s.d. of triplicates of at least two independent experiments. *P < 0.05 (two-tailed Student’s t-test (a–e).