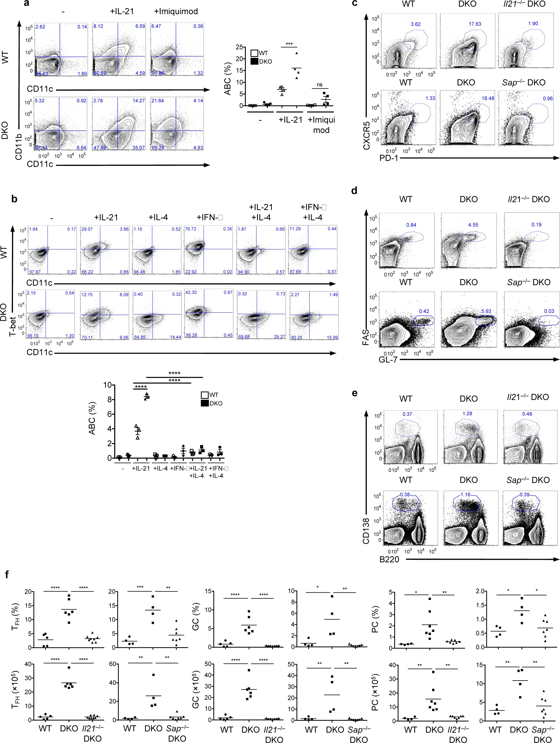
Supplementary Figure 2: IL-21 regulates the generation of DKO ABCs in vitro and in vivo
From: Regulation of age-associated B cells by IRF5 in systemic autoimmunity

(a) Generation of ABCs (B220+CD11c+CD11b+) B cells from cultures of CD23+ B cells purified from WT and DKO female mice (8–10 weeks of age) stimulated with αIgM (5 μg/ml), αCD40 (5 μg/ml), IL-21 (50 ng/ml) or imiquimod (1 μg/ml) for 3 days as assessed by flow cytometry. Representative FACS plot is shown. Graph shows mean and individual value of 5 independent experiments (n = 5 cell culture). *** P = 0.0001. (One-way ANOVA followed by Bonferroni’s multiple comparisons test). (b) Generation of ABCs (B220+CD11c+T-bet+) B cells from cultures of CD23+ B cells purified from WT and DKO female mice (8–10 weeks of age) and stimulated with various combinations of αIgM (5 μg/ml), αCD40 (5 μg/ml), IL-21 (50 ng/ml), IL-4 (10 ng/ml), or IFN-γ (20 ng/ml) as indicated. Representative FACS plot is shown. Graph shows mean and individual values of 3 independent experiments (n = 3 cell cultures). **** P < 0.0001. (One-way ANOVA followed by Bonferroni’s multiple comparisons test). (c-e) Representative FACS plots showing the presence of TFH cells (CD4+CXCR5+PD1+Foxp3-), germinal center (GC) B cells (B220+FAS+GL-7+) and B220intCD138+ plasma cells (PC) in the spleens of WT, DKO, IL21–/– DKO, and SAP–/– DKO female mice (>24 weeks old). (f) Quantification of TFH, GC, and PC of c,d,e. Graphs show percentages and numbers of specific cells types in individual mice and mean of 4 independent experiments (n = 4 WT, 4–8 DKO, 7 IL21–/– DKO, 7 SAP–/– DKO). * P < 0.05; ** P < 0.01; *** P < 0.001; **** P < 0.0001. (One-way ANOVA followed by Bonferroni’s multiple comparisons test).