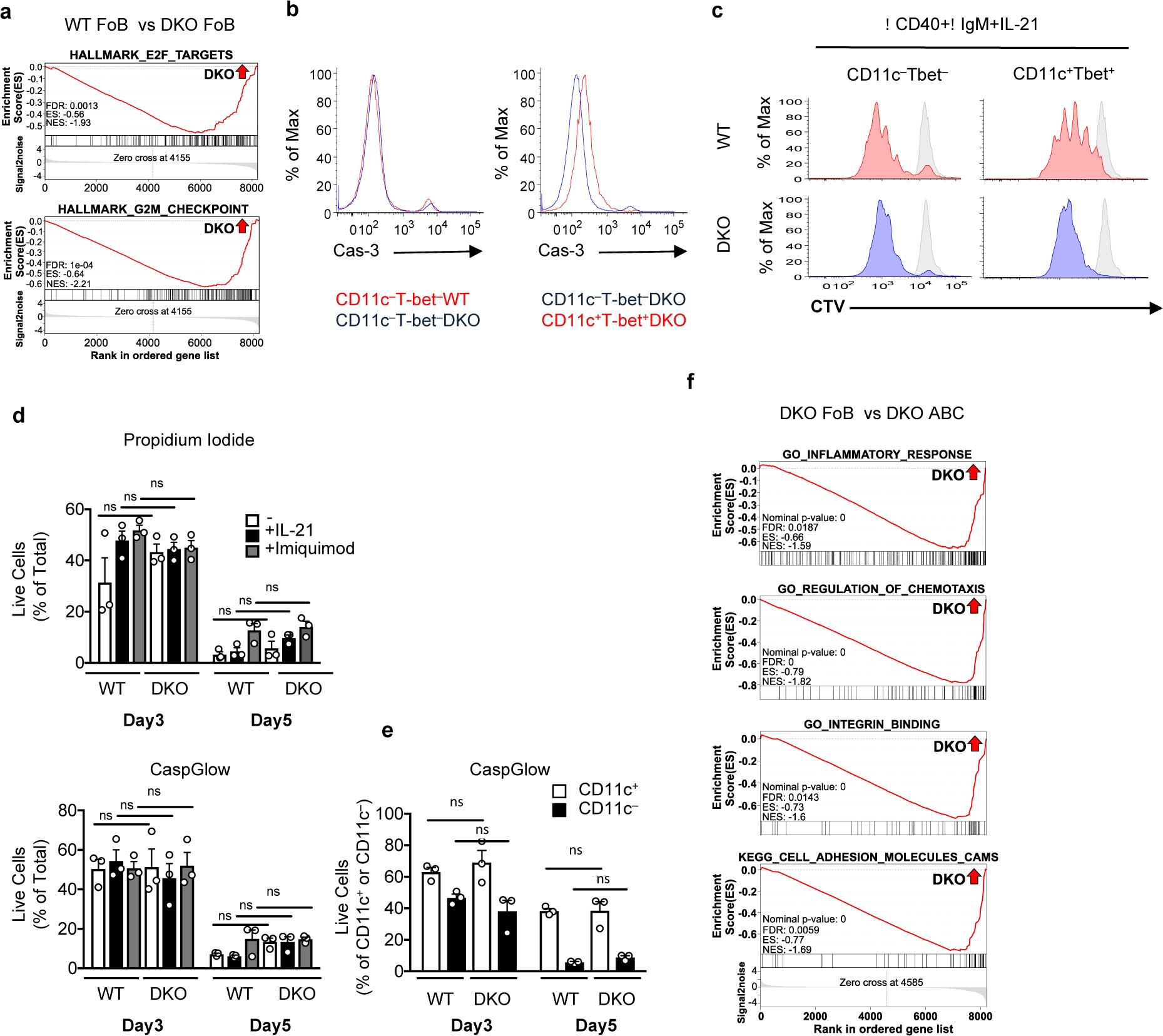
Supplementary Figure 3: DKO ABCs exhibit a distinctive transcriptome
From: Regulation of age-associated B cells by IRF5 in systemic autoimmunity

(a) Selected GSEA Hallmark pathways analysis of WT FoB compared to DKO FoB cells (n = 2 WT and 3 DKO/group). (b) Apoptotic rates as measured by caspase 3 cleavage in B220+CD11c–T-bet–B cells from WT and DKO mice (left panel) or in CD11c–T-bet– B cells and CD11c+T-bet+ (ABC) B cells from DKO mice (Right panel). Shown is a representative histogram. All data are representative of 3 independent experiments. (n = 4 mice/group). (c) Proliferation of B220+CD11c–T-bet–cells and ABCs (B220+CD11c+T-bet+) was assessed by evaluating dilution of cell trace violet (CTV) by flow cytometry. CD23+ B cells were purified from WT and DKO female mice (6–9 weeks old), labeled with CTV and cultured with αIgM (5 μg/ml), αCD40 (5 μg/ml), and IL-21 (50 ng/ml) for 3 days. Shown is a representative histogram of 5 independent experiments. (n = 5 cell cultures). (d) Cell viability of CD23+ B cells purified from WT and DKO female mice (6–9 weeks old) and stimulated with αIgM (5 μg/ml), αCD40 (5 μg/ml), IL-21 (50 ng/ml) or imiquimod (1 μg/ml) for 3 or 5 days was assessed by staining with CaspGlow or propidium iodide as indicated. Graphs show percentages of live cells +SEM in 3 independent experiments (n = 3 cell cultures). (One-way ANOVA followed by Bonferroni’s multiple comparisons test) (e) Viability was assessed as in d in CD23+B cells stimulated with αIgM (5 μg/ml), αCD40 (5 μg/ml) and IL-21 (50 ng/ml) and gated on CD11c+ or CD11c- cells. Graphs show percentages of live cells +SEM in 3 independent experiments (n = 3 cell cultures). (One-way ANOVA followed by Bonferroni’s multiple comparisons test) (f) Selected GSEA pathways analysis of DKO FoB compared to DKO ABC cells. (n = 3 mice/group).