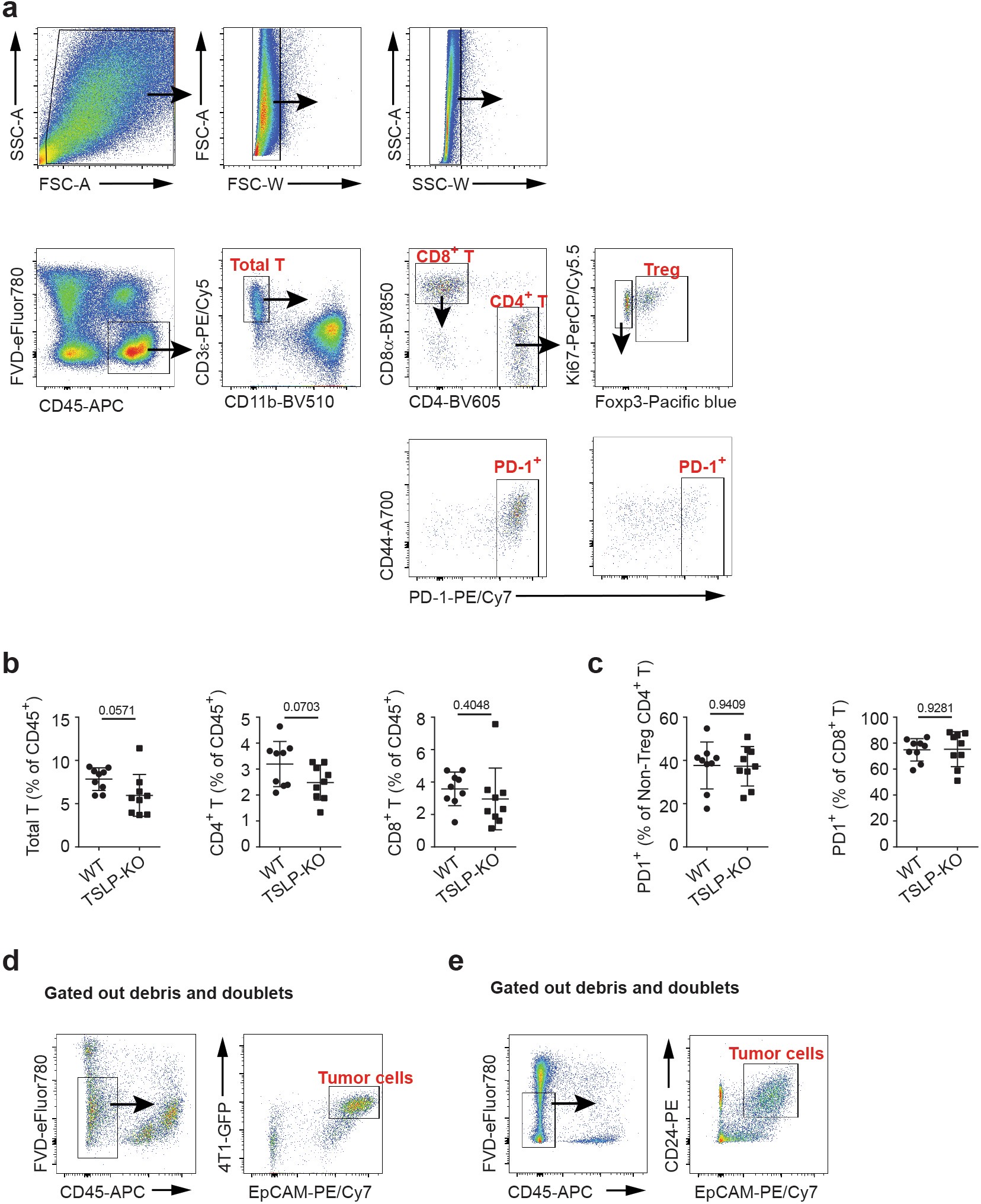
Supplementary Figure 2: T cells in the primary tumor in TSLP-KO mice

a, Gating strategy for tumor-infiltrating T cells in the D28 primary tumor in 4T1 tumor-bearing mice. b, Frequencies of total T, CD4+ T, and CD8+ T cells in the primary tumor at day 28 post tumor transplantation, examined by flow cytometry. n=9 per group. c, Frequencies of PD-1+ in non-Treg CD4+ or CD8+ T cells in the primary tumor at day 28 post tumor transplantation, examined by flow cytometry. n=9 per group. Gating strategy for sorting 4T1-GFP tumor cells (CD45- EpCAM+GFP+) from the day 28 primary tumor in 4T1-GFP tumor-bearing mice (d) or for sorting tumor cells in the primary tumor in 20-week-old MTAG mice (CD45-EpCAM+CD24+) (e). Fixable viability dye: FVD. Each symbol in (b, c) represents an individual mouse. Data are represented as mean ± s.e.m. Statistical analysis by unpaired, two-tailed t test with 95 % confidence intervals These results are pooled from 3 independent experiments.