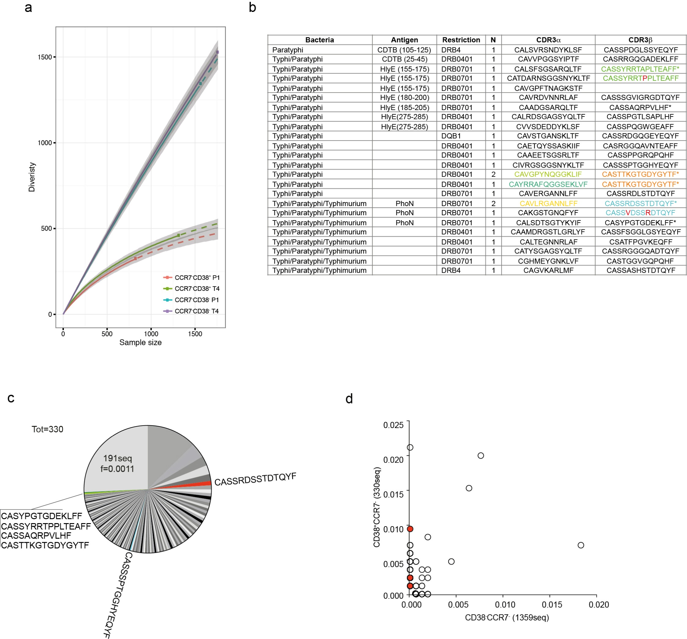
Supplementary Figure 8: Clonal expansion of Salmonella-specific effector T cells

(a) Rarefaction curve describing the estimated diversity of the CDR3β repertoire of CD38+CCR7- and CD38-CCR7- subsets in volunteers P1 and T4. Dots between continuous and dashed curves indicate the number of TCRs identified within each sample. Number of cells probed: P1 CD38+CCR7- = 5087 cells, CD38-CCR7- = 1.15e105 cells; T4 CD38+CCR7- = 9130 cells, CD38-CCR7- = 1.3e105 cells. (b) Pathogen selectivity, antigen specificity, restriction, CDR3α and CDR3β sequence of clones isolated from volunteer P1. Starred(*) sequences were identified also in the polyclonal analysis. (c) Pie Chart depicting the frequency of CDR3β sequences within the polyclonal repertoire of CD38+CCR7- cells (5087 cells probed) from T4, highlighted are the CDR3β sequences identified in the isolated clones. (d) Frequency of CDR3β within the polyclonal repertoire of CD38+CCR7- cells and CD38-CCR7- cells in volunteer P1 (1.15e105 cells probed). Red circles represent CDR3β sequences identified in the isolated clones.