Supplementary Figure 1: Integrative single-cell analysis for human B cell subsets segregation.
From: Human germinal center transcriptional programs are de-synchronized in B cell lymphoma

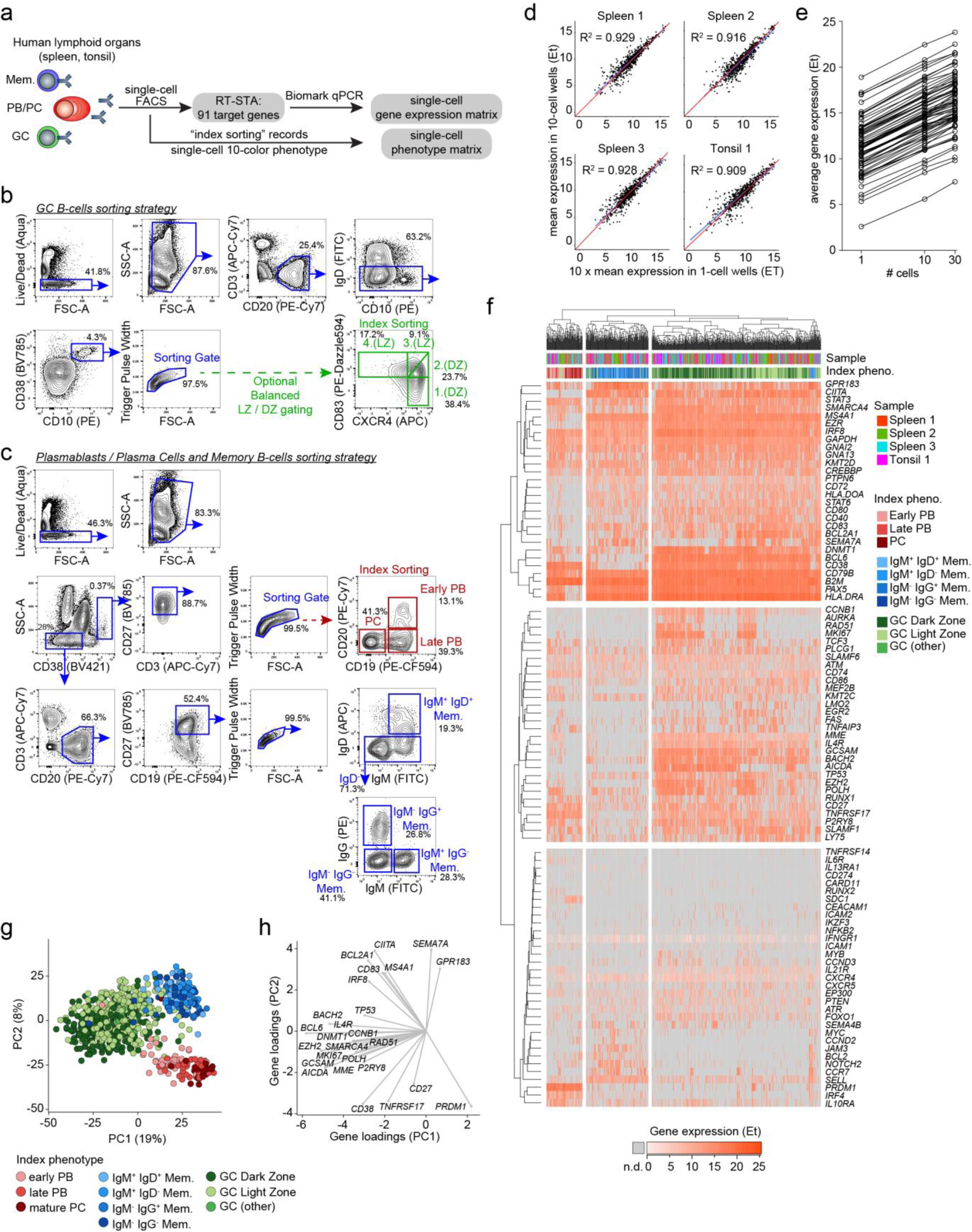
(a) Integrative single-cell analysis strategy used on normal human B cell subsets. (b) Flow cytometry gating strategy for single-cell sorting of GC B cells from human spleen or tonsil samples. Index sorting data for CXCR4 and CD83 expression allowed us to assign sorted GC B cells to the LZ (CXCR4loCD83hi) or DZ (CXCR4hiCD83lo) subsets a posteriori. In some instances, to promote balanced representation of LZ and DZ subsets in sorted single cells, equal numbers of cells were sorted from 4 separate gates spanning the spectrum of CXCR4 and CD83 expression levels. (c) Flow cytometry gating strategy for single-cell sorting of plasmablasts / plasma cells and memory B cells from human spleen or tonsil samples. Index sorting data for CD19 and CD20 expression on CD38hiSSChiCD3-CD27+ single-cells allowed us to assign sorted cells to the early plasmablast (CD19+CD20+), late plasmablasts (CD19+CD20-), or plasma cells (CD19−CD20−) subsets a posteriori. Four different subsets of isotype-defined CD27+ memory B cells were sorted based on IgD, IgM and IgG expression. (d) Gene expression correlation dot plots of actual gene expression levels measured in 10-cell samples of B cells from the indicated sample (y-axis), compared to their extrapolated values from single-cell measured values (x-axis). The first diagonal (red line), the linear regression line (blue line), and the Pearson correlation coefficient (R2) are indicated. N = 364 gene expression measures per sample (pooled from 4 replicates). (e) Average gene expression in 1-cell, 10-cell and 30-cell samples of GC B cells for 71 genes for which 100% of 30-cell GC B cell samples were positive. Number of cells per sample is plotted on a log2 scale. Each gene’s average values are linked by a connecting line. (f) Hierarchical clustering of single-cell gene expression values in normal human B cell subsets (cells: Spearman correlation distance, genes: euclidean distance, average linking). Number of cells = 767. (g) Projection of single human B cells (n = 767) on the first 2 principal components computed by PCA on the 91-gene expression matrix (PC1: 19% of total variability, PC2: 8% of total variability). Cells are colored based on their phenotype. (h) Visualization of PCA gene loadings on PC1 and PC2 for top contributing genes (accounting for 60% of total information for each PC).