Supplementary Figure 2: Modeling of human GC B cell gene expression changes based on single-cell analysis.
From: Human germinal center transcriptional programs are de-synchronized in B cell lymphoma

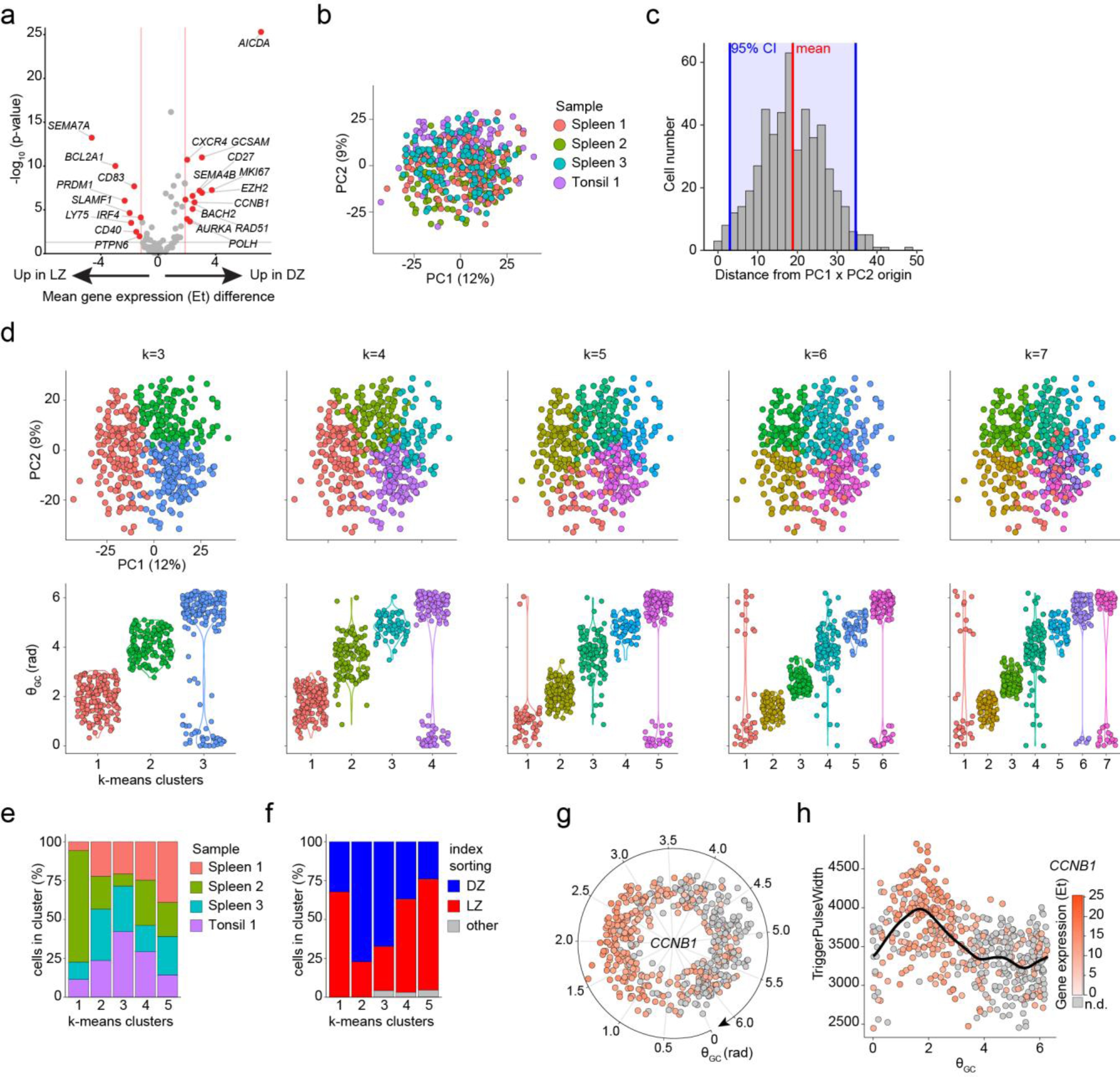
(a) Volcano plot of 91 genes showing the difference of the mean expression between DZ cells and LZ cells vs. -log10 of the LRT P-value. The grey line shows the 0.05 level of significance on LRT test. The red lines show Z-score values of -1 and + 1. Significant differentially expressed genes are highlighted in red and labelled. (b) Projection of single human GC B cells (n = 503) on the first 2 principal components computed by PCA on the 91-gene expression matrix (PC1: 12% of total variability, PC2: 9% of total variability). Cells are colored based on their sample of origin. (c) Distribution of euclidean distances of single GC B cells from the (0,0) origin in the PC1 x PC2 projection. The mean (red line) and 95% CI (blue lines) are indicated. Note that only 4.57% of cells are at a distance < 5 from the (0,0) origin. (d) k-means clustering of the single-cell 91-gene expression matrix was performed with the indicated values of k (from 3 to 7). For each k, the PC1 x PC2 projection of GC B cells colored by cluster identity (top) and the distribution of θGC values of cells in each cluster (bottom) are shown. Note that the radial repartition of clusters in the PC1 x PC2 space is conserved for all values of k. (e) Sample origin repartition of GC B cells in each k-means cluster (k = 5). (f) Index sorting defined phenotype repartition of GC B cells in each k-means cluster (k = 5). (DZ, CXCR4hiCD83lo; LZ, CXCR4loCD83hi; other, CXCR4loCD83lo). (g) CCNB1 gene expression in single human GC B cells laid out on the circular model. (h) TriggerPulseWidth parameter (y-axis, a proxy for cell size) in single human GC B cells ordered along the θGC pseudotime (x-axis). Black profile line indicates average TriggerPulseWidth levels evolution along θGC. Cells are colored based on CCNB1 expression (n.d.: not detected).