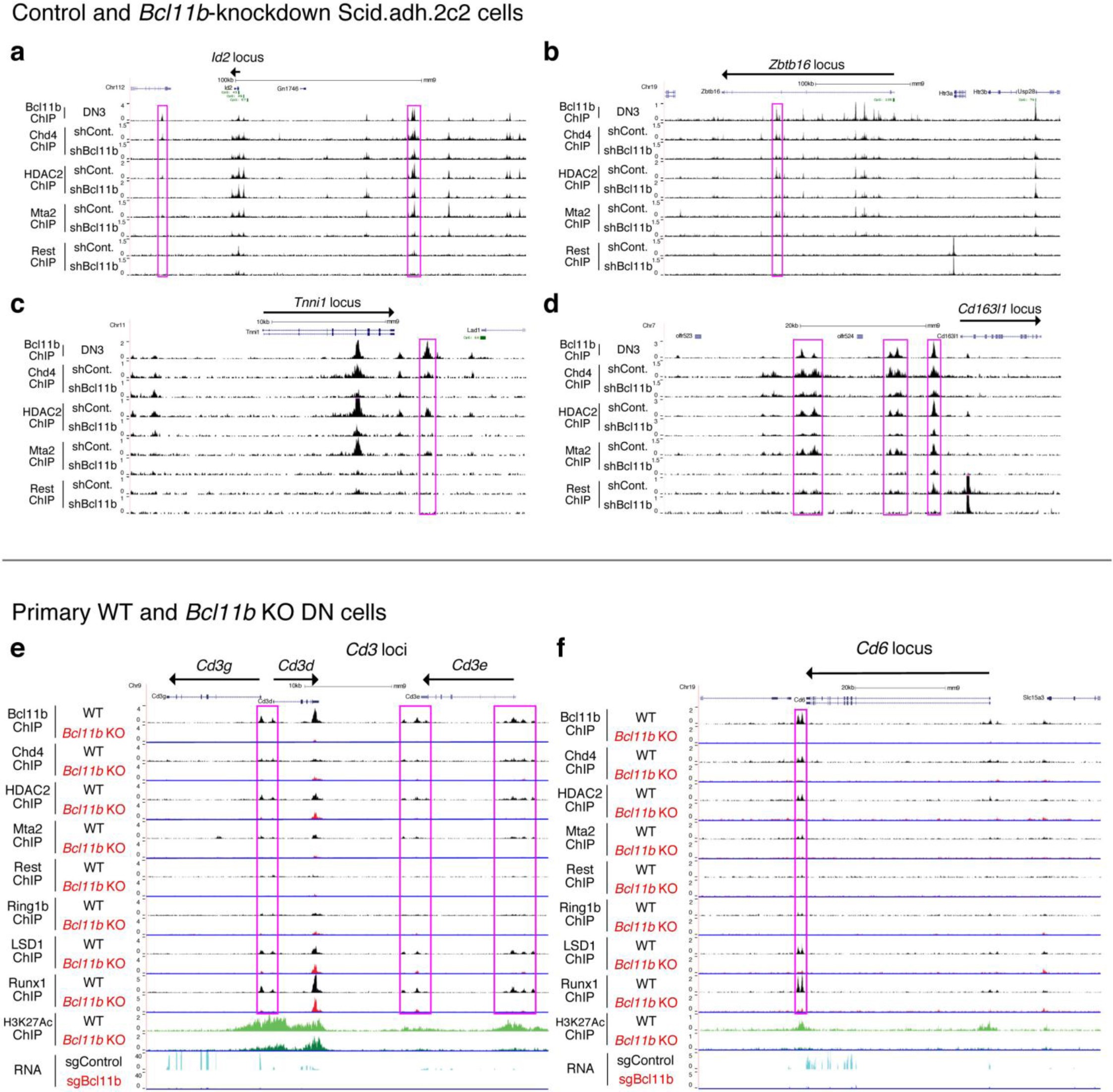
Supplementary Figure 6: Bcl11b-dependent cofactor peaks around major Bcl11b target genes.
From: Bcl11b sets pro-T cell fate by site-specific cofactor recruitment and by repressing Id2 and Zbtb16

(a-d) Similar to the binding data from primary DN3 cells shown in Fig. 4a-d, this figure shows supporting data from Scid.adh.2c2 cells for binding of cofactors (Chd4, Hdac2, Mta2 and Rest) in control (shCont.) and Bcl11b-knockdown cells. Browser tracks show the Id2 (a), Zbtb16 (b), Tnni1 (c) and Cd163l1 (d) loci. Sites of Bcl11b-dependent cofactor peaks in Bcl11b-knockdown cells are labeled with magenta rectangles. This cell-line experiment was performed once to add corroboration to the primary-cell data in Fig. 4. (e, f), The binding patterns of Bcl11b and cofactors at the Cd3 and Cd6 loci in WT and Bcl11b KO DN3 cells with H3K27Ac ChIP-seq and RNA-seq tracks are shown. Bcl11b-dependent Runx1 peaks were labeled with magenta rectangles. Data are representative of two independent experiments.