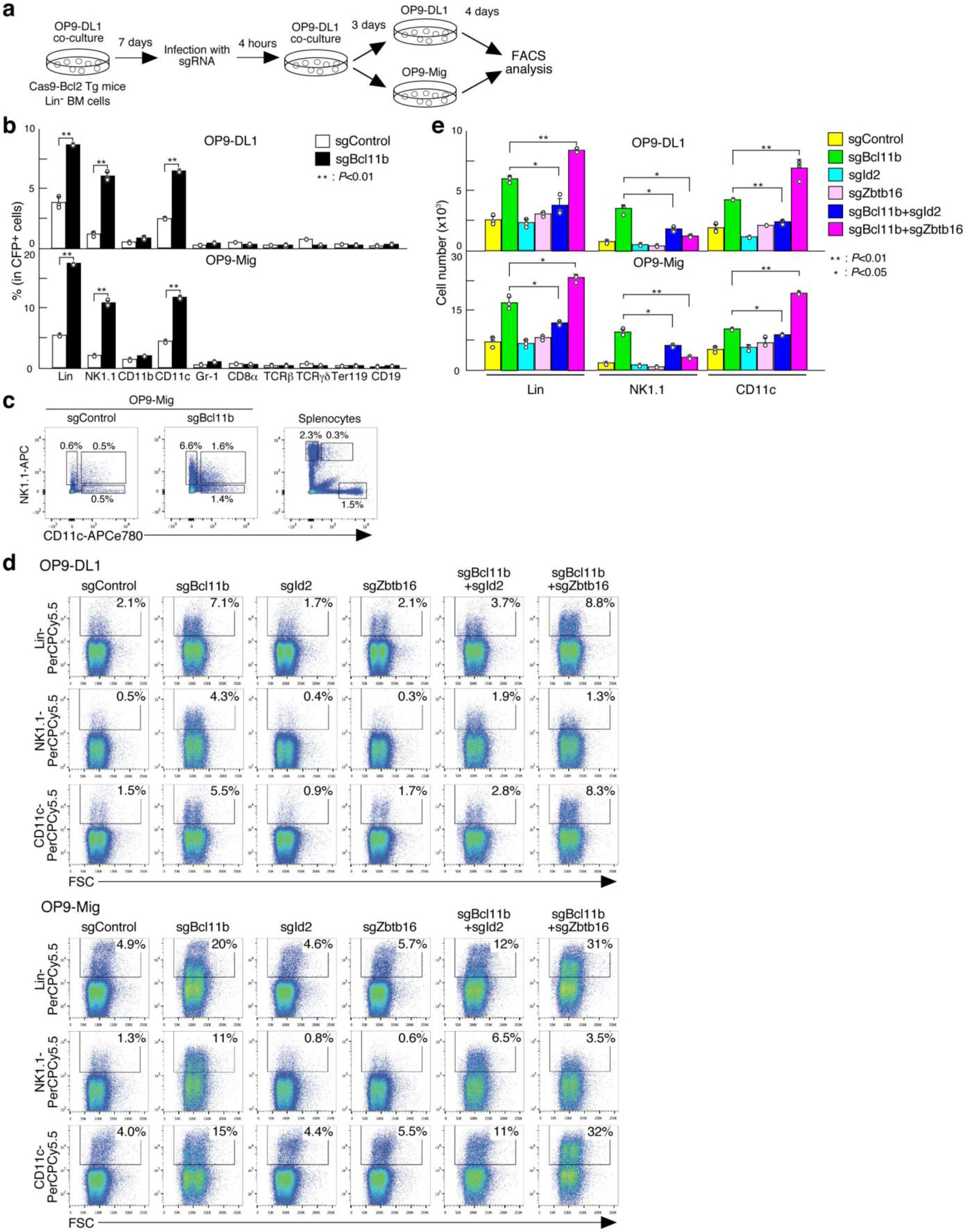
Supplementary Figure 11: Generation of NK1.1+ and CD11c+ cells from Bcl11b-deficient pro-T cells.
From: Bcl11b sets pro-T cell fate by site-specific cofactor recruitment and by repressing Id2 and Zbtb16

(a), Experimental scheme is shown. BM-derived precursors were cultured on OP9-DL1 for 7 days, then they were transduced with sgRNA. Three days after transduction, at day 10 overall, they were passaged onto OP9-DL1 (upper) or OP9-Mig (lower) and cultured for 4 more days before analysis. (b), Flow cytometric analyses of sgControl or sgBcl11b transduced pro- T cells were performed on day 14 (a). The percentages of Lin marker-positive cells among CFP+ sgRNA transduced cells are indicated. **P<0.01 by two-sided Student’s t-test. Note change of scale for OP9-Mig cocultured samples as compared to OP9-DL1 cocultured samples. (c), Comparison of NK1.1 and CD11c expression in Bcl11b-deficient pro-T cells as compared to mature NK and DC cells in spleen. Flow cytometric analyses of sgRNA transduced BM-derived pro-T cells after 10 days of OP9-DL1 culture and 4 days of OP9-Mig culture in (a) are shown, compared with staining of fresh splenocytes from B6 mice. The percentages of NK1.1+CD11c-, NK1.1+CD11c+ and NK1.1-CD11c+ cells in CFP+ sgRNA transduced cells are indicated. Note differences in NK1.1 and CD11c fluorescence intensities relative to splenocytes. (d), sgRNA transduced BM-derived precursors after 14 days of OP9-DL1 (upper) or OP9-Mig (lower) co-culture were subjected to flow cytometric analysis. Representative profiles of Forward Scatter (FSC) vs. Lin, NK1.1 or CD11c in CFP+ cells are shown with the percentages of cells in rectangles. (e), Absolute cell numbers of Lin+, NK1.1+ and CD11c+ in CFP+ sgRNA transduced cells in (d) are indicated. **P<0.01, *P<0.05 by two-sided Student’s t-test. Data are average of three biological replicates with mean +s.d. (b, e) or are representative of two (c) or three (d) independent experiments.